EasyManua.ls Logo

IMO VXSM75-1 - Troubleshooting Overcurrent Conditions

IMO VXSM75-1
114 pages
Print Icon
To Next Page IconTo Next Page
To Next Page IconTo Next Page
To Previous Page IconTo Previous Page
To Previous Page IconTo Previous Page
Loading...
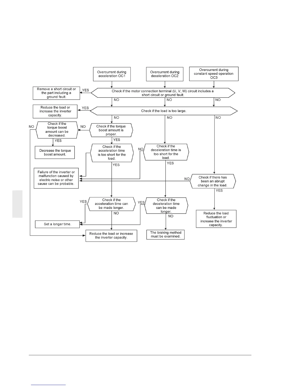
7-1 Troubleshooting
7
7. Troubleshooting
7-1 When Protective Function Activates
(1) Overcurrent

Table of Contents

Related product manuals