EasyManua.ls Logo

IMO VXSM75-1 - Page 72

IMO VXSM75-1
114 pages
Print Icon
To Next Page IconTo Next Page
To Next Page IconTo Next Page
To Previous Page IconTo Previous Page
To Previous Page IconTo Previous Page
Loading...
Troubleshooting 7-2
7
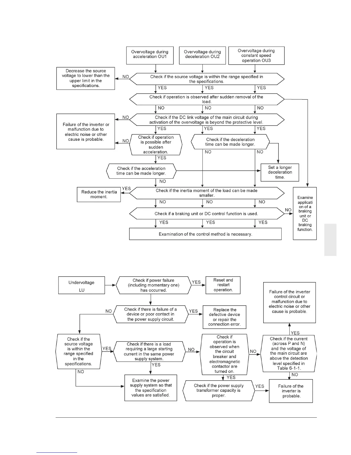
(2) Overvoltage
(3) Undervoltage

Table of Contents

Related product manuals