EasyManua.ls Logo

IMO VXSM75-1 - RS485 Communication Protocol Details

IMO VXSM75-1
114 pages
Print Icon
To Next Page IconTo Next Page
To Next Page IconTo Next Page
To Previous Page IconTo Previous Page
To Previous Page IconTo Previous Page
Loading...
9-11 Specifications
9
Note) The branched cable length has to be 1m
or less.
Switch in the branched inverter has to be OFF.
(SW2 OFF)
9-4 RS485 Communication
Remove the keypad panel of the inverter
referring to section 1-3 (3) and use the
connector having been connected with the
keypad panel to connect up to 31 inverters in a
line to perform the following operations.
Frequency setting, forward/reverse rotation,
stop, coast to stop, alarm reset and other
operations
Monitoring of output frequency, output
current, operation state, alarm description,
and so on
Setting of function code data (function code
data, command data and monitor data)
The transmission frame is character data having
a fixed length of 16 bytes, so that development
of programs for the host controller is easy. The
operation and frequency setting command
requiring fast speeds can be in a short frame for
shorter communication time. The functions of
the serial communication connector are shown
in Table 9-4-1.
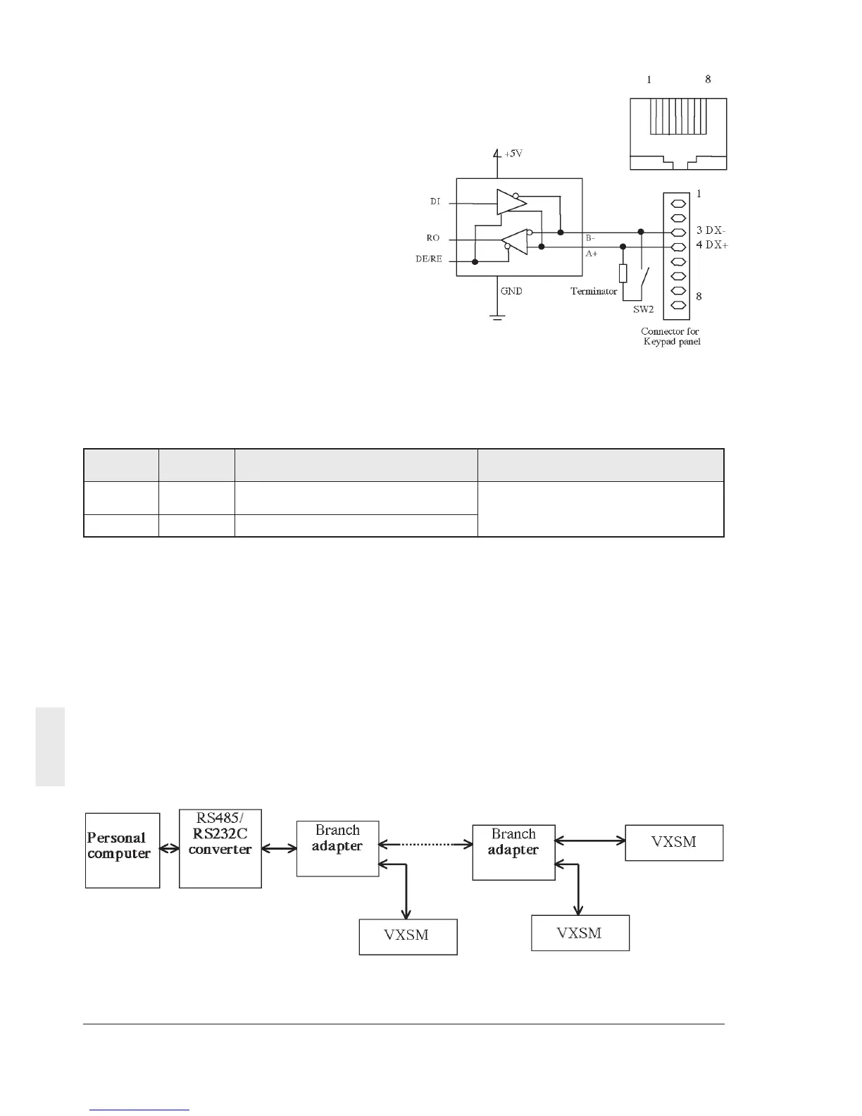
Table 9-4-1 Functions of serial communication connector
Terminal Terminall Name of terminal Specification
No. symbol
4 DX+ RS 485 communication signal Connection of serial communication
(not inverse) signal; compliance with RS485
3 DX- RS485 communication signal (inverse)
Fig. 9-4-1 Equivalent circuit of RS485 interface
The leftmost terminal of the connector when
viewed from the front of the inverter is terminal 1.
Never connect the terminals other than the
above because signal cables used for the
keypad panel are connected. A terminator is
built in the inverter.
Turn SW2 on (left side) below the serial
communication connector for the inverter
connected at the end of the cable to connect the
terminator.
When you communicate more than one inverter,
use a branch adapter in the table 9-4-2 and
connect like Fig 9-4-2.
Fig. 9-4-2 Communication method with more than one inverter

Table of Contents

Related product manuals