EasyManua.ls Logo

IMO VXSM75-1 - Page 74

IMO VXSM75-1
114 pages
Print Icon
To Next Page IconTo Next Page
To Next Page IconTo Next Page
To Previous Page IconTo Previous Page
To Previous Page IconTo Previous Page
Loading...
Troubleshooting 7-4
7
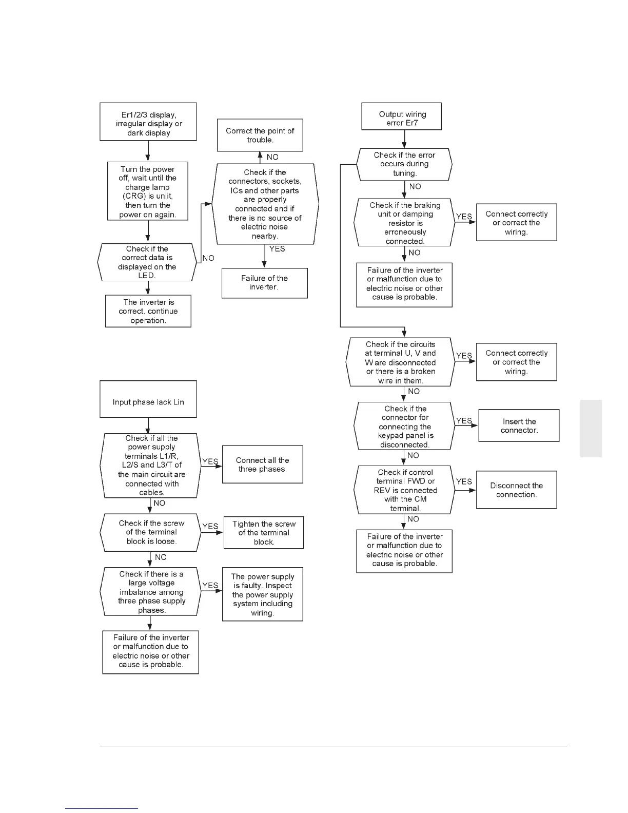
(7) Memory error Er1, keypad panel
communication error Er2, CPU error Er3
8) Output wiring error
(9) Input phase loss

Table of Contents

Related product manuals