EasyManua.ls Logo

IMO VXSM75-1 - Page 76

IMO VXSM75-1
114 pages
Print Icon
To Next Page IconTo Next Page
To Next Page IconTo Next Page
To Previous Page IconTo Previous Page
To Previous Page IconTo Previous Page
Loading...
Troubleshooting 7-6
7
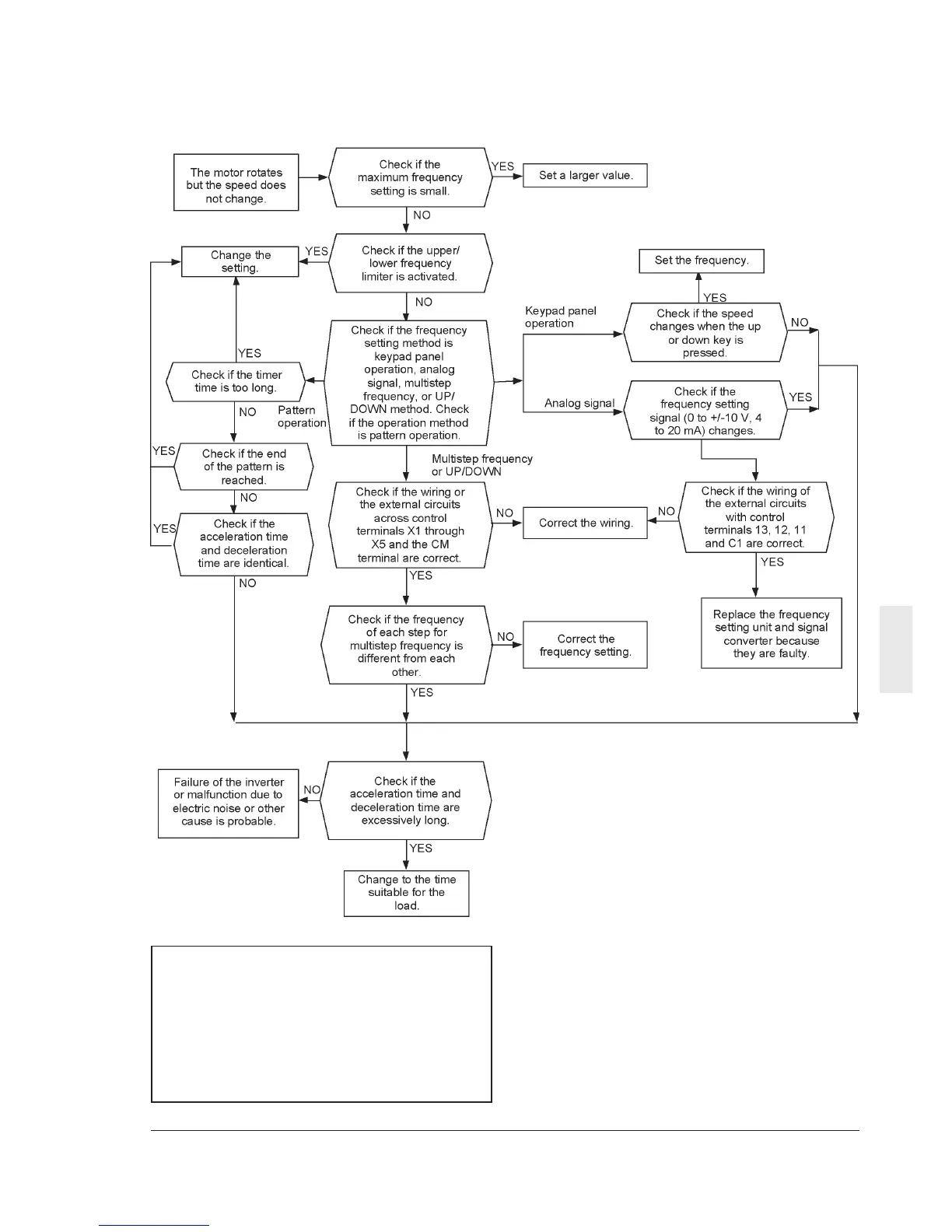
(2) The motor rotates but the speed does not change.
The change in the rotation speed of the motor is
also small in the following cases.
"F01 "Frequency command 1" and C30
"Frequency command 2" are set at "3" and a
signal is input from both of control terminals
12 and C1, and there is no change in the
sum of them.
The load is excessively large and the torque
limit and current limit functions are activated.

Table of Contents

Related product manuals