EasyManua.ls Logo

Integra DTR-7.2 - Connections - Audio Components; Connecting Audio Devices; Turntable and CD Player Connections; Tape Deck and Recorder Connections

Integra DTR-7.2
76 pages
Print Icon
To Next Page IconTo Next Page
To Next Page IconTo Next Page
To Previous Page IconTo Previous Page
To Previous Page IconTo Previous Page
Loading...
16
Connections
Here is an explanation of how to connect the main components to the
DTR-7.2 in the standard manner. There are many ways that any one
component can be connected, and it is up to you to decide which
method best fits your situation. The directions given here are only
one option and should only be thought of as such. It is best to fully
understand the nature of each connector and terminal as well as each
of your components and their features to ascertain which method of
connection is best.
Audio connection cable
Left (white)
Right (red)
L
R
PRE OUT
ANTENNA
2
3
1
2
3
FRONT
SUB
SURR
CENTER
R
L
1
OPT
GND
AM
FM
75
FM
MULTI
CH
INPUT
FRONT
SUB
SURR
SURR
BACK
CENTER
L
R
SURR
BACK
DIGITAL
INPUT
DIGITAL
OUTPUT
OPT
COAX
DIGITAL
INPUT
AUDIO
R
L
PH
CD
OUT
IN
TAPE
R
L
AUDIO
L (white)
R (red)
L (white)
R (red)
L (white)
R (red)
L (white)
R (red)
3. Cassette tape deck, MD
recorder, DAT deck, or CD
recorder (TAPE)
1. Turntable (PH)
2. CD player (CD)
Digital audio input (optical)
Digital audio output (optical)
Digital audio output (optical)
Analog audio input
Analog audio output
Analog audio output
Ground wire (earth)
Analog audio output
: Signal flow
Optical cable
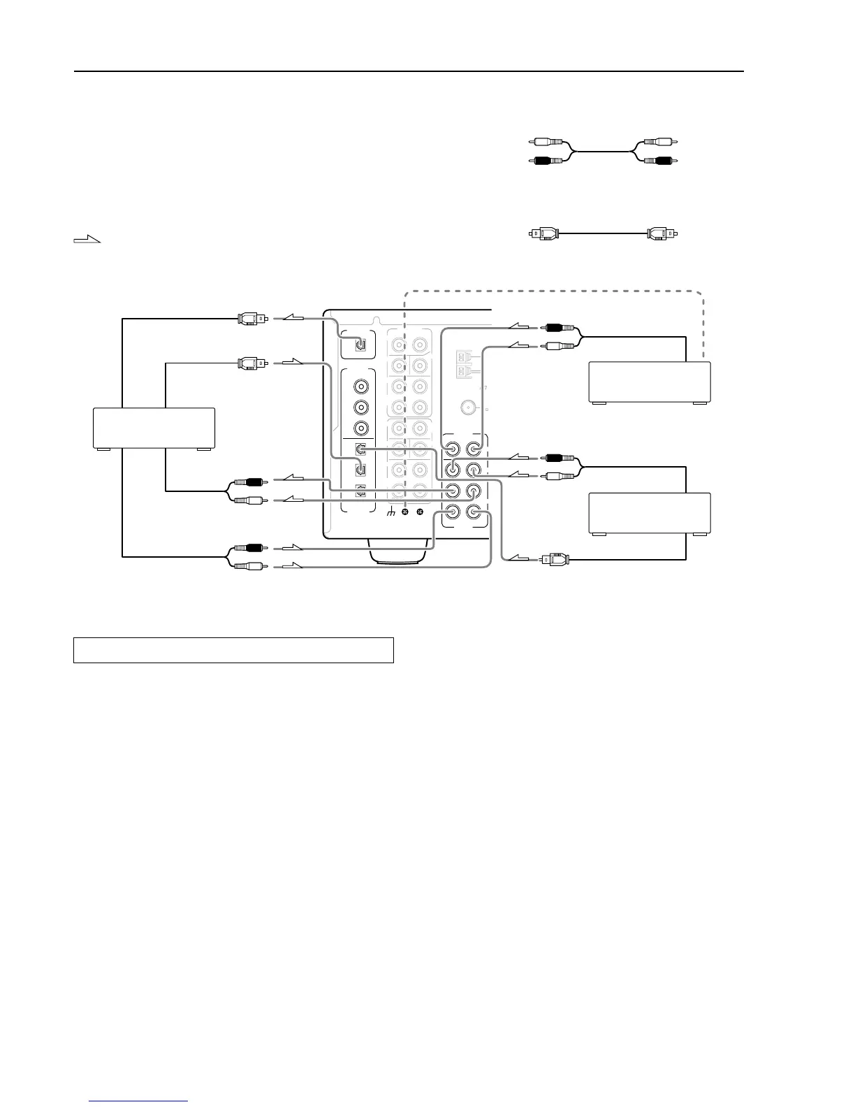
Connecting your audio components
Below is an example of how you can connect your audio
components to the DTR-7.2. Refer to the diagram above for the
following connection examples.
1. Connecting a turntable (PH)
Using an RCA-type audio connection cable, connect the output
terminal on the turntable to the PH input jacks on the DTR-7.2. Make
sure that you properly connect the left channel to the L jack and the
right channel to the R jack.
Note:
The DTR-7.2 is designed for use with moving magnet cartridges.
For proper operation, connect a ground (or earth) wire to the GND
terminal. For some turntables, however, connecting the ground wire
may cause increased noise, and in such a case, a ground wire is not
necessary and should not be connected.
2. Connecting a compact disc player (CD)
Using an RCA-type audio connection cable, connect the output
terminal on the compact disc player to the CD input jacks on the
DTR-7.2. Make sure that you properly connect the left channel to the
L jack and the right channel to the R jack.
If the compact disc player has a digital output jack as well, be sure to
also connect it to either a DIGITAL INPUT (COAX) or DIGITAL
INPUT (OPT) jack on the DTR-7.2 depending on the type of
connector on the compact disc player.
With the initial settings of the DTR-7.2, the CD input source is
set for digital input at the OPT 1 jack.
If the digital connection is made at a different jack, this must be
changed at the Setup menu: Input Setup Digital Setup (see page
34).
3. Connecting a cassette tape deck, MD recorder, DAT
deck, or CD recorder (TAPE)
Using an RCA-type audio connection cable, connect the output
terminals (PLAY) of the device to the TAPE IN jacks on the DTR-
7.2 and the input terminals (REC) to the TAPE OUT jacks. Make
sure that you properly connect the left channel to the L jack and the
right channel to the R jack.
If the device has a digital output jack as well, be sure to also connect
it to either a DIGITAL INPUT (COAX) or DIGITAL INPUT (OPT)
jack on the DTR-7.2 depending on the type of connector on the
device.
With the initial settings of the DTR-7.2, the TAPE input source
is set for digital input at the OPT 2 jack.
If the digital connection is made at a different jack, this must be
changed at the Setup menu: Input Setup Digital Setup (see page
34).
Note:
The output from the DIGITAL OUTPUT jack of the DTR-7.2 is
only the digital signal input to the DIGITAL INPUT jack.

Table of Contents

Other manuals for Integra DTR-7.2

Related product manuals