EasyManua.ls Logo

Integra DTR-7.7 - Page 16

Integra DTR-7.7
213 pages
Print Icon
To Next Page IconTo Next Page
To Next Page IconTo Next Page
To Previous Page IconTo Previous Page
To Previous Page IconTo Previous Page
Loading...
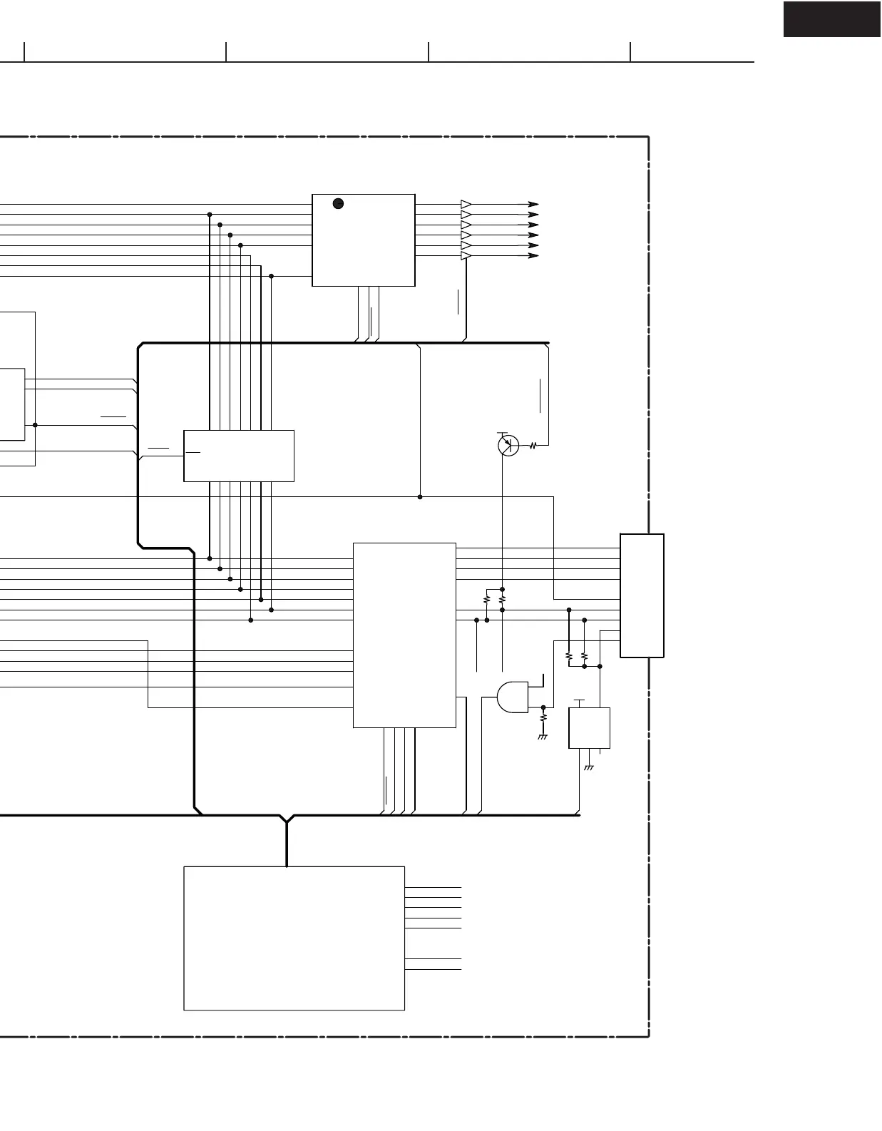
BLOCK DIAGRAM-3
VIDEO SECTION-2
DTR-7.7
A
1
2
3
4
5
BCDEFGH
SPDIF
HDBSY
HDBCV
HDBSC
HDBPR
HDBPB
HDBPYHDASY
HDAPR
HDAPB
HDAPY
HDACV
HDASC
VSYNC
HSYNC
FIELD/DE
FIELD/DE
VSYNC
HSYNC
LLC
ITU656
TEST0
Y(P10-19)ITU656
FIELD/DEFIELD/DE
HSYNCHSYNC
VSYNCVSYNC
LLC
RTC
CB(P0-09)
CR(P20-29)
SCL_IP
HDMI_POW
DVDHDMI
SDA_VDVE
SCL_VDVE
SCL_VDVE
VDOFF
MCLK
LRCK_HDMI
BCK_HDMI
SD0_3
CRCR
YY
CBCB
FIELD/DEFIELD/DE
HSYNCHSYNC
VSYNCVSYNC
ICDKICDK
HPLGDET
HPLG_TX
INT_VD
VD_RST
CEC_IO
INT_VS
VSYSRST
VD_STB
VD_SO
VD_SI
VD_SCK
RXMUTE
TXMUTE
IP_RST
SCL_RXTX
SDA_RXTX
INT_TX
RST_TX
ODDC_SCL
ODDC_SDA
SDA_IP
R1_HPR
PRODDC1
RST_VE
SDA_VDVE
PRODDC2
SCDT
INT_RX
MUTEOUT
RX_RST
SCL_RXTX
SDA_RXTX
R2_HPR
SDA_DDC2
SDA_DDC2
HDOE
LLC
VSYNC
HSYNC
FIELD/DE
CR(P20-29)
CB(P0-09)
Y(P10-19)ITU656
SDA_DDC1
SDA_DDC1
VIDEO BOARD
(NAVD-8911)
SDRAM 64M
MC504
I/P converter
SII504
DSP BOARD
Q8701
MPD70F3716GC
Micro Processor for HDMI
TO MAIN MICRO PROCESSOR
EEPROM
EEPROM
67
/VST
R8514
33
P6302
D2+/-
D1+/-
D0+/-
CK+/-
CERemote
DDC CLK
DDC DATA
+5V
HP DET
Q8801
ADV7172
Video Encoder
1
RTC
2
LLC
3
VSYNC
4
HSYNC
5
FIELD/DE
8
Y(P10-19)
21
SDA
22
SCLK
33
RESETB
11
HDBSC
12
HDBCV
13
HDBSY
14
HDBPR
15
HDBPB
16
HDBPY
2K
2K
4.7K
Q8308
2SB1132
R8333
1K
10K
Q8505
Q8305
NJM2860F3
4
VO
5
VIN
1
CONT
2
GND
3
BYP
+13VS
+3.3V
47K
Q8306
4.7K
+3.3V
Q8401
SII9030
66
IDCK
2
VSYNC
1
HSYNC
80
DE
56_49
D16-23
79_68
D0-7
67_57
D8-15
10-7
SD0-3
11
WS
12
SCK
6
MCLK
5
SPDIF
17
INT
42
RESET#
43
CSCL
44
CSDA
18
HPD
19
DSDA
20
DSCL
26_27
TXC+/-
29_30
TX0+/-
32_33
TX1+/-
35_6
TX2+/-
HDMI Transmitter
ADV7401
71
HDASY
75
HDASC
73
HDACV
76_77
HDAPY
74
HDAPB
72
HDAPR
3
INTREQ
19_81
SDA1_2
16_82
SCLK1_2
78
RESET
Y(P10-19)
CB(P0-P9)
CR(P20-29)
98
FIELD/DE
4
HC/CS
99
VS
36
LLC
15
RTC
P8501
HDMI IN1
HP DET
+5V
DDC DATA
DDC CLK
CERemote
CK+/-
D0+/-
D1+/-
D2+/-
Q8503
+3.3V
3.3K
+3.3V
+5V
+3.3V
Q8505
P8601
HDMI IN2
HP DET
+5V
DDC DATA
DDC CLK
CERemote
CK+/-
D0+/-
D1+/-
D2+/-
Q8605
Q8603
+3.3V
+3.3V
+5V
+3.3V
Q8604
Q8501
SII9033
51_52
R0X2+/-
47_48
R0X1+/-
43_44
R0X0+/-
39_40
R0XC+/-
31
DSDA0
32
DSCL0
34
R0PWR5V
70_71
R1X2+/-
66_67
R1X1+/-
62_62
R1X0+/-
58_59
R1XC+/-
30
DSDA1
29
DSCL1
33
R0PWR5V
102
PRESET
103
SCDT
104
INT
27
CSDA
28
CSCL
77
MUTEOUT
88
MCLKOUT
87
MCLKIN
86
SCK
85
WS
84-81
SD0-3
78
SPDIF
132_123
Y(O8-O15)
144_133
CB(O0-O7)
119_110
CR(O16-023)
1
DE
2
HSYNC
3
VSYNC
121
ODCK
Q8104,Q8105
TC74VCX162244
1OE
Q8504
8 bit Micro
Processor
HDMI Receiver
Q8101
Video Decoder
Q8001
Q8002
Q8003
IC42S3220L
Switch
TC7SZ08
VIDEO BOARD
(NAVD-8911)
(NADG-8996)
(NADG-8997)
HDMI OUT
NAVD-8824
HDMI BOARD
Q8506
Q8606
BR24L02FV
BR24L02FV
Q8605
3.3K
3.3K
3.3K
10K