EasyManua.ls Logo

Integra DTR-8.9 - Connecting Zone 3

Integra DTR-8.9
162 pages
Print Icon
To Next Page IconTo Next Page
To Next Page IconTo Next Page
To Previous Page IconTo Previous Page
To Previous Page IconTo Previous Page
Loading...
141
Zone 2 and Zone 3—Continued
Zone 2 Video Output
The AV receiver features a composite video output for
connection to a TV in Zone 2, so you can enjoy both
audio and video in that zone.
Hookup
Use a composite video cable to connect the AV
receiver’s ZONE 2 OUT V jack to a composite video
input on your Zone 2 TV.
Alternatively, use a component video cable to connect
the AV receiver’s COMPONENT VIDEO MONITOR
OUT 2/ZONE 2 OUT jacks to a component video
input on your Zone 2 TV.
If you use the COMPONENT VIDEO MONITOR
OUT 2/ZONE 2 OUT, you must set the “Component
Out2” setting to “Zone 2” (see page 52).
Notes:
The ZONE 2 OUT V jack outputs video from compo-
nents connected to composite video only inputs and
S-Video inputs.
If you use the ZONE 2 OUT, you must set the “Com-
ponent Out2” setting to “Zone 2” (see page 52). The
ZONE 2 OUT outputs video only from components
connected to component video inputs.
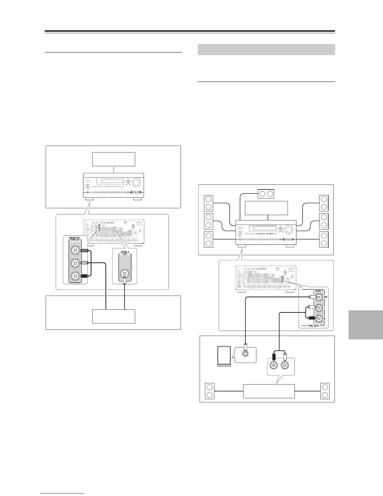
Zone 3 speakers must be connected to an amp in Zone 3.
Connecting Your Zone 3 Speakers
You can enjoy 2-channel stereo playback in Zone 3 and
a different source to those selected for your main room
and Zone 2.
Hookup
Use an RCA audio cable to connect the AV receiver’s
ZONE 3 PRE OUT L/R jacks to an analog audio input
on your Zone 3 amp.
Use an RCA audio cable to connect the AV receiver’s
ZONE 3 PRE OUT SW jack to the line input on a
powered subwoofer in Zone 3.
Connect your Zone 3 speakers to the speaker termi-
nals on your Zone 3 amp.
Note:
With the default settings, the Zone 3 volume must be set
on the Zone 3 amp. If your Zone 3 amp has no volume
control, set the “Zone3 Out” setting to “Variable” so that
you can set the Zone 3 volume on the AV receiver (see
page 143).
Main room
TV
Zone 2
AV receiver
TV
or
Connecting Zone 3
R
L
IN
LINE INPUT
Main room
Zone 3
TV
Receiver/
integrated amp
AV receiver

Table of Contents

Related product manuals