EasyManua.ls Logo

Integra DTR-8.9 - Connecting a VCR or DVD Recorder for Playback

Integra DTR-8.9
162 pages
Print Icon
To Next Page IconTo Next Page
To Next Page IconTo Next Page
To Previous Page IconTo Previous Page
To Previous Page IconTo Previous Page
Loading...
35
Connecting the AV Receiver—Continued
With this hookup, you can use the tuner in your VCR or DVR to listen to your favorite TV programs
via the AV receiver, which is useful if your TV has no audio outputs.
With connection , you can listen to the VCR or DVD recorder in Zone 2 or Zone 3.
To enjoy Dolby Digital and DTS, use connection or . (To listen in Zone 2 or Zone 3 as well, use and
, or and .)
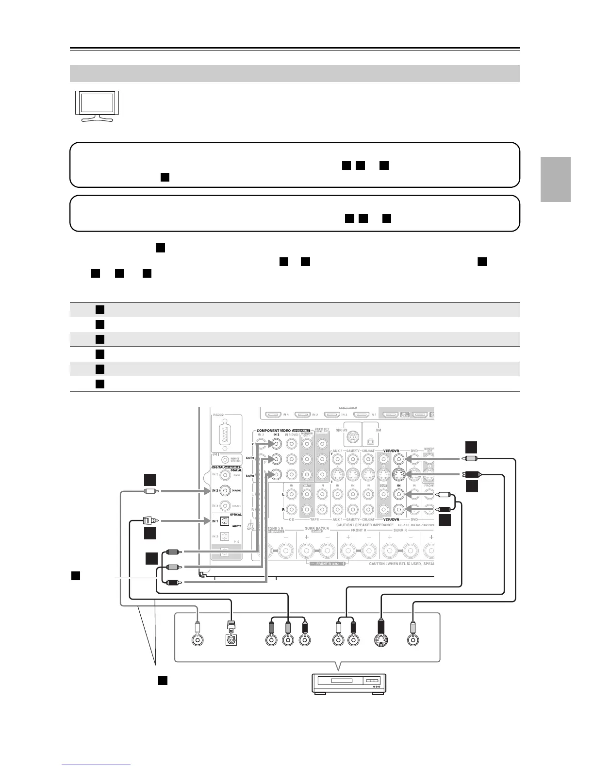
Connecting a VCR or DVD Recorder for Playback
Connection AV receiver Signal flow VCR or DVD recorder
COMPONENT VIDEO IN 2
Component video output
VCR/DVR IN S
S-Video output
VCR/DVR IN V
Composite video output
VCR/DVR IN L/R
Analog audio L/R output
DIGITAL COAXIAL IN 2 (VCR/DVR)
Digital coaxial output
DIGITAL OPTICAL IN 1 (GAME/TV)
Digital optical output
Hint!
Step 1: Video Connection
Choose a video connection that matches your VCR or DVD recorder ( , , or
), and then make the connection.
If you use connection , you must connect the AV receiver to your TV with the same type of connection.
A B C
A
Step 2: Audio Connection
Choose an audio connection that matches your VCR or DVD recorder ( , , or ), and then make the connection.
a b c
a
b c a
b a c
A
B
C
a
b
c
YCOAXIAL
OUT
PB
COMPONENT VIDEO OUT
P
R S VIDEO
OUT
AUDIO
OUT
VIDEO
OUT
LR
OPTICAL
OUT
b
c
A
B
C
B
a
C
Connect one or the other
Connection must be assigned (see page 55)
c
Connection
must be
assigned
(see
page 54)
A
VCR,
DVD recorder

Table of Contents

Related product manuals