EasyManua.ls Logo

Intel BOXD865GVHZ - Block Diagram

Intel BOXD865GVHZ
132 pages
Print Icon
To Next Page IconTo Next Page
To Next Page IconTo Next Page
To Previous Page IconTo Previous Page
To Previous Page IconTo Previous Page
Loading...
Product Description
15
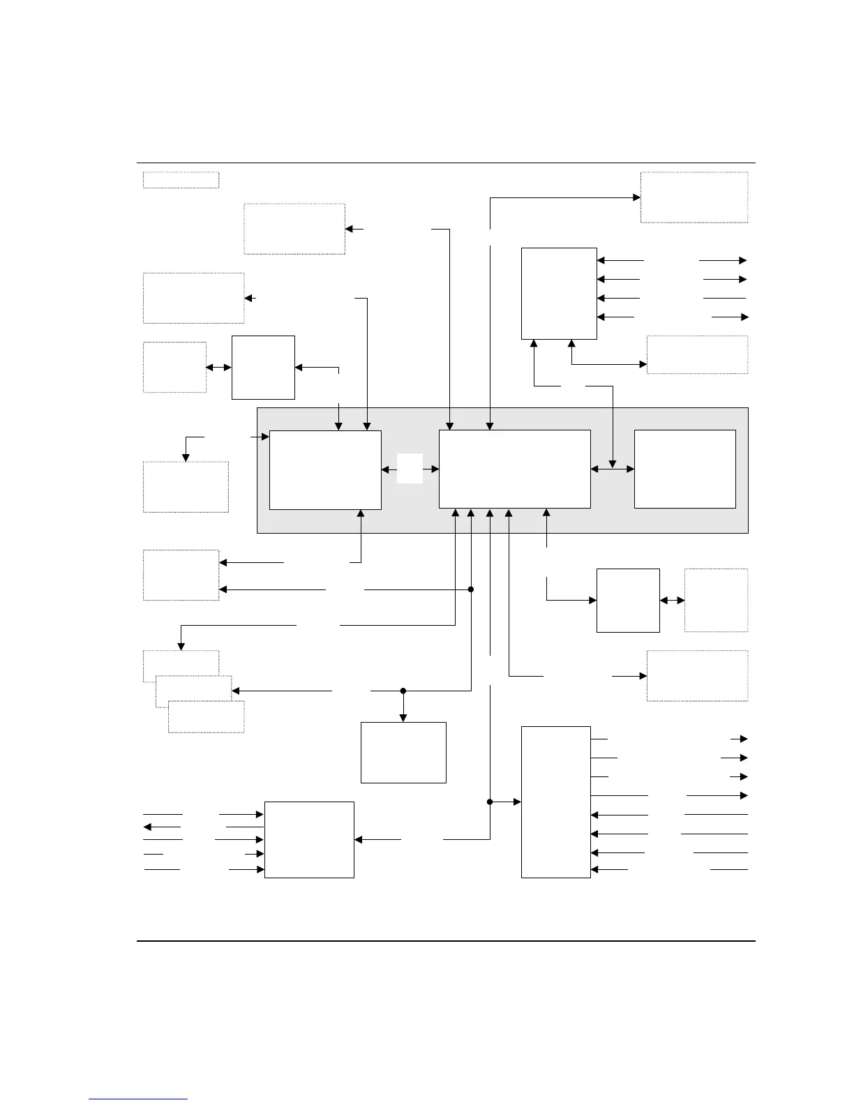
1.1.4 Block Diagram
Figure 2 is a block diagram of the major functional areas of the Desktop Board D865GVHZ.
Intel 865GV Chipset
Intel 82801EB
I/O Controller Hub
(ICH5)
Intel 82865GV
Graphics and
Memory Controller
Hub (GMCH)
4 Mbit
Firmware Hub
(FWH)
AHA
Bus
System Bus
(400/533/800 MHz)
mPGA478
Processor Socket
Parallel ATA IDE
Connectors (2)
Diskette Drive
Connector
LPC Bus
I/O
Controller
PS/2 Keyboard
PS/2 Mouse
Parallel Port
Serial Port
Parallel ATA
IDE Interface
LPC
Bus
Hardware
Monitoring
and Fan
Control ASIC
OM16509
LAN
Connector
10/100
LAN PLC
(Optional)
CSMA/CD
Unit Interface
Display
Interface
VGA Port
= connector or socket
PCI Bus
SMBus
AC
Link
Back Panel/
Front Panel
USB Ports
USB
Memory Bus
SMBus
PCI Slot 1
PCI Slot 2
PCI Slot 3
Serial ATA IDE
Connectors (2)
Serial ATA
IDE Interface
LAN
Connector
Gigabit
LAN
PLC
(Optional)
CSA
Interface
Channel A/B
DIMM
Sockets (2)
AD1985
Audio
Codec
(Optional)
Mic In
Front Left and Right Out
CD-ROM
Line In
Center and LFE Out
Rear Left and Right Out
S/PDIF
Auxiliary Line In
Realtek
ALC202A
Audio Codec
(Optional)
Auxiliary Line In
Mic In
Line Out
CD-ROM
Line In
AC Link
Figure 2. Block Diagram

Table of Contents

Related product manuals