EasyManua.ls Logo

Intertek FT Series - Page 74

Default Icon
96 pages
Print Icon
To Next Page IconTo Next Page
To Next Page IconTo Next Page
To Previous Page IconTo Previous Page
To Previous Page IconTo Previous Page
Loading...
Page 74
6.2 Fault Tree Analysis (cont)
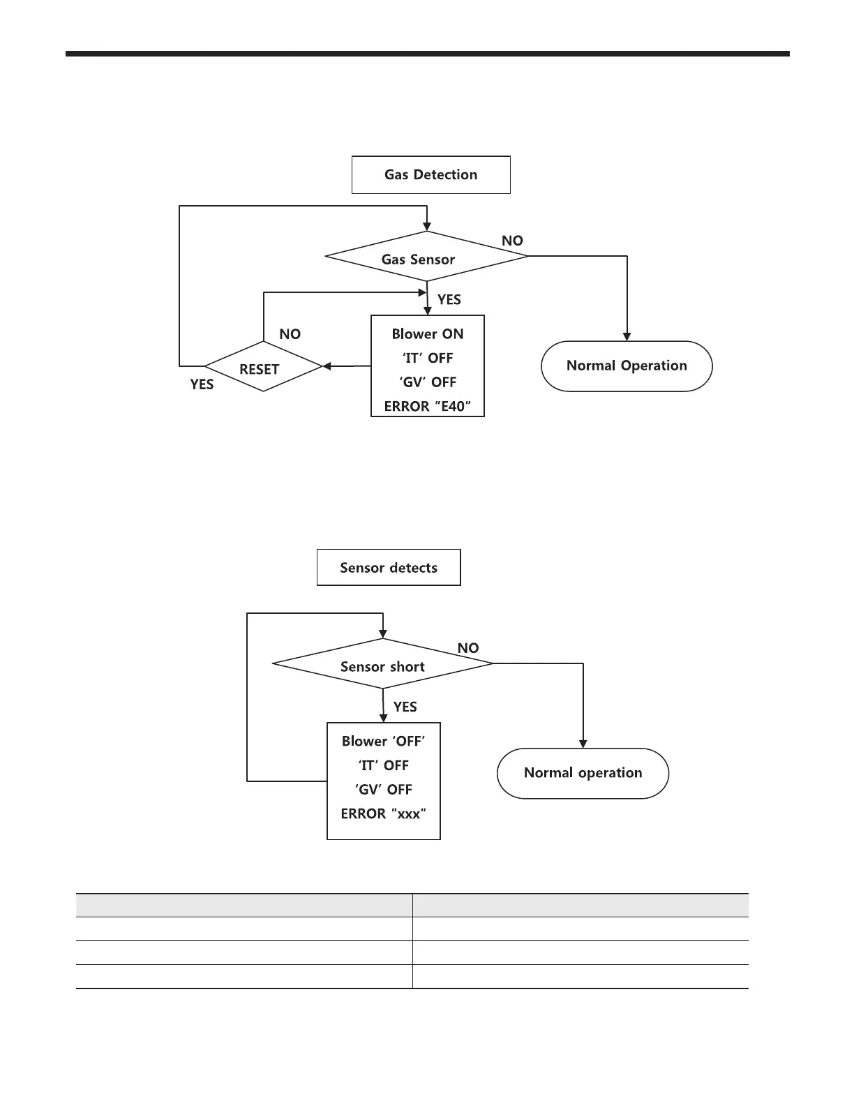
2. Gas Detection
3. ‘Storage’, ‘DHW’, ‘OP’, ‘CH overheat’, ‘Exhaust heat’ Sensor detects
Error code contents
E32 DHW NTC open or short
E33 OP NTC open or short
E35 Exhaust NTC open or short

Table of Contents