EasyManua.ls Logo

INVT GD350-015G/018P-45-AS

INVT GD350-015G/018P-45-AS
372 pages
To Next Page IconTo Next Page
To Next Page IconTo Next Page
To Previous Page IconTo Previous Page
To Previous Page IconTo Previous Page
Loading...
Goodrive350 IP55 High-ingress Protection Series VFD Troubleshooting
-257-
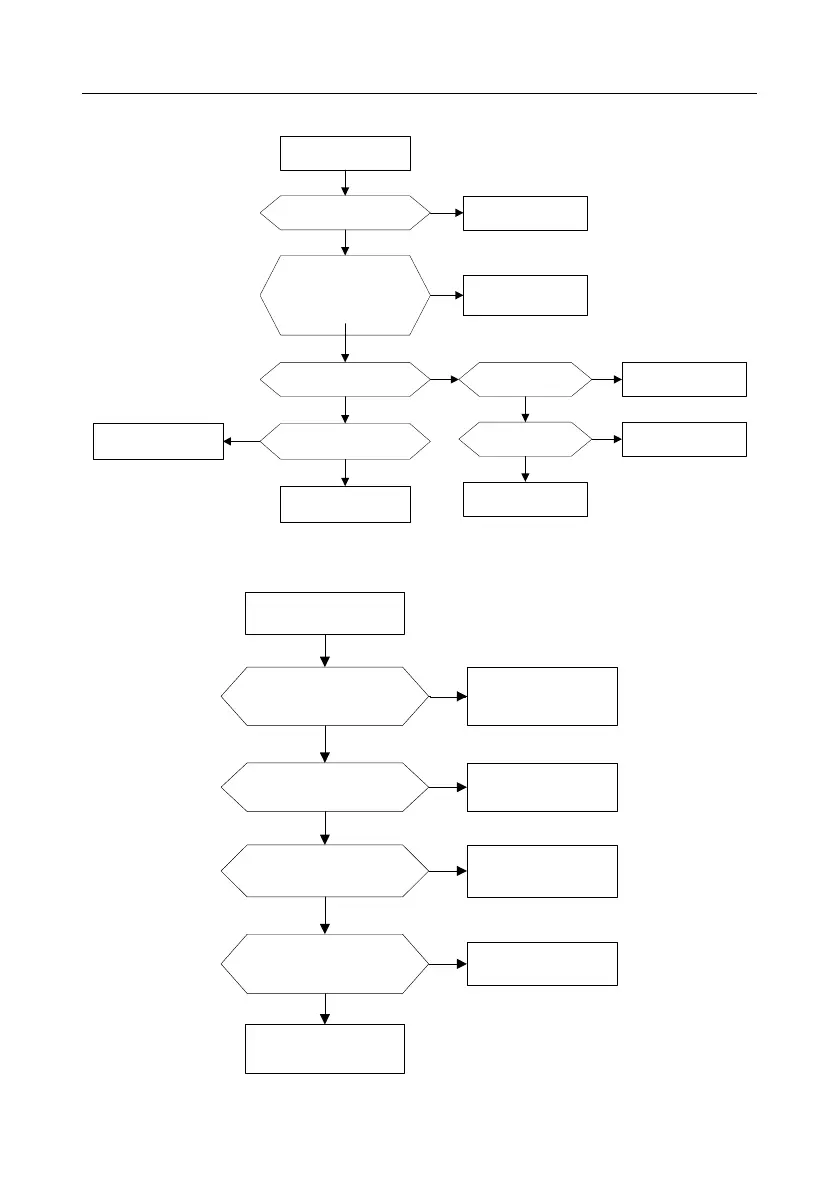
7.6.3 Overvoltage
Overvoltage fault
Whether the voltage of the power
supply is within the standard range?
Whether the ACC/DEC
time is too short?
Whether the loaded motor
is drived reversely?
Ensure the power supply
meets the requirement
Whether UVW on the output
side of the VFD is short to
ground?
Whether the wiring on the
output side of the VFD is
performed properly?
Rectify the short-circuit
fault and perform the
wiring properly
Prolong the DEC time
Check the load and adjust
If it is a VFD fault, contact
our company
Whether the DEC time can
be prolonged?
Whether to use a
brake accessory?
Add brake accessories
Adjust the brake
accessories and
resistance
Yes
No
Yes
No
Yes
No
Yes
No
Yes
No
Yes
Yes
7.6.4 Undervoltage
Undervoltage fault
Whether the VFD is
powered off during
running?
Whether the voltage of the
power supply is within the
standard range?
Ensure the power supply
meet the requirement
Whether the air switch and
contactor are opened or
encounter exceptions?
Close the air switch and
contactor; and rectify the
exceptions
Adjust the input of the
grid
Identify the power-off
causes, and rectify the
exceptions
If it is a VFD fault, contact
our company
Whether a large-power device
is running on the grid that pulls
down the voltage of the grid?
Yes
No
Yes
No
Yes
No
Yes
No

Table of Contents

Related product manuals