EasyManua.ls Logo

JAC PICOMATIC 450 - Conexión Eléctrica; Puesta en Servicio

JAC PICOMATIC 450
151 pages
Print Icon
To Next Page IconTo Next Page
To Next Page IconTo Next Page
To Previous Page IconTo Previous Page
To Previous Page IconTo Previous Page
Loading...
Español
101
5.3 Conexión eléctrica:
IMPORTANTE: La toma de tierra es obligatoria.
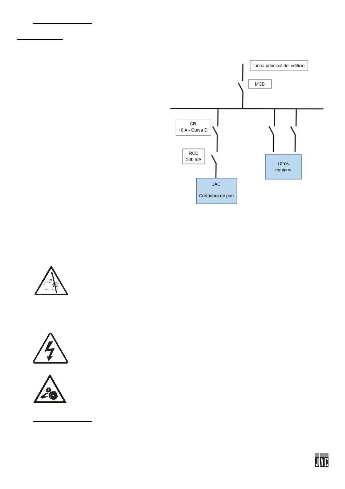
Es aconsejable proteger la instalación con un fusible y un disyuntor diferencial.
La instalación eléctrica que suministra
energía a la máquina debe estar protegida tal
y como se indica a continuación:
- América del Norte: Protección 15 A.
- Resto del mundo: Protección 16 A.
Las máquinas equipadas con un variador
deben estar conectadas obligatoriamente a
una caja de derivación en una línea equipada
con un diferencial de 300 mA.
Nota: La garantía no cubrirá cualquier
problema ocasionado por una conexión de
otro tipo.
Antes de conectar su máquina a la red y con
el fin de evitar una avería del motor al
encenderla, es importante comprobar la
adecuación de la red de alimentación a las
características de la máquina (consulte la
placa informativa de la máquina).
Este aparato se ajusta a las Directivas sobre Máquinas 2006/42/CE, 2014/35/UE y 2014/30/UE, y
lleva el marcado CE que lo certifica.
Consulte los pictogramas de seguridad que figuran en la máquina:
Pictograma que indica un riesgo de corte. Lo encontrará en la parte delantera de
la máquina, alrededor de la zona de colocación del pan (fig.9, n°32).
Encontrará el esquema eléctrico de la máquina en la parte trasera de la puerta de
la caja eléctrica (fig.9, n°33).
Pictograma que indica un riesgo de electrocución. Desconecte la máquina antes
de hacer cualquier intervención. Lo encontrará en la parte trasera de la máquina,
cerca del cable de alimentación y dentro de la máquina en la caja eléctrica (fig.9,
n°34).
Pictograma que indica un riesgo de contacto con las partes mecánicas en
movimiento. Lo encontrará en la puerta delantera (fig.9, n°31).
5.4 Puesta en servicio:
Antes de la puesta en servicio, asegúrese de que no queda ningún objeto sobrante en las partes en
movimiento de la máquina.

Table of Contents

Related product manuals