EasyManua.ls Logo

JAC PICOMATIC 450 - Posizionamento; Collegamento Elettrico

JAC PICOMATIC 450
151 pages
Print Icon
To Next Page IconTo Next Page
To Next Page IconTo Next Page
To Previous Page IconTo Previous Page
To Previous Page IconTo Previous Page
Loading...
Italiano
119
5.2 Posizionamento:
Per ottenere performance eccellenti e affidabilità a lungo termine, scegliere una posizione:
Ben ventilata, al riparo dai raggi solari diretti e lontano da fonti di calore, con una superficie
robusta e priva di vibrazioni.
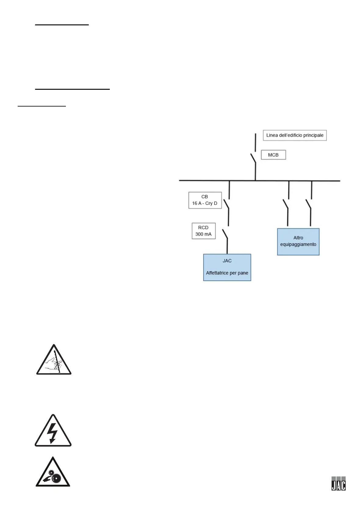
5.3 Collegamento elettrico:
IMPORTANTE: Messa a terra obbligatoria.
Si consiglia di proteggere l'impianto con un fusibile e un salvavita.
L'impianto elettrico che alimenta la macchina
deve essere protetto secondo quanto indicato
qui di seguito:
- Nord America: Protezione 15A;
- Resto del mondo: Protezione 16A.
Le macchine dotate di variatore, devono
necessariamente essere collegate ad una
scatola di derivazione su di una linea dotata
di salvavita da 300 mA.
Nota: Ogni problema derivante da un altro
tipo di collegamento non sarà preso in
considerazione ai fini della garanzia.
Prima di collegare la macchina alla rete e
onde evitare una dismissione del motore
all'avvio, è importante verificare la
compatibilità della rete di alimentazione con
le caratteristiche della macchina (vedere la
relativa targa segnaletica).
Questo apparecchio è conforme alle Direttive Macchine 2006/42/CE, 2014/35/UE, 2014/30/UE e reca
la marcatura CE che attesta detta conformità.
Si invita a prendere visione della segnaletica di sicurezza che figura sulla macchina:
Segnale che indica un rischio di taglio. Si trova davanti alla macchina nella zona
di deposito del pane (fig. 9, n. 32).
Sul retro della porta del quadro elettrico si trova lo schema elettrico della macchina
(fig. 9, n. 33).
Segnale che indica un rischio di folgorazione. Scollegare il cavo di alimentazione
prima di qualsiasi intervento sulla macchina. Si trova nella parte posteriore della
macchina vicino al cavo di alimentazione e all'interno della macchina sul quadro
elettrico (fig. 9, n. 34).

Table of Contents

Related product manuals