EasyManua.ls Logo

JAC PICOMATIC 450 - Raccordement Électrique

JAC PICOMATIC 450
151 pages
Print Icon
To Next Page IconTo Next Page
To Next Page IconTo Next Page
To Previous Page IconTo Previous Page
To Previous Page IconTo Previous Page
Loading...
Français
29
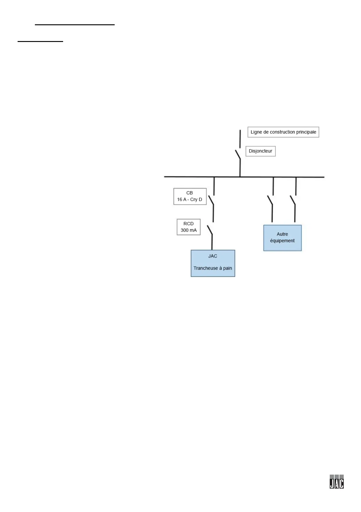
5.3 Raccordement électrique
IMPORTANT: Cette machine doit être raccordée à la terre.
Il est recommandé de protéger le système avec un disjoncteur (CB) associé à un dispositif de
courant résiduel (RCD).
Le circuit d’alimentation de la machine ne doit pas être utilisé pour alimenter d’autres équipements.
Le disjoncteur (CB) du circuit d’alimentation de la machine, doit être installé comme indiqué ci-
dessous:
- Amérique du Nord: 15 A Courbe D de protection;
- Reste du monde: 16 A Courbe D de protection.
Le dispositif de courant résiduel (RCD)
du circuit d’alimentation de la machine,
doit être installé comme indiqué
ci-dessous:
- 300 mA RCD
Note: Tout problème résultant de tout autre type de connexion ne sera pas couvert par la garantie.
Avant de connecter la machine au réseau et afin d'éviter une mise hors service du moteur à la mise
sous tension, il est important de vérifier la concordance du réseau d'alimentation avec les
caractéristiques de la machine (voir plaque signalétique de celle-ci).
Cet appareil est conforme aux Directives Machines 2006/42/CE, 2014/35/UE, 2014/30/UE et porte le
marquage CE attestant cette conformité.

Table of Contents

Related product manuals