EasyManua.ls Logo

JBI Alpha-Doc Mk4 - Page 34

JBI Alpha-Doc Mk4
45 pages
Print Icon
To Next Page IconTo Next Page
To Next Page IconTo Next Page
To Previous Page IconTo Previous Page
To Previous Page IconTo Previous Page
Loading...
1 2 3 4 5 6 7 8 9 10 11 12 13 14 15 16 17 18 19 20
M
L
K
J
I
H
G
F
E
D
C
B
A
ALPHADOCM4
AFFAIRE N°0211AL-0A
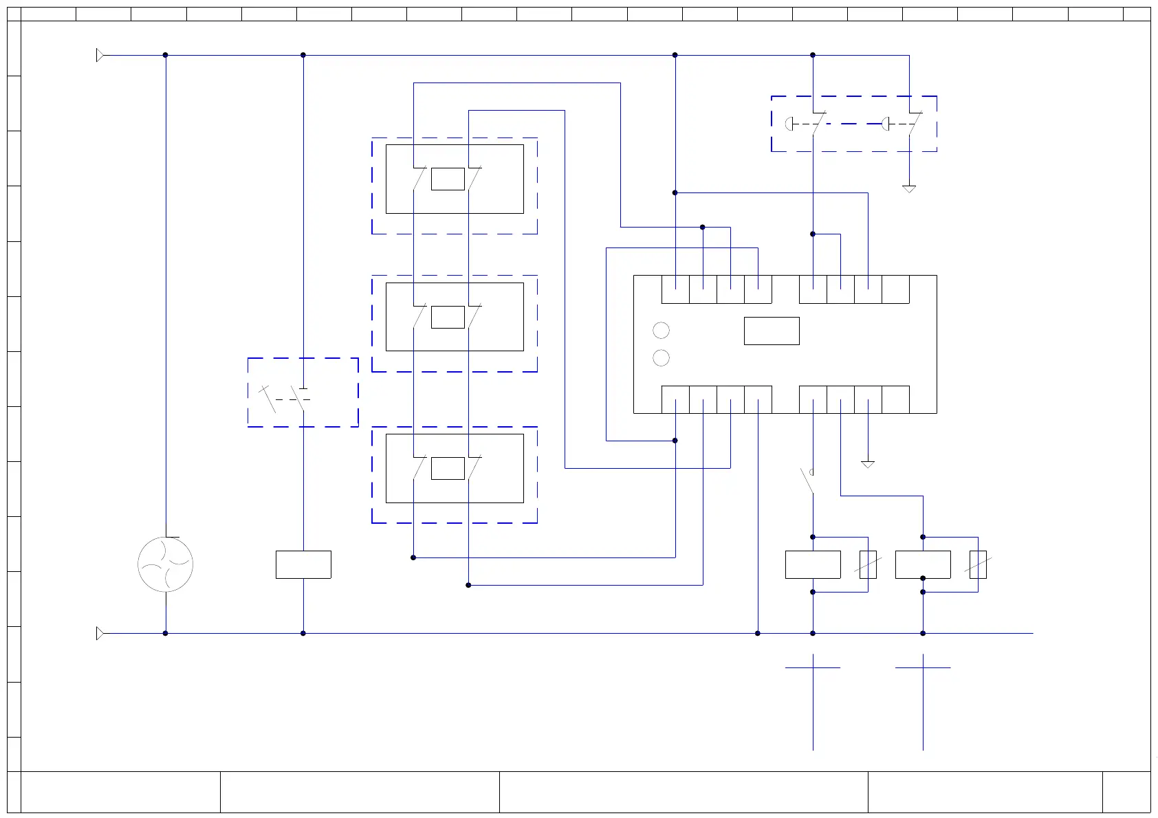
Circuit sécurité(safety circuit)
24Vcc(24Vdc)
JH
02
JAMES BURN International
DATE:
DESSINE PAR: FOLIO
F09
vers folio:03-07C
F09
A1
RV1
A2
BT1
Sélecteur
soufflerie
(select
air blower)
Manette
OPTION
ventilateur
(fan)
.
YE
GN
US1
.
WH
BN
K2
K1
A1 S11 S14 S21 13 23 33 41
S12 S13 S10 A2 14 24 34 42
SBAU1
X26
F04-20
A1
A2
KM1
A1
A2
KM2
V1V2
KM1
C+
X3
F04-10
.
YE
GN
US2
.
WH
BN
.
YE
GN
US3
.
WH
BN
D-
C+
D-
C+
24 25
D- D- D-
22
23
F O
F04-13
F06-05
F06-05
F O
F04-19
F01-19
F02-15
F06-05
F06-05
RS4
RS5
vert
RS8
RS1
RS1
ESM-BA3
brun
jaune
RS7
RS3
RS2
RS6
blanc
26
D-
vert
1312
RS8
1110
F01-19
F02-15
F06-05
F06-05
9876
RS1
54
RS1
ESM-BA3
3
brun
21
Manette
OPTION
.
D-
YE
F O
F04-19
GN
F06-05
F06-05
US1
F O
F04-13
.
WH
BN
K2
K1
A1 S11 S14
C+
K
A2
C+
X3
F09
F09
D- D-
F04-10
L
M
20
J
D
E
F
G
H
I
C
.
YE
GN
KM1
V2
US2
.
WH
BN
V1
KM2
A2
A1
vers folio:03-07C
ventilateur
(fan)
KM1
A2
A1
C+
RS6
S21
A2S10
RS2
S13S12
4133
.
YE
GN
2313
US3
.
WH
BN
14
SBAU1
4234
F04-20
24
X26
22
BT1
RV1
A1
FOLIODESSINE PAR:
RS3
DATE:
JAMES BURN International
02
JH
RS7
Circuit sécurité(safety circuit)
24Vcc(24Vdc)
ALPHADOCM4
AFFAIRE N°0211AL-0A
A
jaune
B
Sélecteur
soufflerie
(select
air blower)
17 18 19
blanc
24
C+
C+ C+
C+
D-
25
RS5
16
RS4
15
RS8
RS8
RS5
RS5
RS1
RS1
RS1RS1
RS4
RS4
RS4
RS4
D-
14
C+
C+
26
23
DATE: 15/09/2011

Related product manuals