EasyManua.ls Logo

Joyner JNSZ250DN - Wiring Diagram

Joyner JNSZ250DN
83 pages
Print Icon
To Next Page IconTo Next Page
To Next Page IconTo Next Page
To Previous Page IconTo Previous Page
To Previous Page IconTo Previous Page
Loading...
29
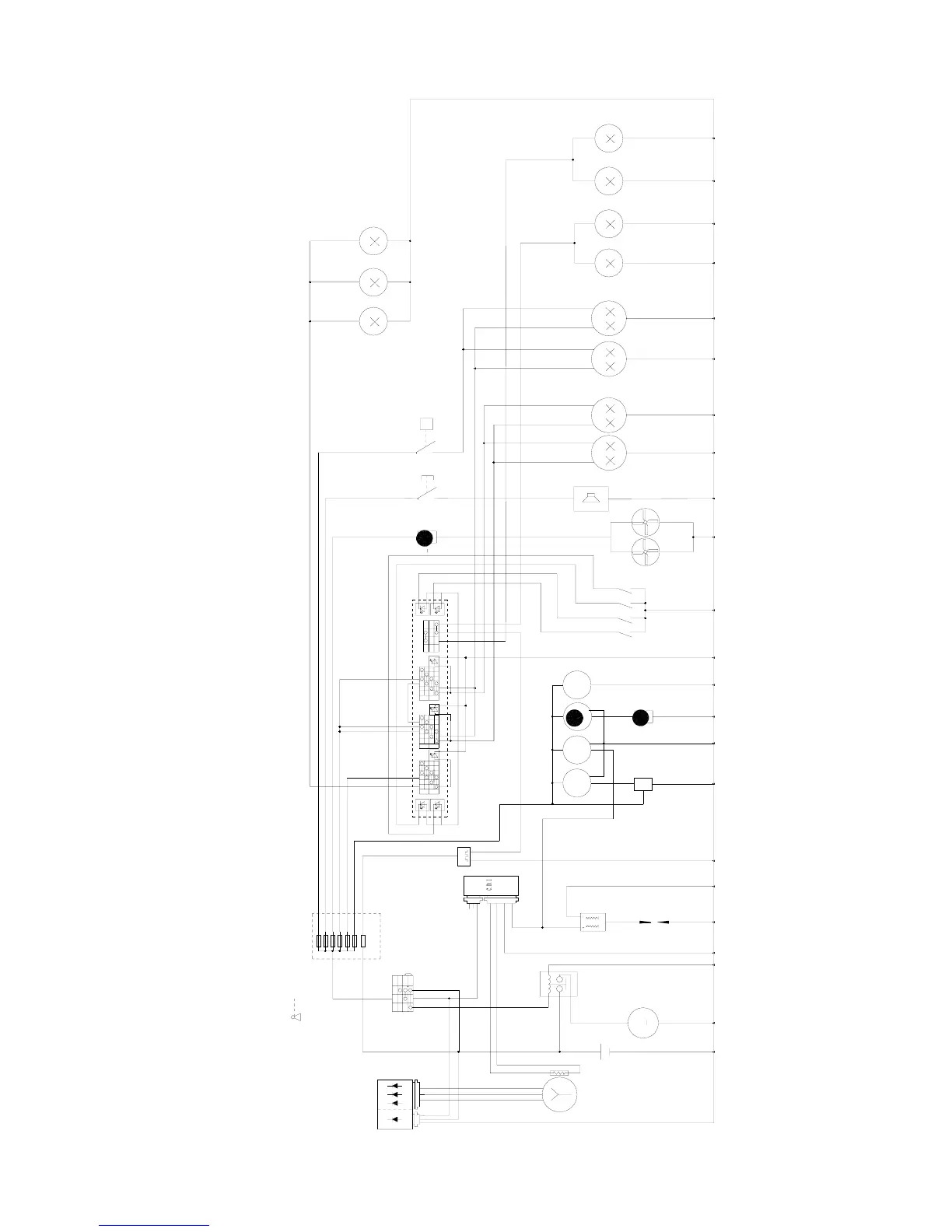
WIRING DIAGRAM
G
Thermometer
swich
88
o
C
Alternator
Reverse
sensor
Start motor
12V 600W
Battery
12V
9Ah
Speed
sensor
Flasher
12V 45W
Brakes light
switch
Horn
Horn button
Turning signal,
before R
12V 10W
Turning signal,
before L
12V 10W
Headlight
12V 35/35W
Turning signal,
Rear L
12V 10W
Tail lamp/ the brake
light 12V 5/21W
water
temp-
erature
sensor
Rectifier,
regulator
Fuse box
G
3
~
M
Ignition switch
OFF
Start
123
Ignition coil
t
v
C
t
C
n'
v
High beam
switch
ON
blue
Dipped beam
switch
green
Turn signal
switch
R
L
yellowred
Reverse
indication
Charge
indication
OFF
H
t
C
BP
ON
Radiator
fan
12V 10A
Turning signal,
Rear R
12V 10W
Thermometer
swich
102
o
C
5
A
5
A
1
0
A
1
5
A
5
A
RL R L
12V
ON
Start relay
ON
LNR
N-gear
sensor
L-gear
sensor
H-gear
sensor
v
Spot light
3x (12V 21W)
1
0
A
5
A
Spot light
switch
Speed
meter
Rev
meter
water
temp-
erature
meter
Voltage
meter

Related product manuals