EasyManua.ls Logo

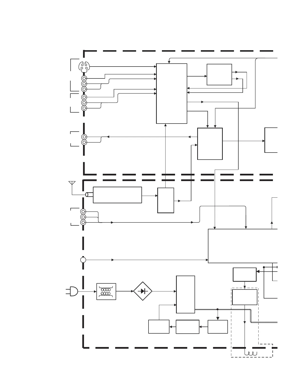
JVC AV-27FA44/BSA - BLOCK DIAGRAM; AV SELECTOR PWB; MAIN PWB

JVC AV-27FA44/BSA
118 pages
Print Icon
To Next Page IconTo Next Page
To Next Page IconTo Next Page
To Previous Page IconTo Previous Page
To Previous Page IconTo Previous Page
Loading...
No.52114
2-3
TU001
INPUT 1
PC921
VOLTAGE
FEED BACK
IC921
ERROR
AMP
D901
IC911
POWER
REG
B1
IF
Y/C
V1
L1
R1
V2
L2
R2
L
R
INPUT 2
AUDIO
OUT
AV COMPU LINK EX
T921
SW.
TRANSF.
MAIN PWB
IC101
IF DET
TUNER
IC5501
IC
5
IC5201
B
B
3L DIGITAL
COMB
FILTER
AV SW
AV SELECTOR PWB
MON L/R
Y/C
V1
V2
V3
L1/R1
L2/R2
V
Y
Y
C
C
Y/C OUT
L/R OUT
L/R
VTV
MPX
MPX
VTV
Y/C OUT
Y/Pb/Pr
Y
R-Y
B-Y
COMP LINK
H
V
LF901
COMPONENT
INPUT 2
Y
Pb
Pr
Y/Pb/Pr
S VM
IC502
LATCH
SN COIL
L3/R3
L3/R3
IC501
COLOR
UNEVENNESS
COMPENSATION
AV-36FA44/AYA ONLY
IC201
MICRO COMPUTER/
CLOSED CAPTION DECODER/
VIDEO
·
DEF PROCESS
IC5001
MTS
DECODER/
AUDIO
CONTROL
BLOCK DIAGRAM

Table of Contents

Related product manuals