EasyManua.ls Logo

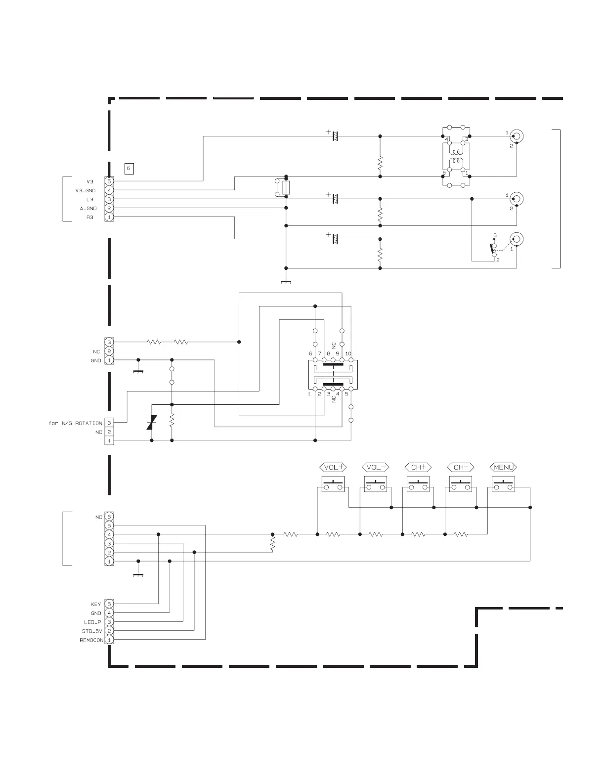
JVC AV-27FA44/BSA - FRONT CONTROL PWB CIRCUIT DIAGRAM SHEET 5; FRONT CONTROL PWB ASSY; LED & POWER SW PWB CIRCUIT DIAGRAM SHEET 5; LED & POWER SW PWB ASSY

JVC AV-27FA44/BSA
118 pages
Print Icon
To Next Page IconTo Next Page
To Next Page IconTo Next Page
To Previous Page IconTo Previous Page
To Previous Page IconTo Previous Page
Loading...
No.52114
2-13
SGJ-6501A-M2: AV-27FA44/ASA, AV-27FA44/AZA
SGJ-6502A-M2: AV-32FA44/AYA, AV-32FA44/AZA
SGJ-6503A-M2: AV-36FA44/AYA
CN600B
S6706 S6705 S6704 S6703 S6702
CN6007
CN6006
R6706
S6901
VA6901
CN60L1
R6705R6704R6703R6702
R6701
CN600L
R6925
J6401
J6402
LC6401
J6403
R6401
R6402
R6403
C6401
C6402
C6403
Y6401
Y6402
R6926
Y6001 K6401
R6927
Y6906Y6905
Y6907
Y6904
QSW0619-003Z QSW0619-003Z QSW0619-003Z QSW0619-003Z QSW0619-003Z
QJB003-054010
OPEN
OPEN
OPEN
OPEN
OPEN
OPEN
QNN0281-003
QNN0281-002
QQR1199-001
QNN0282-001
/50
/50
/50
OPEN
OPEN
OPEN
OPEN
OPEN
OPENOPEN
OPEN
OPEN
5.6k2.7k1.5k1k1k
75
220k
220k
10
2.2
2.2
0
STB_5V
REMOCON
LED_P
12V
GND
KEY
FRONT CONTROL PWB ASS'Y
V IN
L IN
R IN
LED & POWER SW
PWB
MAIN PWB
AV SELECTOR
PWB
FRONT CONTROL PWB CIRCUIT DIAGRAM SHEET 5

Table of Contents

Related product manuals