EasyManua.ls Logo

JVC AV-27FA44/BSA - Page 32

JVC AV-27FA44/BSA
118 pages
Print Icon
To Next Page IconTo Next Page
To Next Page IconTo Next Page
To Previous Page IconTo Previous Page
To Previous Page IconTo Previous Page
Loading...
No.52114
2-12
Y3002
R3154
C3322
TP-E1
Q3312
3
315
R3318
R3362
R3324
R3364
R
3338
3
3
3
3
V01
PICTURE
TUBE
(ITC)
R3361
TP-B
CN300V
-
G
SK3001
SK3001
SK3001
Q3107
Q3108
B
TP-E1
CN30E2
CN30SC
R3321
R3363
C3363
C3362
C3361
D3361
CN30SC
G
G
B
C3109
C3113 C3118
C3120
C3119
C3117
C3152
C3110
C3111
C3114
C3121
R3132
R3124
R3125
R3145
R3123
R3126
R3127
R3128
R3146
R3130
R3131
R3129
5
2
C3115
R3115
R3116
D3105
R3327
R3041
R3040
D3106
K3105
K3104
Y3003
Q3309
L
3306
L3303
Y3001
BW
T
7
/CDE/F43
/250
3
/L-P/-T
G029J-183
BW
T
CE42670-001
2SA1964/DE/
2SC5248/DE/
QRC121K-474Z
QCZ0324-102
BW
/16
/160
/6.3
/10
/10
/160
NCB21EK-104X
NDC31HJ-221X
NDC31HJ-221X
QCB32HK-472Z
QCS32HJ-151Z
QRL029J-391
QCB32HK-472Z
RH1S-T3
QRC121K-102Z
RH1S-T3
CE41492-001Z
CE41492-001Z
2
1-561
L244K-470Z
QQL244K-180Z
47k
1
OPEN
8
k
0
*
OPEN
0
N
*
OPEN
470k
.001
*
*
100
10
100
330
100
10
.1
220p
220p
.0047
150p
390
39
5.6
5.6
1.2k
56k
56k
1.2k
5.6
39
120
5.6
k
.0047
47
47
1k
OPEN
OPEN
OPEN
OPEN
47
18
OPEN
GND
40
Q3306 C
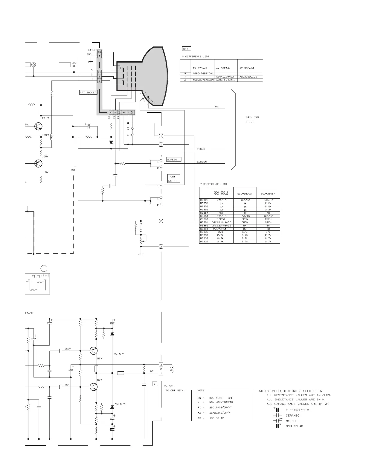
SGJ-3502A-M2: AV-27FA44/ASA
SGJ-3506A-M2: AV-27FA44/AZA
SGJ-3504A-M2: AV-32FA44/AYA
SGJ-3503A-M2: AV-32FA44/AZA
SGJ-3501A-M2: AV-36FA44/AYA
CRT SOCKET PWB ASS'Y

Table of Contents

Related product manuals