EasyManua.ls Logo

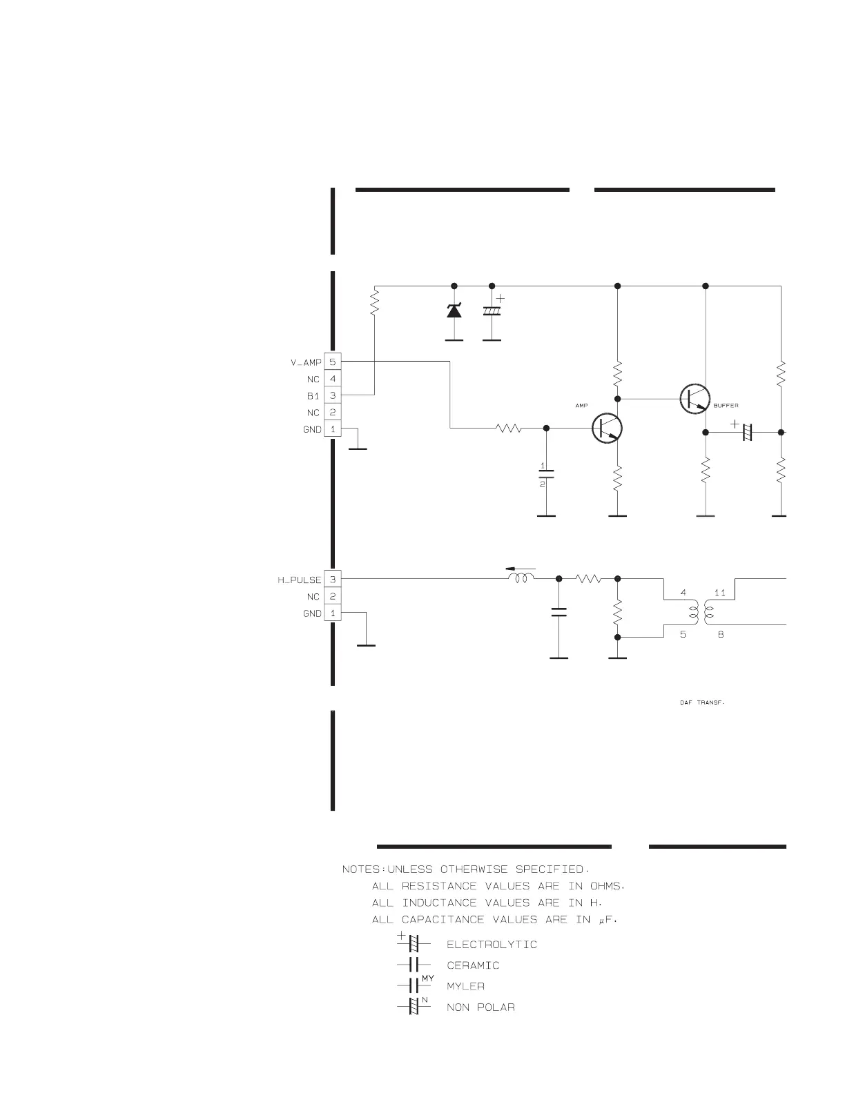
JVC AV-27FA44/BSA - DAF PWB CIRCUIT DIAGRAM SHEET 6; DAF PWB ASSY

JVC AV-27FA44/BSA
118 pages
Print Icon
To Next Page IconTo Next Page
To Next Page IconTo Next Page
To Previous Page IconTo Previous Page
To Previous Page IconTo Previous Page
Loading...
No.52114
2-15
R2771
R2752
R2753
R2754
R2756
R2701
CN00K
C2771
CN00Q
C2751
T2701
L2701
C2701
R2702
R2751
D2771
Q2751
Q2752
C2752
22K
8.2K
1.2K
10K
12K
QR
Z
QRG01GJ-220
10/50
QFLC1HJ-333Z
QQR1153-001
QQLZ028-272
QFV71HJ-104Z
12K
47K
MTZJ33A-T3
2SD601A/QR/-X
2SD601A/QR/-X
47/25
MAIN PWB
MAIN PWB
DAF PWB CIRCUIT DIAGRAM SHEET 6

Table of Contents

Related product manuals