EasyManua.ls Logo

JVC GR-DVX8EG - Page 113

JVC GR-DVX8EG
119 pages
Print Icon
To Next Page IconTo Next Page
To Next Page IconTo Next Page
To Previous Page IconTo Previous Page
To Previous Page IconTo Previous Page
Loading...
5
4
3
2
1
A
B
C
DEF
G
H
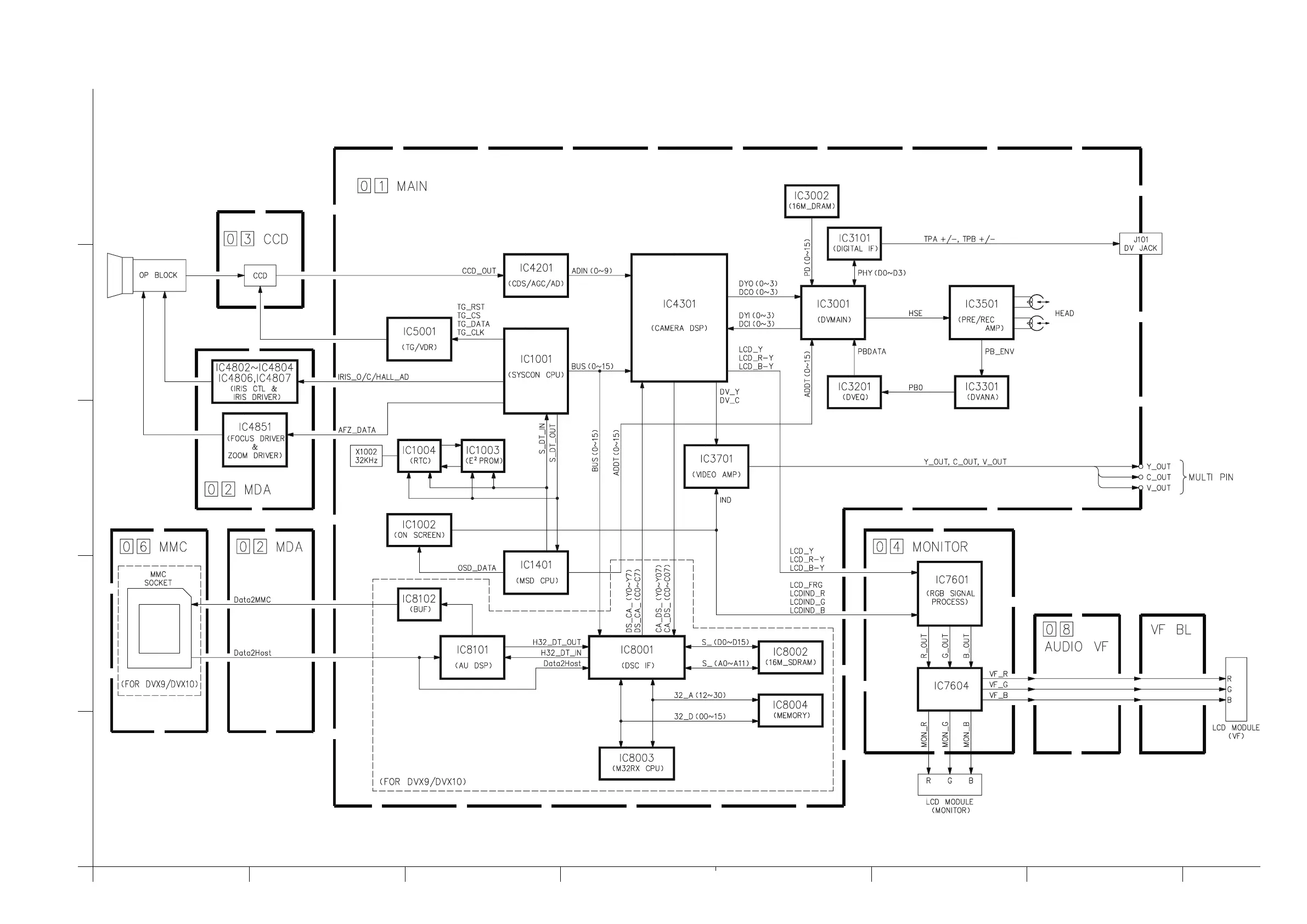
4.40 VIDEO SYSTEM BLOCK DIAGRAM
4-85 4-86

Table of Contents

Related product manuals