EasyManua.ls Logo

Keyscan CA8500B - Figure 82 - Network Connection with NETCOM2 P or 6 P - Cims;Acus

Default Icon
142 pages
Print Icon
To Next Page IconTo Next Page
To Next Page IconTo Next Page
To Previous Page IconTo Previous Page
To Previous Page IconTo Previous Page
Loading...
Keyscan Inc. Technical Guide (PC109x - 07.15)
115
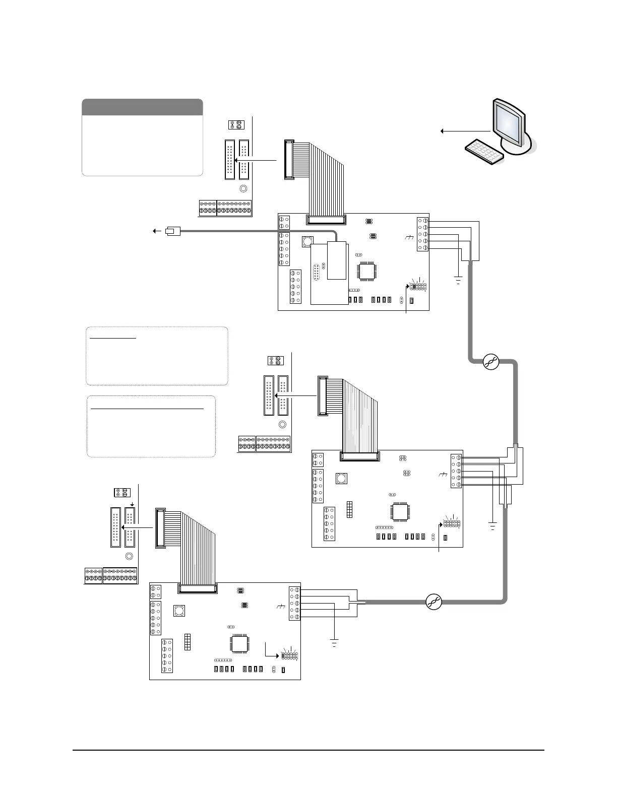
Figure 82 Network Connection with NETCOM2P or 6P - CIMs/ACUs
CIM 0
Jumper ON J4
COMMON AUX INPUTS - E
17 18 19 20 21 22 23 24
IOCB (COM1)
RX
TX
CPB/CB COMMS
(COM4)
H2
COMMON AUX INPUTS - E
17 18 19 20 21 22 23 24
IOCB (COM1)
RX
TX
CPB/CB COMMS
(COM4)
TD1
RD1
TD2
RD2
GND
RTS
CTS
GND
RTS
CTS
B3 B2 B1B0
Diag
J2
RESET
-
CAN2
+
EGND
-
CAN1
+
GND
V +
(+12V)
SCKT1
PC106x
J1
J7
J8
J6
J5
CAN2
CAN1
1 2 1 2 1 2 1 2
Rx-COM
COM
CAN CAN-Tx
J3
J4
J9
J12
Power
Good
Fault
HDR1
J10
J11
COMMON AUX INPUTS - E
17 18 19 20 21 22 23 24
IOCB (COM1)
RX
TX
CPB/CB COMMS
(COM4)
TD1
RD1
TD2
RD2
GND
RTS
CTS
GND
RTS
CTS
B3 B2 B1B0
Diag
J2
RESET
-
CAN2
+
EGND
-
CAN1
+
GND
V +
(+12V)
SCKT1
PC106x
J1
J7
J8
J6
J5
CAN2
CAN1
1 2 1 2 1 2 1 2
Rx-COM
COM
CAN CAN-Tx
J3
J4
J9
J12
Power
Good
Fault
HDR1
J10
J11
TD1
RD1
TD2
RD2
GND
RTS
CTS
GND
RTS
CTS
B3 B2 B1B0
Diag
J2
RESET
-
CAN2
+
EGND
-
CAN1
+
GND
V +
(+12V)
SCKT1
PC106x
J1
J7
J8
J6
J5
CAN2
CAN1
1 2 1 2 1 2 1 2
Rx-COM
COM
CAN CAN-Tx
J3
J4
J9
J12
Power
Good
Fault
HDR1
J10
J11
CIM 0
CIM 1
CIM n
Slave
Global
Master
Termination Jumpers ON
J5 & J6 / J7 & J8
first & last CIM
Connect EGND
terminal on all CIMs
to ground lugs in
ACU metal
enclosures.
Global Master
Jumper ON - J3
CAT 5
CAN Bus
Slave - Jumper OFF - J3
H2
H2
KI-00461E-07-12
CAT 5
CAN Bus
Termination Jumpers ON
J5 & J6 / J7 & J8
first & last CIM
Slave
H1
Slave - Jumper OFF - J3
H1
H1
NETCOMP
RJ45
Terminal
Jack
to network with path/
connectivity to PC/
server with
Communication
Manager
Reverse network communication
requires CANBUS 1 and CANBUS 2.
Bit Rate / Distance
Bit CAN Bus
9600 3280' (999.7 m)
19200* 3280' (999.7 m)
57600 984' (299.9 m)
115200* 262' (80 m)
* not applicable for reverse network communication
Bit Rate / Jumper Settings (0 = OFF / 1 = ON)
Bit CIM Control Board
J9 J10 J11 J16 1 2 6
9600 0 0 1 0 0 0
19200 0 1 0 0 1 0
57600 1 0 0 0 0 1
115200 1 0 1 0 1 1
White Orange
Orange
Blue
White Blue
Ground
White Orange
Orange
Blue
White Blue
Ground
White Orange
Orange
Blue
White Blue
Ground
to network
Host PC with
Communication
Manager
- Control Board
- PC with network connection
- CIM
- NETCOM2P or NETCOM6P
- 10/100 Base-T Cable
- CAT 5 Cable 2 twisted pairs
Parts List
Note - ensure the NETCOMP
version is a PC1051 or later
printed circuit board. The CIM is
not compatible with older
NETCOMP versions.

Table of Contents

Other manuals for Keyscan CA8500B

Related product manuals