EasyManua.ls Logo

Kinco CD620 - Page 32

Kinco CD620
133 pages
Print Icon
To Next Page IconTo Next Page
To Next Page IconTo Next Page
To Previous Page IconTo Previous Page
To Previous Page IconTo Previous Page
Loading...
32
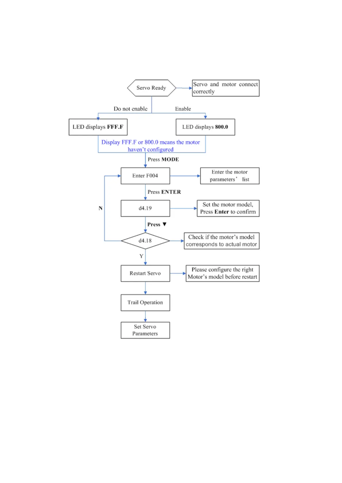
Customers can configure the motor’s model according to servo/motor configuration table mentioned
above, then set the parameters according to the application. If the motor’s model do not configure properly,
the driver and motor may not work normally. You can configure motor model via keys on servo or CD-PC
software.
1Configure MotorKeys Operation
Fig.5-2 Flow chart for configuring motor by key
Please configure the right motors model before restart. If customers want to reset the motor model,
they should set D4.19 to 303.0 (Press ENTER to confirm) and then d4.00 to 1(Save motor parameters), after
restart the servo they can reset motor model and servo parameters according to the above chart
(2) Configure Motor (CD-PC Software Operation)
Connect the servo to PC, open the CD-PC, then MenuDriverControl PanelF004, in the F004, in
the F004, set the 19th operation: Motor Num (Please refer to the servo and motor configuration table), after
that press Enter to confirm, then restart servo.
Please configure the right Motor’s model before restart. If the customers want to reset the motor
model, they should set D4.19 (Motor Num in F004) to 00(Press ENTER to confirm), then enter the

Table of Contents

Other manuals for Kinco CD620

Related product manuals