EasyManua.ls Logo

laguna Fusion 2 - Wiring Diagram: Fusion F3 230 V

laguna Fusion 2
45 pages
Print Icon
To Next Page IconTo Next Page
To Next Page IconTo Next Page
To Previous Page IconTo Previous Page
To Previous Page IconTo Previous Page
Loading...
F
u
si
o
n
T
ab
l
e
s
aw
32
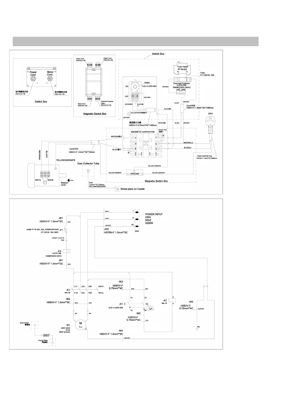
Wiring Diagram: Fusion F3 230V

Related product manuals