EasyManua.ls Logo

Lochinvar Crest w/RealTime O2 Trim 100 Series - 1 SERVICE Boiler Piping

Lochinvar Crest w/RealTime O2 Trim 100 Series
60 pages
To Next Page IconTo Next Page
To Next Page IconTo Next Page
To Previous Page IconTo Previous Page
To Previous Page IconTo Previous Page
Loading...
1 Service
6
Service Manual
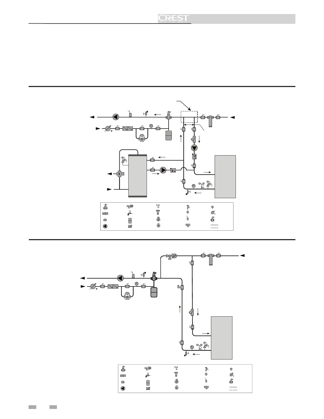
Boiler piping
This piping reference is included to specify the Boiler Piping specific to the Crest boiler. This piping scheme is important for
proper operation of the SMART TOUCH control. See the Crest Installation and Operation Manual for more detailed piping
diagrams.
Single Boiler - Recommended - Primary / Secondary Piping with a Hot Water Generator
Single Boiler - Alternate - Full Flow System Piping
DIR #2000559501 01
INDIRECT
DHW
TANK
BOILER
TP
MAKE UP
WATER
P
TO
SYSTEM
FROM
SYSTEM
MAY SUBTITUTE
LOW LOSS HEADER
NOT TO EXCEED 4 PIPE DIA OR
MAX OF 12” APART
COLD
WATER IN
DWH HOT
WATER OUT
LEGEND
AIR SEPARATOR
CIRCULATION
PUMP
FLOW CHECK VALVE
PRESSURE GAUGE
P
TEMPERATURE &
PRESSURE GAUGE
TP
SYSTEM SUPPLY
SENSOR
BACKFLOW
PREVENTER
MAGNETIC SEPARATOR
WATER METER
STRAINER / FILTER
PRESSURE
REDUCING VALVE
PRESSURE RELIEF
VALVE
BALL VALVE
EXPANSION TANK
PIPING
DRAIN PORT
DIFFERENTIAL
PRESSURE
BYPASS VALVE
2 WAY MOTORIZED
VALVE (OPTIONAL)
MIXING VALVE
ANTI SCALD
FLOW SWITCH
OPTIONAL
WIRING
DIR #2000598465 00
MAKE UP
WATER
P
TO
SYSTEM
FROM
SYSTEM
LEGEND
AIR SEPARATOR
CIRCULATION
PUMP
FLOW CHECK VALVE
PRESSURE GAUGE
P
TEMPERATURE &
PRESSURE GAUGE
TP
SYSTEM SUPPLY
SENSOR
BACKFLOW
PREVENTER
MAGNETIC SEPARATOR
WATER METER
STRAINER / FILTER
PRESSURE
REDUCING VALVE
PRESSURE RELIEF
VALVE
BALL VALVE
EXPANSION TANK
PIPING
DRAIN PORT
DIFFERENTIAL
PRESSURE
BYPASS VALVE
2 WAY MOTORIZED
VALVE (OPTIONAL)
MIXING VALVE
ANTI SCALD
FLOW SWITCH
OPTIONAL
WIRING
BOILER
TP

Related product manuals