EasyManua.ls Logo

LSIS XBC-DN40SU - 11.1 TR Output Option Board Operation Sequence of Positioning

LSIS XBC-DN40SU
384 pages
Print Icon
To Next Page IconTo Next Page
To Next Page IconTo Next Page
To Previous Page IconTo Previous Page
To Previous Page IconTo Previous Page
Loading...
Chapter 11 TR Output Option Board
11 - 1
Chapter11 TR Output Option Board
This chapter describes specification and how to use the output option board.
11.1 TR Output Option Board Operation Sequence of Positioning
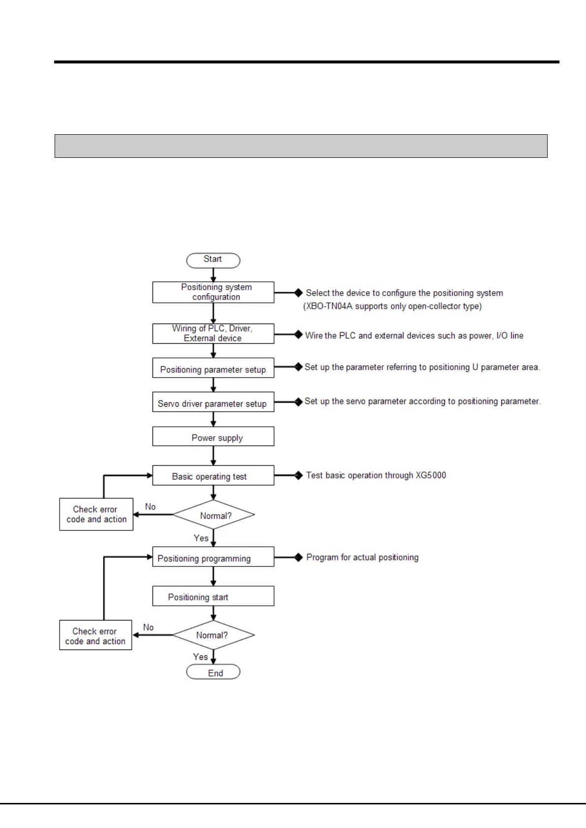
11.1.1 Operation Sequence of Positioning
Operation sequence is as follows. Positioning function of the option board operates only at slot number 9.
www.behaotomasyon.com
www.behaotomasyon.com

Table of Contents

Related product manuals