EasyManua.ls Logo

Macurco CD-6B - Page 126

Macurco CD-6B
130 pages
Print Icon
To Next Page IconTo Next Page
To Next Page IconTo Next Page
To Previous Page IconTo Previous Page
To Previous Page IconTo Previous Page
Loading...
Macurco CD-6B Manual (Rev-1.0) Eng
RÉV 1.0 [34-2900-0510-2 ] 40 | Page
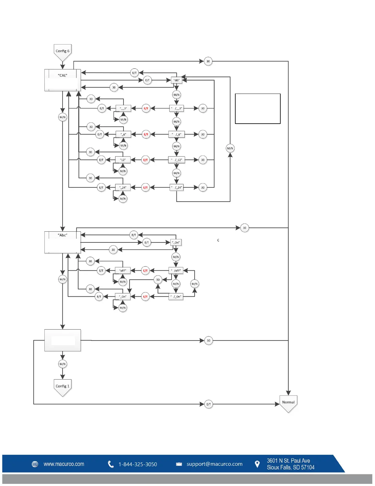
Rappel
d’étalonnage
Étalonnage
automatisé en fond
REMARQUE : le rappel
d'étalonnage devient
"dIS" et ne peut pas
être modifié si Abc est
activé
Vérifier la valeur du
réglage indiqdans
cet exemple, il doit s’agir
de « disable »
Vérifier la valeur du
réglage indiqdans
cet exemple, il doit s’agir
de « ON »
Fin

Table of Contents

Related product manuals