EasyManua.ls Logo

Macurco CD-6B - Menu de Sélection de Test Tst

Macurco CD-6B
130 pages
Print Icon
To Next Page IconTo Next Page
To Next Page IconTo Next Page
To Previous Page IconTo Previous Page
To Previous Page IconTo Previous Page
Loading...
Macurco CD-6B Manual (Rev-1.0) Eng
RÉV 1.0 [34-2900-0510-2 ] 41 | Page
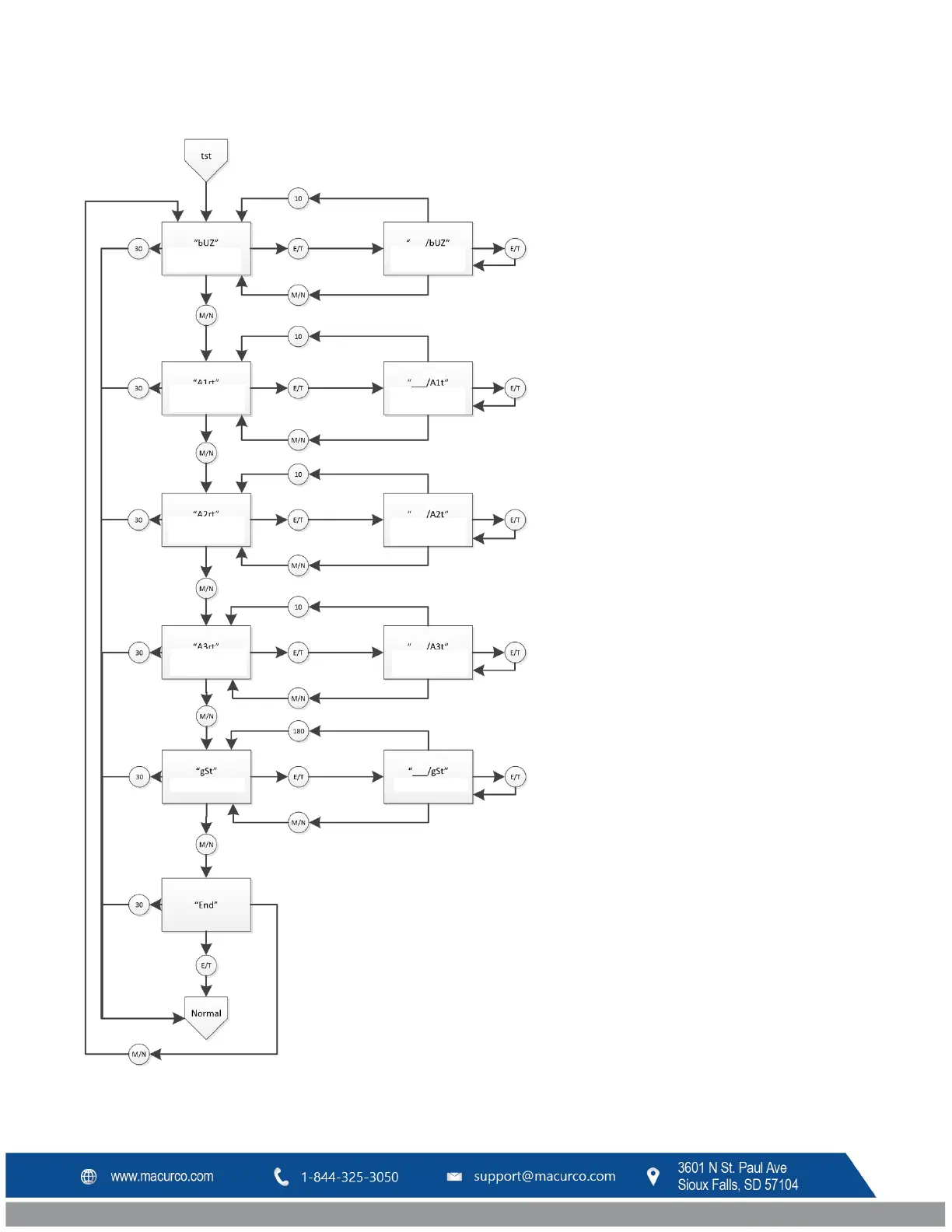
9.4 Menu de sélection de test « tst »
Test de
l’avertisseur
Test de
l’avertisseur
Test de gaz
Test de gaz
test du relais
avertisseur 1
test du relais
avertisseur 1
test du relais
avertisseur 2
test du relais
avertisseur 2
test du relais
avertisseur 3
test du relais
avertisseur 3

Table of Contents

Related product manuals