EasyManua.ls Logo

Marantz CD6005 - Audio Output Troubleshooting; No Sound During CD Playback

Marantz CD6005
76 pages
Print Icon
To Next Page IconTo Next Page
To Next Page IconTo Next Page
To Previous Page IconTo Previous Page
To Previous Page IconTo Previous Page
Loading...
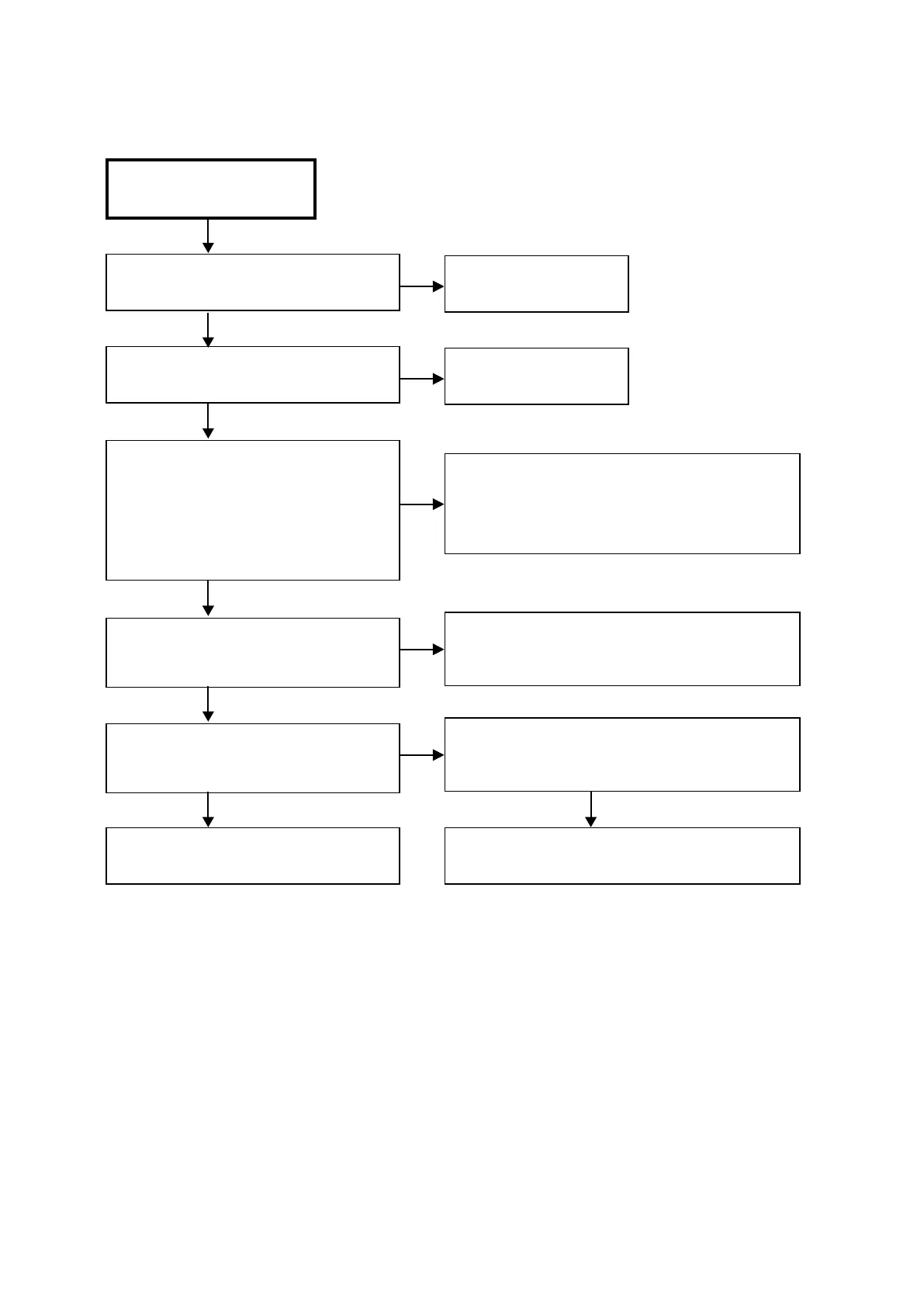
3. NO SOUND
3.1. No sound is output when a CD is played back
NO
NO
YES
YES
NO
Is the CUP12551 MAIN B'D connector
disconnected?
CWC100, CWC101, PFCK10, N2101, N2801
Is the CUP12552Z_A-3 AUDIO B'D connector
disconnected?
N3504, CN3301
No sound is output when a CD is
played back.
Is the CUP12551 MAIN B'D DAC IC digital input
signal normal?
• IC304 3pin (DATA)
• R160 (BCK)
• R162 (LRCK)
• R370 (MCLK)
(For details, see "3.2. DAC Input Signal
Waveform".)
Is the CUP12551 MAIN B'D DAC IC power supply
normal?
• C342 + side (+3.3V)
• C353 +side (+5V)
Is the CUP12551 MAIN B'D analog signal output?
• CN2101 4pin(R-), 5pin(R+), 7pin(L+), 8pin(L-)
Check around the CUP12551 MAIN B'D DAC IC
circuit and soldering, and replace any faulty parts.
• IC304
Insert any disconnected
connectors.
Insert any disconnected
connectors.
YES
YES
Check the following IC of the CUP12551 MAIN B'D and the
circuit and soldering that handle the output load, and replace
any faulty parts.
• IC304(3pin, 4pin, 5pin, 6pin)
• U1201(4pin, 7pin, 12pin)
• U2101(6pin)
Check the regulator (U3901) +5V_D and regulator (U3902)
+3.3V_D of the CUP12552Z_A-3 POWER B'D and the circuits
and soldering that handle the output load, and replace any
faulty parts.
Is the CUP12552Z_A-3 AUDIO B'D mute signal output as
LOW (-12V)?
• D3109 cathode side (-12V)
NO
NO
YES
YES
Check around the CUP12552Z_A-3 AUDIO B'D mute circuit
and soldering, and replace any faulty parts.
• Q3114,Q3115,Q3214,Q3215
33

Other manuals for Marantz CD6005

Related product manuals