EasyManua.ls Logo

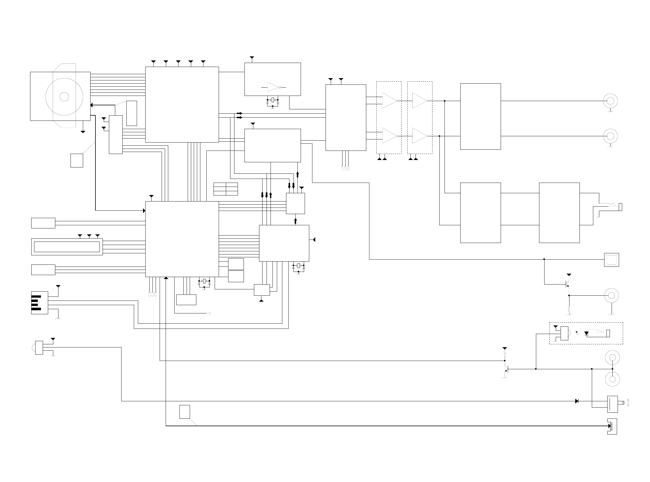
Marantz CD6005 - Block Diagram

Marantz CD6005
76 pages
Print Icon
To Next Page IconTo Next Page
To Next Page IconTo Next Page
To Previous Page IconTo Previous Page
To Previous Page IconTo Previous Page
Loading...
A
B
C
D
E
F
MO
LD
BUS2
BUS3
BUCK
CCE
DECRST
CD_LRCK
CD_SCLK
CD_SDATA
CD_SPDIF
USB_RESET
USB_RTS
USB_CTS
USB_CLK
USB_SO
USB_SI
SCL
SDA
RESET
KEY2
STBY_LED
DIS_SO
DIS_SCL
DIS_CS
DIS_RESET
KEY0
KEY1
LED
FOO
TRO
FMO
DMO
DRVMUTE
OPEN
CLOSE
DSP_MCK
SDATA0
USB_DATA
L+
L-
R+
R-
MCK_DAC
MDT_DAC
DAC_RESET
V21+V21+ V21-V21-
VREF
+7V_DRV
VREF
STBY SW
STBY LED
TOC Reading
FRONT Keys
Display OFF LED
MCK_DAC
MDT_DAC
DAC_RESET
TO DAC
IPO_nRESET
IPO_SCL
IPO_SDA
FO+
FO-
TR+
TR-
SP+
SP-
LOAD+
LOAD-
INSW
CLSW
OPSW
LD_CHK
ST+3.3V
U1002
MOTOR
DRIVER
IP4001CR
CD DSP
TC94A92FG-301
ST+3.3VD FIP VP
U4003
FL DISPLAY
A_MUTE
TO MUTE
CIRCUIT
EEPROM
AT24C16AN
Reset IC
S80124
2367101050AS
10.000MHz
16.9344MHz
48MHz
HDAM LPF HDAM-SA2
ANALOG Lch
ANALOG Rch
TC74VHCU04FT
CD or USB
SELECT
TC74LCX157FT
MUTE
MUTE
+3.3V_D1 +3.3V_D2 +1.5V_D1 +1.5V_D2 VREF
+5V_D
USBDM
USBDP
USBDM
USBDP
ST+3.3V
IR Sensor
+3.3V_D1
+5V_D
ST+3.3V
ST+3.3V
REMOTE_IN
RESET
TX
RX
/BOOT
CD MECHA UNIT
iPod/USB
Terminal
+3.3V_D1
+3.3V_D
+5V_D
+3.3V_D
HEADPHONE
OUTPUT
OUT PUT
COAX OUT
FLASHER IN
RC-5IN/OUT
RC-5 SW
FOR UPDATE
U Version ONLY
INT.
EXT.
CD/USB_SELECT
CD_USB OUTPUT
L
H
CD
USB
SPDIFO
FROM MCU
KT-690
TMP330FYFG
UPD63530
CS4398
H/P AMP
AK4104
+3.3V_D1
USB_SPDIF
AK4104_CSN
AK4104_CCLK
AK4104_CDTI
AK4104_PDN
USB_LRCK
USB_SCLK
USB_DATA
USB_OC
USB_EN
16-ST-103G1NK
D/A_MCK
CD_LRCK
CD_SCLK
FLASH
25L8006EM2I
+3.3V_D1
USB_WP
SI
SO
SCK
CS
BLOCK DIAGRAM
41

Other manuals for Marantz CD6005

Related product manuals