EasyManua.ls Logo

Marantz NR1601 - EN29 LV160 BB (HDMI: U1903): Bottom boot Sector; EN29 LV160 BB;EN29 LV160 BT Block Diagram

Marantz NR1601
146 pages
Print Icon
To Next Page IconTo Next Page
To Next Page IconTo Next Page
To Previous Page IconTo Previous Page
To Previous Page IconTo Previous Page
Loading...
109
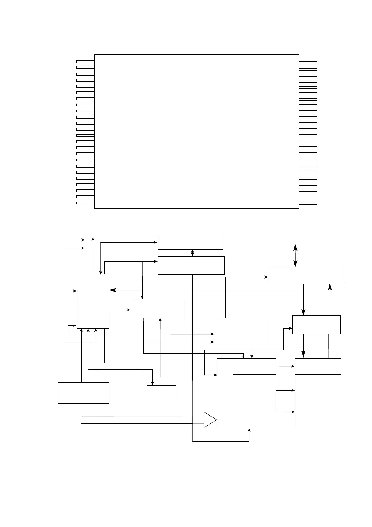
EN29LV160BB (HDMI : U1903) :
Bottom boot Sector
EN29LV160BT (HDMI : U2301) :
Top boot Sector
EN29LV160BB/
EN29LV160BT
Block Diagram
A15
A14
A13
A12
A11
A10
A9
A8
A19
NC
WE#
RESET#
NC
NC
RY/BY#
A18
A17
A7
A6
A5
A4
A3
A2
A1
1
2
3
4
5
6
7
8
9
10
11
12
13
14
15
16
17
18
19
20
21
22
23
24
48
47
46
45
44
43
42
41
40
39
38
37
36
35
34
33
32
31
30
29
28
27
26
25
A16
BYTE#
Vss
DQ15/A-1
DQ7
DQ14
DQ6
DQ13
DQ5
DQ12
DQ4
Vcc
DQ11
DQ3
DQ10
DQ2
DQ9
DQ1
DQ8
DQ0
OE#
Vss
CE#
A0
Standard
TSOP
WE#
CE#
OE#
State
Control
Command
Register
Erase Voltage Generator
Input/Output Buffers
Program Voltage
Generator
Chip Enable
Output Enable
Logic
Data Latch
Y-Decoder
X-Decoder
Y-Gating
Cell Matrix
TimerVcc Detector
A0-A19
Vcc
Vss
DQ0-DQ15 (A-1)
Address Lat ch
Block Protect Switches
STB
STB
RY/BY#

Other manuals for Marantz NR1601

Related product manuals