EasyManua.ls Logo

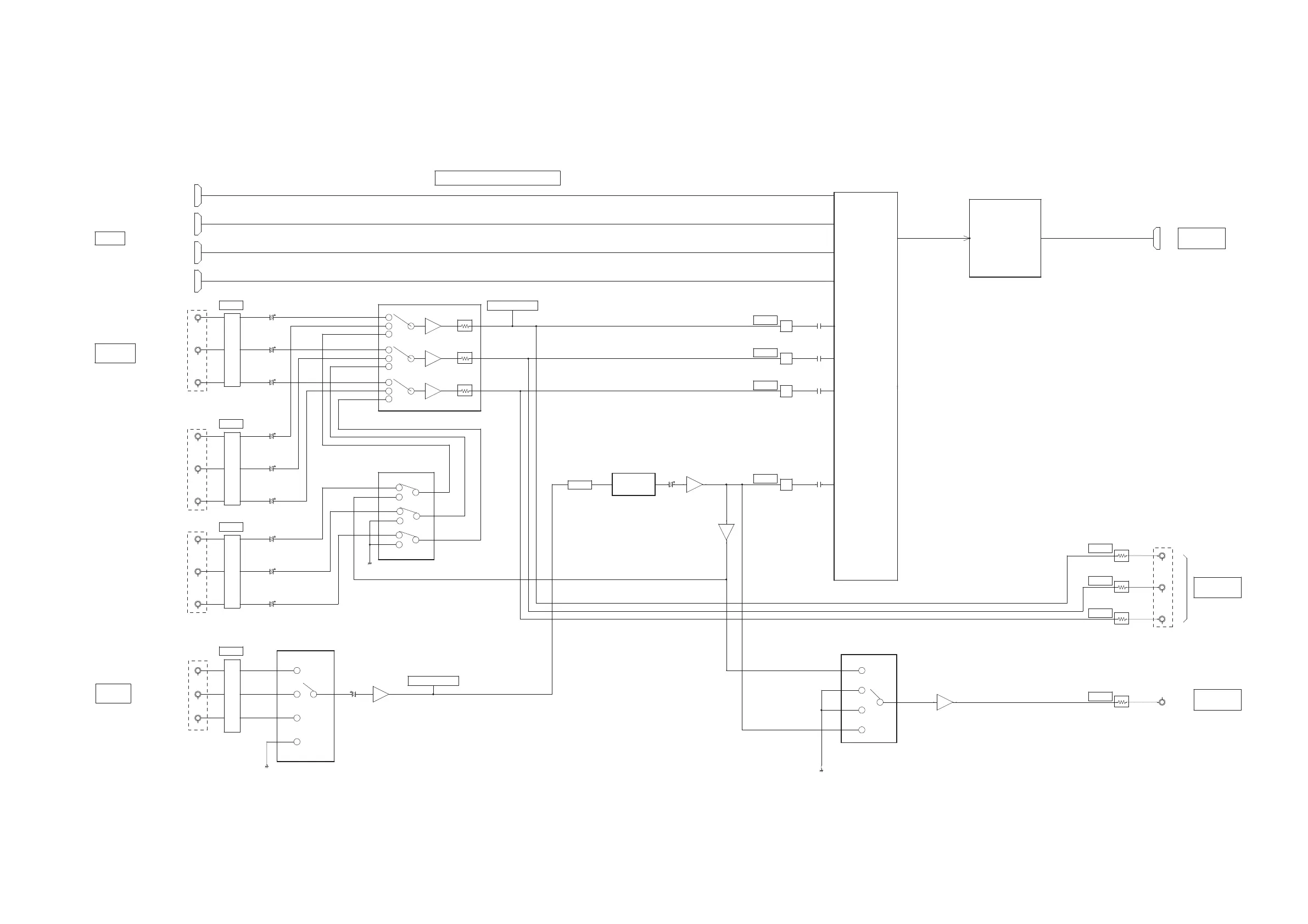
Marantz NR1601 - VIDEO BLOCK DIAGRAM

Marantz NR1601
146 pages
Print Icon
To Next Page IconTo Next Page
To Next Page IconTo Next Page
To Previous Page IconTo Previous Page
To Previous Page IconTo Previous Page
Loading...
47
Y
Cr
Cb
Cr
Cr
Cb
Y
Cb
Y
SAT
BD
75§Ù
LOAD
-6dB
+6dB
NJM2586M
-6dB
-6dB
HDMI Rx
-6dB
-6dB
Cb
75§Ù
LOAD
75§Ù
LOAD
-6dB
75§Ù
LOAD
-6dB
CLAMP
-6dB
-6dB
ADV7511
HDMI Tx
-6dB
Cr
Y
DVD
-6dB
-6dB
HDMI IN
IC809 (AV B'D)
TC4053BFT
6dB
6dB
HDMI 1.4VER REPEATER BLOCK
LC74781
IC810 (AV B'D)
TC4052BFT
75§Ù
75§Ù
U1501 (8U-310052)
BD
DVD
SAT
HDMI-4
HDMI-3
HDMI-2
HDMI-1
IC812 (AV B'D)
6dB
IC811 (AV B'D)
OSD
MONITOR OUT SELECT
IC804 (AV B'D)
75§Ù
75§Ù
DOUBLER
DECODER
U1001 (8U-310052)
COMPONENT
MONITOR OUT
HDMI
MONITOR OUT
CVBS
IN
COMPONENT
IN
TC4051BFT
ADV7840
CVBS
MONITOR OUT
VIDEO BLOCK DIAGRAM
75
75
75
75
SIGNAL DET.
75
75
SIGNAL DET.
75

Other manuals for Marantz NR1601

Related product manuals