EasyManua.ls Logo

Marantz NR1601 - Page 35

Marantz NR1601
146 pages
Print Icon
To Next Page IconTo Next Page
To Next Page IconTo Next Page
To Previous Page IconTo Previous Page
To Previous Page IconTo Previous Page
Loading...
35
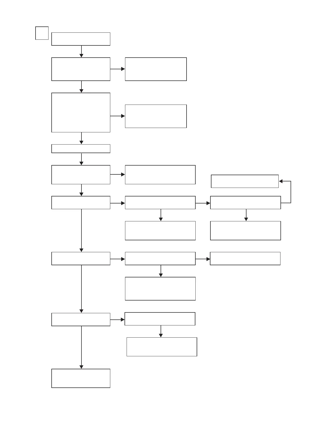
Input
CVBS
A
Check power supply voltage.
FRONT CONNECTOR B'D
V+5V : CP13B-4pin
V-5V : CP13B-1pin
Check on set value of each IC.
HDMI B'D
L2706 : H(5V)
L2707 : L(0V)
L2708 : L(0V)
L2710 : H(5V)
L2711 : H(5V)
Check power supply voltage.
V+5V : IC811-21pin
V-5V : IC811-16pin
Check output of video amplier.
V : IC808-7pin
Check output of video amplier.
V : IC805-1pin
Check output of video amplier.
V : IC807-1pin
Check power supply voltage of
IC808, and surrounding circuitry
soldering.
Check power supply voltage of
IC8
1
0 and IC805, and check
oscillation of IC810.
(X'TAL / LC oscillation)
Check power supply voltage of
IC807 and IC804, and surrounding
circuitry soldering.
Check cable between main
unit and monitor or check
monitor.
Check power supply voltage of
IC809, and surrounding circuitry
soldering.
Check input of selector(IC809).
V : 3pin
Check input of OSD IC(IC810)
.
V : 15pin
Check input of selector(IC804).
V : 11pin
Check input circuitry soldering of
OSD IC(IC810).
Check
input of selector
(IC809).
V : 14pin
Check cable between main unit
and player or check player.
Extend HDMI B'D using a jig.
REGULATOR B'D aw.
HDMI B'D aw.
Check connection of FRONT
CONNECTOR BD and AV BD.
NG
NG
NG
NG NG
NG
NG
NG
OK
OK
OK
OK
OK
OK
OK
OK
OK
OK
b
Unless specied, AV B'D part.
NG

Other manuals for Marantz NR1601

Related product manuals