EasyManua.ls Logo

Marantz SR5009/U1B - Page 36

Marantz SR5009/U1B
195 pages
Print Icon
To Next Page IconTo Next Page
To Next Page IconTo Next Page
To Previous Page IconTo Previous Page
To Previous Page IconTo Previous Page
Loading...
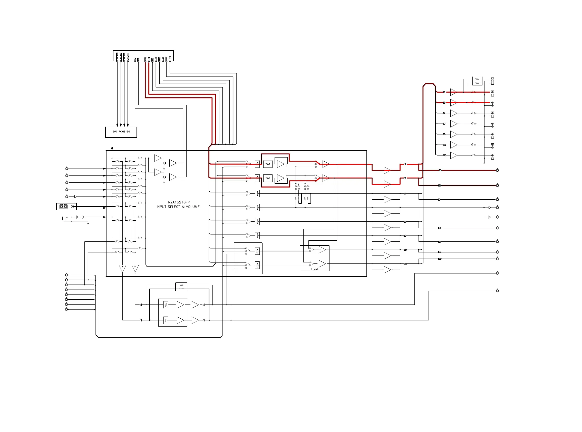
fig.08b
SL
C
FR
FL
SL
FR
FL
Z2R
Z2L
SBL
SR
C
Z2_DAC_MCLK
Z2_DAC_LRCK
Z2_DAC_DATA
ADINL
DSP_FR
DSP_C
DSP_SR
DSP_SL
DSP_SBR
SR
C
SL
FR
FL
ALL MODEL : FM/AM
SBL
SR
SW
EXT_SBR
ZONE_L
DSP_SBL
EXT_SR
EXT_SL
DSP_SW
EXT_C
DSP_FR
EXT_FL
Tone
Tone+Mix
ATT
SR
SL
C
TUNER
SBR
CD
DVD
DM920_R/L
Z2_DAC_BCLK
ZONE2 VOLUME
BD3812F
ADINR
DSP_SW
DSP_FL
ZONE_R
DSP_SBR
EXT_SBL
DSP_SL
DSP_SR
EXT_SW
DSP_C
ANA_FR
EXT_FR
ANA_FL
DSP_FL
DSP_SBL
Bypass
Tone
SBR
SBL
SBR
SW2
SW1
FR
FL
H/P-L
H/P-R
PREOUT
DVR/VCR
SBR(FR-B/FR-H/BI-AMP/ZONE)
SBL(FL-B/FL-H/BI-AMP/ZONE)
7.1CH
EXT.IN
MIC(Mini Jack)
V.AUX
SAT_CBL
ANALOG
INPUT
ZONE2 VOLUME CONTROL
OPEN
Tone+Mix
Bypass
HDAM &Current FB
ZONE2 OUT
SPK OUT
HEADPHONE OUT
FRONT
INPUT
ZONE2->SB ASSIGN
TO DIGITAL AUDIO BLOCK
36

Table of Contents

Related product manuals