EasyManua.ls Logo

Marantz SR5009/U1B - Page 41

Marantz SR5009/U1B
195 pages
Print Icon
To Next Page IconTo Next Page
To Next Page IconTo Next Page
To Previous Page IconTo Previous Page
To Previous Page IconTo Previous Page
Loading...
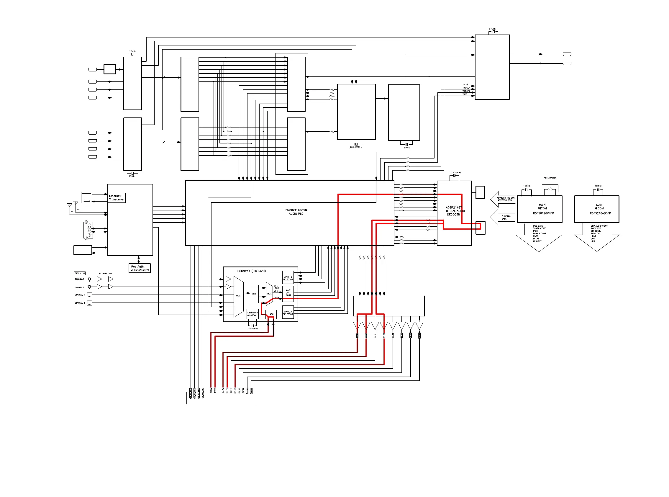
fig.11a
O2
O1
C2
C1
RX64FS
RXI2S3
RXI2S0
DAC_FS
USB FRONT
Z2_DAC_BCLK
DAC_64FS
DACDATAC
DACDATAS
USBD-
NET/USB_LRCK
NET/USB_BCK
TC74VHC244
TC74VHC244
ARCSPDIF
RXI2S0
RXI2S2
RXI2S3
RXFS
DIR_256FS1
DIR_FS1
FSDIR1
256FSDIR1
RXI2S0
RX64FS
DSP1OUT64FS
DATAS
DATASB
DATAC
PLDAERR
DSP1INSB/SR
DSP1INCSW/C
DSP1IN_/SW
DSP1INFS
DSP1INMCK
TMDS
TMDS
SDRAM
USBD+
TX+/-
RX+/-
TX+/-
RX+/-
NET/USB_MCK
DIRRXSPDIF
RXMCLK
RXSPDIF
RXFS
RXI2S2
RXI2S1
RXI2S1
DIR_64FS1
DATADIR1
64FSDIR1
RX256FS
RXFS
TXSPDIF
TMDS
TXSPDIF
TMDS
DSP1OUTFS
DSP1OUTMCK
DATAF
DSP1INS/SL
DSP1IN_/FR
DSP1INF/FL
DSP1IN64FS
TMDS
SERIAL
FLASH
HDMI2.0
Matix SW
MN8647781
Z2_DAC_DATA
Z2_DAC_LRCK
Z2_DAC_MCLK
DAC_256FS
DACDATAF
DACDATASB
HDMI5
HDMI4
HDMI3
NET/USB_DAT
A_/FR
864778_LRCK
864778_MCLK
864778_I2S2
864778_LRCK
864778_MCLK
864778_I2S3
864778_I2S1
OPEN
TC74VHC244
RXMCLK
TMDS
MCLK
RJ-45
HDMI6
HDMI7
HDMI IN
HDMI2
FRONT
HDMI
ADV8195
TMDS
BUFFER
HDMI1
NET/USB_DATAF/FL
864778_I2S3
864778_SCLK
HDMI2.0
Matix SW
MN8647781
7(MCLK/BCLK/LRCLK
 
SD0/SD1/SD2/SD3_SPDIF)
864778_I2S0
864778_I2S1
864778_SCLK
864778_I2S2
7(MCLK/BCLK/LRCLK
 
SD0/SD1/SD2/SD3_SPDIF)
864778_I2S0
RXSPDIF
RX64FS
TC74VHC244
SPDIF
SCLK
HDMI OUT1
WiFi ANT
HDMI2.0
Matix SW
MN8647781
HDMI RECEIVER
ADV7850
HDMI OUT2
GND
DATA-
VBUS
DATA+
DM920_SPDIF
LRCK/DSD2B
TO ANALOG AUDIO BLOCK
MAIN ZONE DAC
PCM1690
CX870 MODULE
I2S(S0,S1,S2,S3)
(ADV8003-8B)
AD55/058Z-0
HDMI TRANSCEIVER
BT MODULE
41

Table of Contents

Related product manuals