EasyManua.ls Logo

Maxon EPOS4 Disk 60/12 - About; About this Document

Maxon EPOS4 Disk 60/12
80 pages
Print Icon
To Next Page IconTo Next Page
To Next Page IconTo Next Page
To Previous Page IconTo Previous Page
To Previous Page IconTo Previous Page
Loading...
About
About this Document
EPOS4 Disk 60/12 Hardware Reference
CCMC | 2022-06 | rel10685
1-5
1 ABOUT
1.1 About this Document
1.1.1 Intended Purpose
Use the docu-
ment to…
–stay safe,
–be fast,
–end up with set
up and ready-to-
go equipment.
The purpose of the present document is to familiarize you with the EPOS4 Disk 60/12 positioning controller.
It will highlight the tasks for safe and adequate installation and/or commissioning. Follow the described
instructions …
to avoid dangerous situations,
to keep installation and/or commissioning time at a minimum,
to increase reliability and service life of the described equipment.
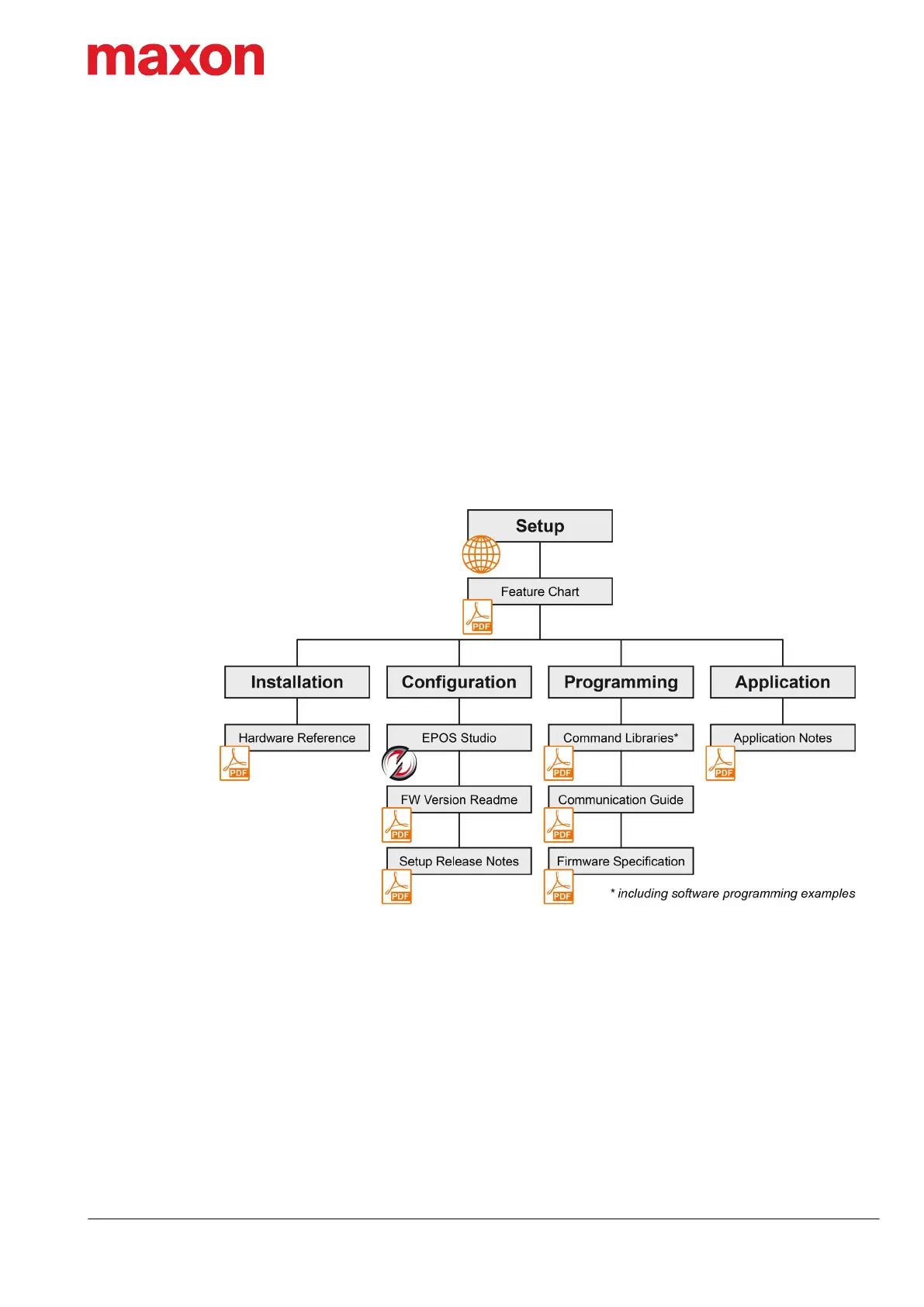
The present document is part of a documentation set and contains performance data and specifications,
information on fulfilled standards, details on connections and pin assignment, and wiring examples. The
below overview shows the documentation hierarchy and the interrelationship of its individual parts:
Figure 1-1 Documentation structure
1.1.2 Target Audience
The present document is intended for trained and skilled personnel. It conveys information on how to under-
stand and fulfill the respective work and duties.