EasyManua.ls Logo

MINERVA OMEGA C/E 652 - Page 51

Default Icon
66 pages
Print Icon
To Next Page IconTo Next Page
To Next Page IconTo Next Page
To Previous Page IconTo Previous Page
To Previous Page IconTo Previous Page
Loading...
51
HAM11-001 - rev. 02-08-03-13
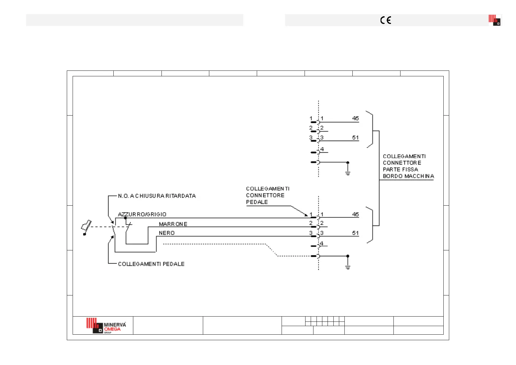
Schema di collegamento connettore pedale C/E652-C/E653 / Diagram for pedal connection / Schéma de
branchement connecteur pédale / Anschlussplan Steckverbindr Pedal / Schema för pedalanslutning
POS. ARCH.:
1
2
3 6
7
4 5
8
A
B
C
D
E
F
A
B
C
D
E
F
DENOMINAZIONE: DESCRIZIONE:
MODIFICHE:
A
B
C
D
E
F
G
DATA:
PROPRIETA’ INTERNA - RIPRODUZIONE VIETATA
DISEGNO N°:
DISEGNATORE:
NOTE:
FOGLIO:
C/E 652 - C/E 653
SCHEMA DI COLLEGAMENTO CONNETTORE PEDALE
C/E 652 - C/E 653
01/03/06
A.S.C.
C700R603
7/7 SRE

Related product manuals