EasyManua.ls Logo

Mitsubishi MIRAGE

Mitsubishi MIRAGE
300 pages
To Next Page IconTo Next Page
To Next Page IconTo Next Page
To Previous Page IconTo Previous Page
To Previous Page IconTo Previous Page
Loading...
AM/FM electronically tuned radio with CD player (if so equipped)
7-22 Comfort controls
7
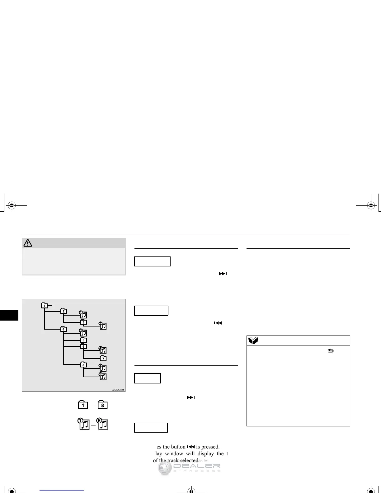
Folder selection order/MP3 file playback
order (Example)
The disc is fast-forwarded while the but-
ton is held down.
Playback will begin once the button is
released.
The disc is fast-reversed while the button
is held down.
Playback will begin once the button is
released.
The disc will skip as many songs as the num-
ber of times the button is pressed.
The display window will display the track
number of the track selected.
The disc will skip as many songs as the num-
ber of times the button is pressed.
The display window will display the track
number of the track selected.
Operate the SEL switch to select desired file.
When this mode is activated by pressing the
SEL switch, the SEL indicator will be dis-
played in the display.
CAUTION
Attempting to play a file not in the MP3 for-
mat which has the “.mp3” file name may
produce noise from the speakers and speaker
damage, and can damage your hearing.
Folder selection
in the order
File selection
in the order
Root folder (Root directory)
Level 1 Level 3 Level 4Level 2
To fast-forward/reverse the disc
Fast-forward
Fast-reverse
To select a desired track
Track up
Track down
To find a file (MP3 CDs only)
Press the SEL switch :To start this mode or
to select the folder or
file.
Turn the SEL switch :To show the folder or
file
NOTE
To cancel the selection, press the button
to return to the previous step.
If no operation is performed for 10 seconds
or more or other button is operated after the
SEL switch has been turned, searching of the
desired file is canceled.
If no operation is performed for 5 seconds or
more after the file is displayed, playback
starts.
When the SEL indicator is not shown on the
display and the SEL switch is operated, the
volume adjustment is activated.
BK0212400US.book 22 ページ 2014年4月1日 火曜日 午後2時21分
Information Provided by:

Table of Contents

Other manuals for Mitsubishi MIRAGE

Related product manuals