EasyManua.ls Logo

Motorola CDM Series - Page 367

Motorola CDM Series
686 pages
To Next Page IconTo Next Page
To Next Page IconTo Next Page
To Previous Page IconTo Previous Page
To Previous Page IconTo Previous Page
Loading...
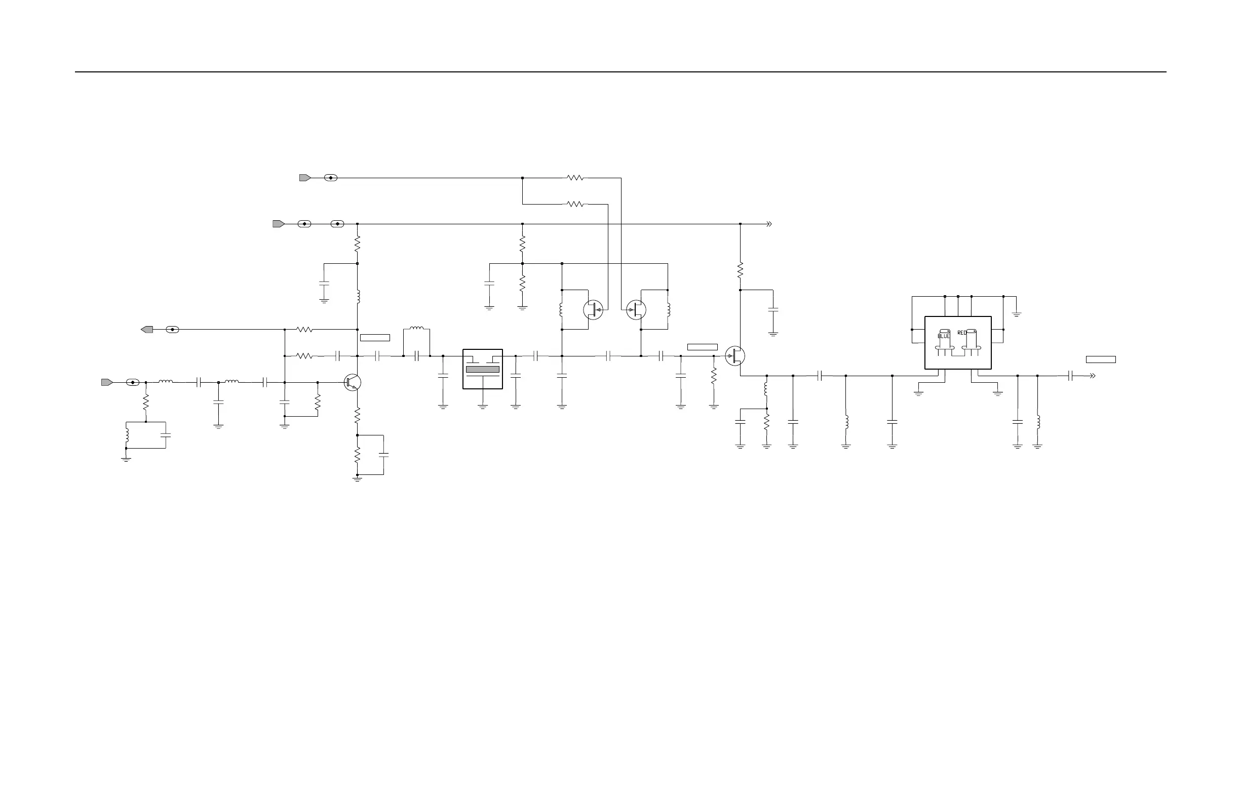
Low Band Range 1 (29.7–36 MHz) PCBs, Schematics, and Parts Lists Section 7: 4-15
6881091C63-F
G
G
G
G
6.40V
-48.0 dBm
-34.0 dBm
-38 dBm
-34 dBm
3.10 V
2.25V
5.94V
7.50V
1.10V
L1107
C1106
5.6uH
0.1uF
R1113
0.1uF
C1104
L1111
4.3K
9V3_IF_2
3.3uH
8
GND4
9
GND5
10
GND6
11
GND7
2
GNDA
3
GNDB
1
INA
4
OUTB
I
F
FILTER
FL1102
5
GND1
GND2
6
GND3
7
C1144
0.1uF
6.2K
R1107
IF_IF_1
NOISE_BLNKR_IF1_IF_1
R1101
51
82pF
C1146
0.1uF
C1119
FN0:NOTPLACED
0.1uF
C1153
L1101
1.8uH
C1101
120pF
0.1uF
C1108
130pF
C1150
2.4pF
C1111
1.8uH
91pF
C1102
L1106
Q1102
D
S
C1110
62pF
D
S
BLNKR_SWITCH
FN0:NOTPLACED
Q1103
Q1101
C1107
82pF
39pF
C1116
9V3
C1114
0.1uF
C1109
36pF
R1110
1.8uH
L1103
6.8pF
FN0:NOTPLACED
100
C1120
0.1uF
C1113
C1147
390pF
FN0:NOTPLACED
30pF
C1152
1
IN
3
OUT
R1114
4.3K
CFEC10_7MG1
FL1101
2
GND
R1102
16K
390
R1103
C1105
0.1uF
330
R1109
120pF
C1115
36pF
C1112
3.3K
R1108
R1135
62
47
R1111
18uH
L1108
FN0:NOTPLACED
BLNKR_SWITCH_IF_1
8.2K
R1104
R1134
15
L1110
33uH
R1106
100
6.8uH
L1104
Q1104
D
S
C1149
120pF
C1103
200pF
NOISE_BLNKR_IF1
9V3_IF_1
6.8uH
L1105
9V3
PREAMP_IN
3.3uH
L1102
ZWG0131051-O
Low Band Range 1/2/3 IF Sheet 1 of 2 for PC Boards 8486206B08, 8486207B07, 8486207B08,
8486207B11, 8485908Z04, 8485908Z05 & 8485908Z08)

Table of Contents

Other manuals for Motorola CDM Series

Related product manuals