EasyManua.ls Logo

Motorola CDM Series - Page 596

Motorola CDM Series
686 pages
To Next Page IconTo Next Page
To Next Page IconTo Next Page
To Previous Page IconTo Previous Page
To Previous Page IconTo Previous Page
Loading...
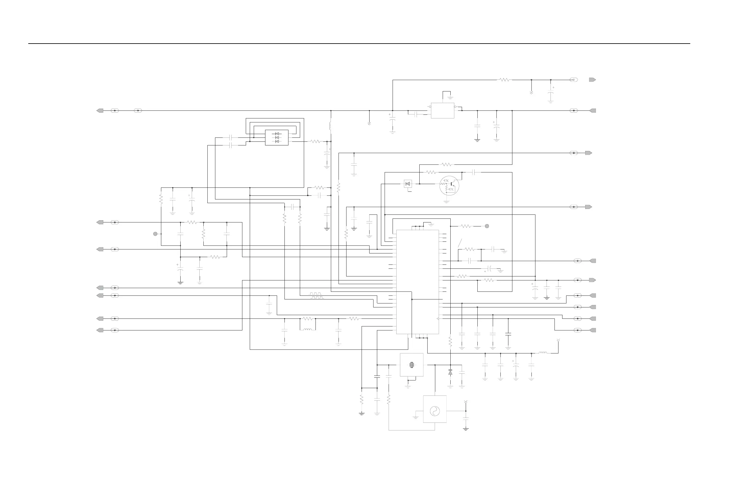
Section 11: 4-16 VHF (136–174 MHz) 25–45 W LDMOS PCB 8471234L02, Schematics, and Parts Lists
6881091C63-F
G
G
G
G
G
G
G
G
G
G
G
G
G
G
G
G
G
(*)
6.83VDC
13.30VDC
(*)
(SOURCE)
11.28VDC
4.97VDC
2.5-11VDC
Ref.Osz.
4.95VDC (R)
2.90VDC
3.42VDC
3.63VDC
(*)
(*)
(*)
(*)
(*)
-2 to +7dBm
5VDC (LOCKED)
0VDC (R)
4.91VDC (T)
2.5VDC
1.1-4.1VDC
0VDC (T)
2.62VDC (T)
Temp.Comp.Xtal
(*)
(*)
4.52VDC (R)
+1dBm
5VDC
5VDC
0VDC
0VDC (UNLOCKED)
DATA_VHF_FN_1
MODIN
680
R3222
NU
TRB_VHF_FN_1
330pF
C3262
1
56pF
C3241
NU
TP3202
0.1uF
C3221
CLK_VHF_FN_1
C3224
1uF
C3263
R3221
390
0.1uF
C3252
1000pF4.7uF
C3253
47
VSF
C3222
0.1uF
R3201
0.1uF
NU
IN_5V_RF_REG
C3234
D3261
220pF
C3243
39pF
NU
LOCK
5V
220pF
C3261
0.1uF
C3244 C3245
C3209
CSX_VHF_FN_1
220pF
220pF
C3246
10uF
C3206
C3215
2.2uF
C3213
2.2uF
R3206
150K
NU
BWSELECT_VHF_FN_1
VCTRL
C3254
.01uF
C3203
.01uF
$V
R3265
0
C3210
2.2uF
LOCK_VHF_FN_1
VCTRL_VHF_FN_1
C3223
1uF
NU
R3262
6.2K
NU
R3224
BWSELECT
R3202
NU
47K
C3212
10MEG
2.2uH
.022uF
CLK
L3231
VDDA_VHF_FN_1
5V_VHF_FN_1
.01uF
C3205
VDDA
VCOBIAS_2_VHF_FN_1
VCOBIAS_2
VCOMOD
47K
R3261
C3233
2.2uF
180K
R3251
.01uF
C3235
4.7K
R3263
MODIN_VHF_FN_1
VCOBIAS_1_VHF_FN_1
R3252
330K
47
R3204
DATA
R3241
100
K1
2
K2
3
K3
VSF_VHF_FN_1
D3201
A1
6
A2
5
A3
4
1
TRB
100pF
VCOMOD_VHF_FN_1
47K
R3228
NU
C3227
L3232
NU
ERR
6
DNG
1
IN
5
NR
2
OUT
4
SD
3
2.2uH
GND
3
TUO
4
VCC
1
LTNCV
U3211
ADP3300
.01uF
16.8MHz
TTS05V
Y3263
2
C3231
1DNG
4
OUT
3
IN
6
C3225
0.1uF
Y3261
75Z04
16.8MHz
NU
DNG
1
R3227
100K
390nH
L3201
C3255
2.2uF
C3242
220pF
.01uF
C3202
R3223
100
D3221
PRESC
.047uF
VMULT4
11
31
ORV
WARP
25
XTAL1
23
24
XTAL2
C3229
SFOUT
28
TEST1
37
TEST2
38
VBPASS
21
PCV
74
15
VMULT1
VMULT2
14
VMULT3
12
PREIN
DNG_ERP
33
DDV_ERP
43
PVREF
35
REFSEL
18
SFBASE
27
SFCAP
26
SFIN
30
LOCK
MODIN
10
MODOUT
41
NC1
17
NC2
29
NC3
31
DNG_DP
44
5
DDV_DP
32
CLK
8
DATA
7
6
DNGD
DDVD
63
FREFOUT
19
IADAPT
45
INDMULT
16
IOUT
43
4
AUX2
1
AUX3
2
AUX4
3
DDVA
02
BIAS1
40
BIAS2
39
CCOMP
42
CEX
9
U3201
63A27
ADAPTSW
46
DNGA
22
AUX1
48
C3251
VCOBIAS_1
0.1uF
0.1uF
R3211
0
NU
C3211
22pF
C3207
47K
R3225
16_8MHz
5V_VHF_FN_2
Q3221
0.1uF
C3228
1
8.2pF
C3226
PRESC_VHF_FN_1
TP3201
R3242
16_8MHz_VHF_FN_1
0
22pF
C3240
NU
CSX
IN_5V_RF_REG_VHF_FN_1
0.1uF
C3208
C3232
.01uF
R3226
47K
NU
2.2uF
C3214
10pF
C3247
R3203
47
NC_D3221_2
5V
5V
NC_U3201_11
NC_U3201_12
NC_U3201_21
NC_U3201_38
NC_U3201_37
NC_U3201_27
NC_U3201_18
NC_U3201_35
NC_U3201_31
NC_U3201_29
NC_U3201_17
NC_U3201_16
NC_U3201_42
VDDA
VDDA
VHF (136–174 MHz) FRACN

Table of Contents

Other manuals for Motorola CDM Series

Related product manuals