EasyManua.ls Logo

Motorola CDM Series - Page 597

Motorola CDM Series
686 pages
To Next Page IconTo Next Page
To Next Page IconTo Next Page
To Previous Page IconTo Previous Page
To Previous Page IconTo Previous Page
Loading...
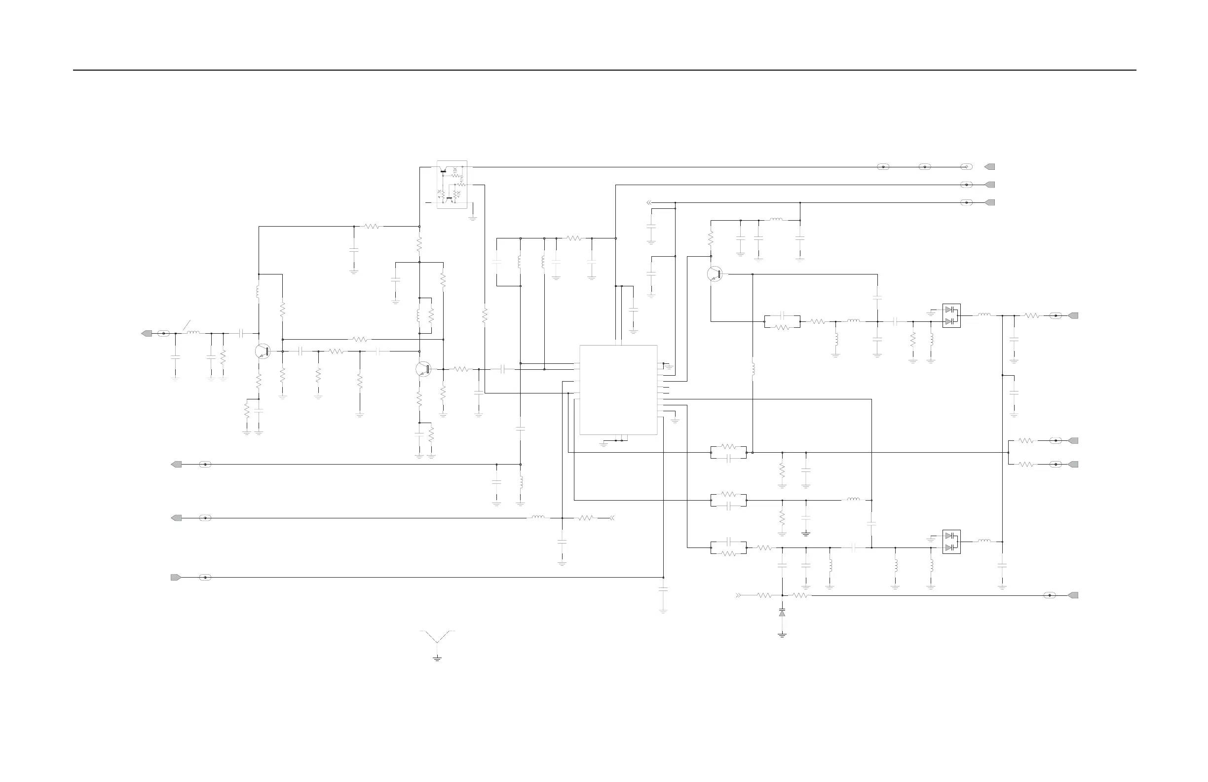
VHF (136–174 MHz) 25–45 W LDMOS PCB 8471234L02, Schematics, and Parts Lists Section 11: 4-17
6881091C63-F
G
G
G
G
G
G
G
G
G
G
G
1.53VDC (R)
0VDC (R)
2.5-11VDC
4.54VDC
0VDC (R)
0-5dBm (T)
7.44VDC (R)
9.14VDC (R)
0VDC (T)
0VDC (T)
)R( CDV87.4
)T( CDV72.4
-2 to 7dBm
2.18VDC (R)
0VDC (T)
4.91VDC (T)
0.92VDC (R)
0VDC (R)
1.92VDC (T)
)R( CDV87.4
)T( CDV66.2
4.52VDC (T)
0VDC (T)
0VDC (T)
0VDC (T)
4.52VDC (R)
2.62VDC (T)
3.83VDC (R)
11-14dBm (R)
0VDC (T)
4.52VDC (R)
0VDC (T)
1.42VDC (R)
0VDC (T)
4.97VDC
4.40VDC
1.49VDC (R)
)R( CDV
6
5.2
9.21VDC
)T( CDV22.4
TRB_VHF_VCO_1
L3364
1uH
.01uF
C3351
R3352
12K
TXINJ_VHF_VCO_1
C3318
5.6pF
C3352
.022uF
68nH
L3362
C3364
15pF
L3341
8nH
1000pF
C3365
47K
R3364
10
C3335
NU
R3314
.01uF
220
R3341
VSF
3pF
C3342
1
D3362
PRESC_VHF_VCO_1
SH3301
SHIELD
VCTRL_VHF_VCO_1
R3311
100
NU
R3317
10K
R3318
22
NU
39K
R3363
20K
R3355
9V3
9V3_VHF_VCO_1
1
3
VSF_VHF_VCO_1
TRB
Q3303
2
4
UMC5N
C3346
.01uF
5.1pF
C3306
NU
C330115pF
R3342
39
TXINJ
NU
Q3302
R3351
20K
BFQ67W
Q3304
R3319
47K
1000pF
NU
C3312
C3341
NU
0.1uF
TX_SWITCH
13
SREFFUB_CCV
41
CIGOL_CCV
81
NU
100nH
L3311
RX_OUT
8
RX_SWITCH
7
SUPER_FLTR
3
19
TRB_IN
TX_BASE
16
TX_EMITTER
15
TX_IADJ
1
TX_OUT
10
FLIP_IN
20
SREFFUB_DNG
11
GALF_DNG
9
71
CIGOL_DNG
PRESC_OUT
12
RX_BASE
5
RX_EMITTER
6
RX_IADJ
2
50U54
U3301
COLL_RFIN
4
75
R3301
6.8pF
C3302
R3323
VCOBIAS_1_VHF_VCO_1
C3347
1K
VCTRL
.01uF
R3304
1K
180nH
L3343
R3302
100
RXINJ_VHF_VCO_1
NU
220
R3305
100K
VCOBIAS_1
C3324
R3353
.01uF
9V3_VHF_VCO_3
NU
R3315
220
.022uF
C3356
1000pF
33nH
L3317
C3361
C3317
33pF
7.5pF
C3357
0.1uF
C3333
L3363
56nH
C3332
0.1uF
NU
100
R3312
R3361
220
10pF
VDDA_VHF_VCO_1
R3321
NU
C3331
VDDA
10K
NU
C3305
5.6pF
R3343
100
33
R3335
9V3_VHF_VCO_2
.01uF
C3348
L3345
1uH
C3314
6.8pF
NU
R3313
1K
.01uF
C3336
47
R3362
NU
C3304
330pF
C3316
3.3pF
L3361
56nH
R3308
0
1uH
L3344
5.6pF
C3362
L3332
100nH
L3351
1uH
Q3301
100nH
L3318
C3311
330pF
.022uF
R3331
47
NU
C3313
1000pF
C3319
R3306
22
0
NU
L3301
18nH
R3316
1.8pF
C3344
100nH
L3302
R3303
2.2K
C3345
VCOBIAS_2
R3356
20pF
1uH
12K
VCOBIAS_2_VHF_VCO_1
L3333
D3361
C3303
.01uF
C3315
15pF
C3334
.022uF
C3355
.01uF
35.5nH
L3346
15K
R3336
L3331
0.1uF
C3337
68nH
220
R3307
D3341
NU
PRESC
VCOMOD
150K
R3354
RXINJ
VCOMOD_VHF_VCO_1
VSF
68pF
C3363
VSF
VSF
NC_U3301_5
NC_Q3303_5
NC_U3301_6
VHF (136–174 MHz) Voltage Controlled Oscillator

Table of Contents

Other manuals for Motorola CDM Series

Related product manuals