EasyManua.ls Logo

Motorola CDM Series - Page 69

Motorola CDM Series
686 pages
To Next Page IconTo Next Page
To Next Page IconTo Next Page
To Previous Page IconTo Previous Page
To Previous Page IconTo Previous Page
Loading...
Controller Board Audio and Signaling Circuits Section 3: 1-11
Section : 6881091C63-F
2.2 Transmit Audio Circuits
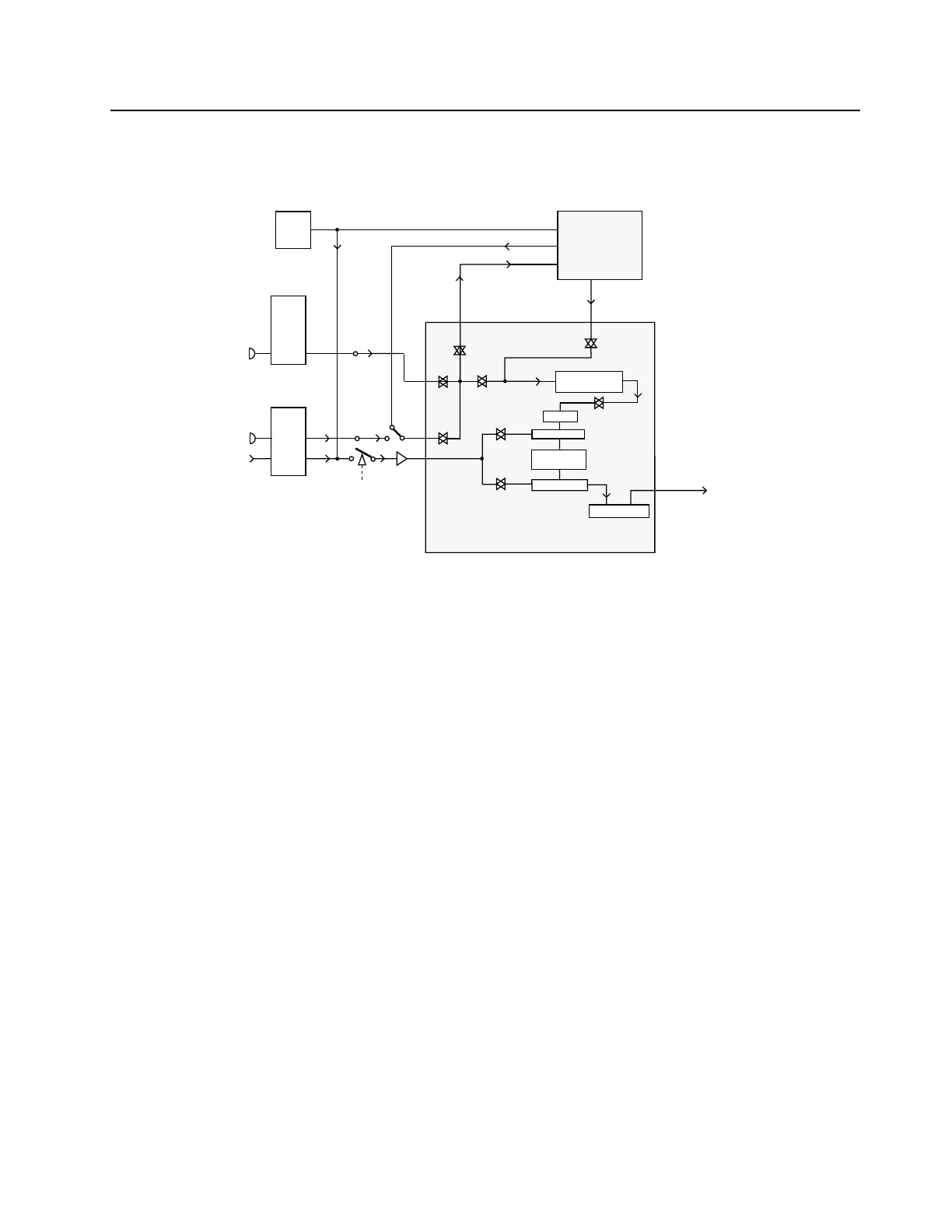
Refer to Figure 3-3 for reference for the following sections.
Figure 3-3 Transmit Audio Paths
2.2.1 Mic/Data Input Path
The radio supports 2 distinct microphone paths known as internal (from control head) and external
mic (from accessory connector J0501-2) and an auxiliary path (FLAT TX AUDIO, from accessory
connector J0501-5). The microphones used for the radio require a DC biasing voltage provided by a
resistive network.
These two microphone audio input paths enter the ASFIC CMP at U0221-48 (external mic) and
U0221-46 (internal mic). Following the internal mic path; the microphone is plugged into the radio
control head and is connected to the controller board via J0401-9.
From here the signal is routed via R0409 and line INT MIC to R0205. R0201 and R0202 provide the
9.3VDC bias. Resistive divider R0205 / R0207 divide the input signal by 5.5 and provide input
protection for the CMOS amplifier input. R0202 and C0201 provide a 560 ohm AC path to ground
that sets the input impedance for the microphone and determines the gain based on the emitter
resistor in the microphone’s amplifier circuit.
C0204 serves as a DC blocking capacitor. The audio signal at U0221-46 (TP0221) should be
approximately 14 mV for 1.5 kHz or 3 kHz of deviation with 12.5 kHz or 25 kHz channel spacing.
The external microphone signal enters the radio on accessory connector J0501 pin 2 and is routed
via line EXT MIC to R0206. R0203 and R0204 provide the 9.3 VDC bias. Resistive divider R0206 /
R0208 divide the input signal by 5.5 and provide input protection for the CMOS amplifier input.
R0204 and C0202 provide a 560 ohm AC path to ground that sets the input impedance for the
microphone and determines the gain based on the emitter resistor in the microphone’s amplifier
circuit.
MIC
IN
MOD IN
TO
RF
SECTION
(SYNTHESIZER
)
36
44
33
40
J0501
ACCESSORY
CONNECTOR
J0401
CONTROL HEAD
CONNECTOR
MIC
E
XT MIC
FLAT TX
AUDIO
42
32
5
48
46
9
2
IN
OUT
OPTION
BOARD
FILTERS AND
PREEMPHASIS
HS SUMMER
SPLATTER
FILTER
LS SUMMER
LIMITER
ATTENUATOR
VCO
ATN
TX RTN
TX SND
MIC
INT
AUX
TX
ASFIC_CMP
U0221
TP0221
TP0222
MIC
EXT
J0451
J0551
18
FLAT
TX RTN
EXPANSION BOARD
31
IN/OUT
39
OUT
FROM
μP Pin3
U0211-4

Table of Contents

Other manuals for Motorola CDM Series

Related product manuals