EasyManua.ls Logo

Motorola IMPRES 2 - Other Motorola Solutions Battery

Motorola IMPRES 2
588 pages
To Next Page IconTo Next Page
To Next Page IconTo Next Page
To Previous Page IconTo Previous Page
To Previous Page IconTo Previous Page
Loading...
37
English
Other Motorola Solutions Battery
Right Arrow
Right Arrow
Right Arrow
Right Arrow
Right Arrow
Right Arrow
Back
Okay
Right Arrow
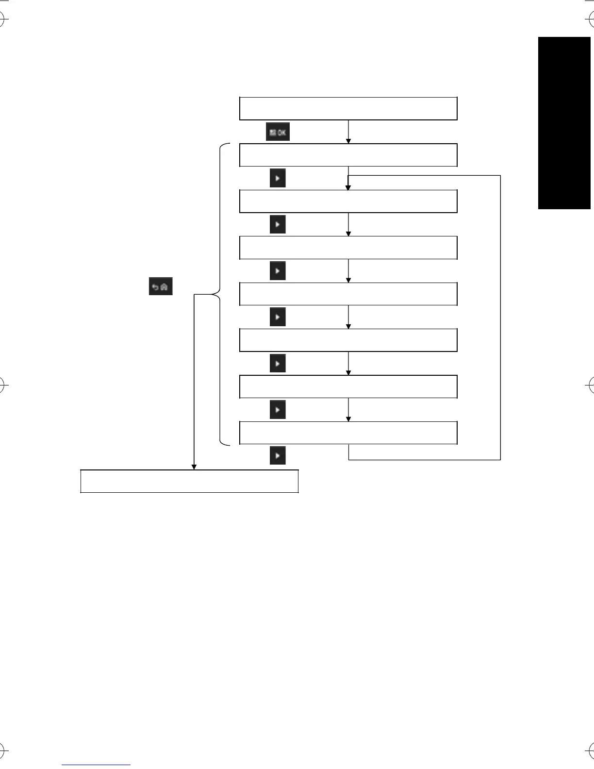
Press OK to entr
ANAL Y Z ER MODE
M O T O R O L A S O L U T N S
BATTERY
BATTERY CAPAC I TY
Rated yyyyymAh
BATTERY SER I AL #
yyyyyyyyyyyy
BATTERY K I T #
yyyyyyyyyyyy
BATTERY TEMP
yyyF zzC
BATTERY VOL TAGE
y.yV
CHARGER SOF TWARE
VER z z . z z cyyyy
Press OK to exi t
ANAL Y Z ER MODE
MN002407A01.book Page 37 Thursday, February 16, 2017 3:18 PM

Table of Contents

Other manuals for Motorola IMPRES 2

Related product manuals