EasyManua.ls Logo

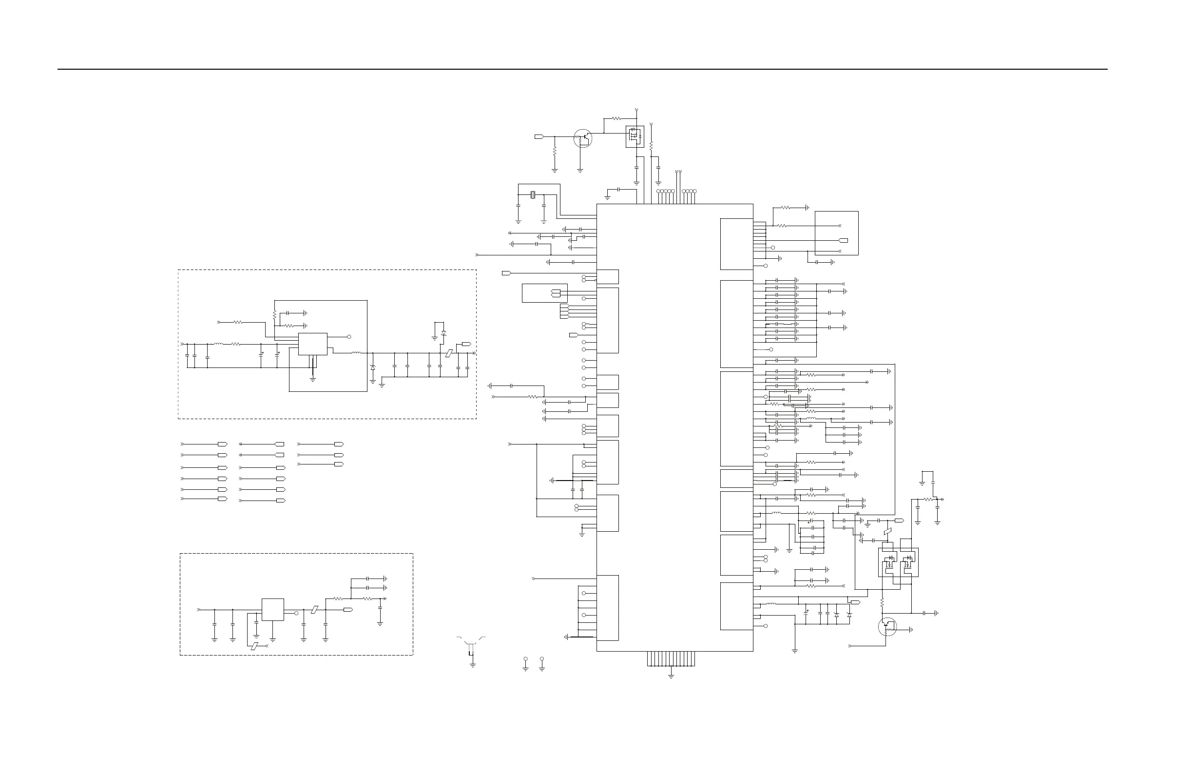
Motorola MOTOTRBO XPR 7550e - Figure 7-12. Power Management and Audio Schematic Diagram (1 of 3)

Motorola MOTOTRBO XPR 7550e
205 pages
To Next Page IconTo Next Page
To Next Page IconTo Next Page
To Previous Page IconTo Previous Page
To Previous Page IconTo Previous Page
Loading...
7-14 Circuit Board/Schematic Diagrams and Parts List for VHF
R3001
Q3001
Q3000
R3002
FET CTRL
CPCAP_VBUS_ON
DC_LIN_5V_VBUS
2
1
3
3
1
2
S
D
G
IN
10K
47K
R3000
DC_SW_BP_3.6V
C3001
C3002
C3000
ISNSP
ISNSN
BP_CPCAP
LICELL
VBUS_CPCAP
A6
C13
C8
G11
A8
A10
G10
C11
J9
F11
B7
B10
B9
C9
NC
POWER& POWER
CONTROL
CPCAP4
LICELL
BP
VBUS
CHRGSE1B
CHRG_LED
BP_FET
CHRGCTRL1
CHRGCTRL2
CHRGISNSP
CHRGISNSN
BATT_FET
ITRKL
BATTISNSP
BATTP
NC
NC
NC
NC
NC
NC
NC
NC
C3008
R3019
C3253
C3119
C3007
DC_LIN_VBUS_SUPPLY
VUSB
VBUS_SUPPLY_FIL
R2
R1
C5
F2
M7
F3
E2
N18
P18
C6
B5
B6
B4
E6
J2
J3
K1
H1
H2
H5
A18
B18
B17
A17
C19
B19
A19
C18
K9
L9
N6
M6
L6
N5
K6
K5
K7
R3
J15
C10
H3
G4
F5
N1
T18
T5
R5
C3250
DC_SW_BP_3.6V
NC
NC
NC
NC
NC
NC
NC
KPSINK
MDSINK2
MDSINK4
MDSINK3
MDSINK1
ONB
LEDGN1
LEDRD1
NC
NC
NC
NC
NC
NC
NC
NC
NC
IN
IN
IN
IN
NC
NC
IN
OUT
OUT
IN
C3004
C3009
C3011
C3010
C3003
VCLP
VCHI
VC
DC_RAWB+
C3051
Y3000
C3050
CPCAP_CLK2
CPCAP_CLK1
12
SUPPLY#4
SWITCHED MODE
SUPPLY#5
SWITCHED MODE
SW4LX_P2
BTSINK
KPSINK
ADSINK2
ADSINK1
SW5GND_P2
SW5GND_P1
SW5FB
SW5LX_P2
SW5LX_P1
SW5IN
SW4GND_P2
SW4GND_P3
SW4GND_P1
SW4LX_P1
SW4FB
SW4IN_P2
SW4IN_P1
VSIM
VSIMCARD
VSIMIN
VSIMCARDEN
VUSB
VBUSIN
VFUSE
VFUSEIN
BATDETB
THERMBIAS
CPSINK
MDSINK4
MDSINK1
MDSINK3
MDSINK2
LEDBL1
LEDGN1
LEDRD1
IGNB
ON2B
ONB
BGREF
BPHI
HVBP
VCHI
VC
VCLP
XTAL2
XTAL1
FUSE LDOUSB LDO
SIMCARD LDO ON SOURCESLIGHTING
U19
V19
W19
G3
G2
B3
D19
D20
W18
Y18
T19
U20
R19
R20
F19
F20
E19
G19
E3
D2
B2
B1
A2
A1
D18
C20
C1
C7
B15
A15
B16
C16
B14
C14
E13
M18
M19
L19
L20
N20
N19
L18
J18
J19
K19
K20
H20
H19
K18
N14
D7
F9
G9
F10
E10
B11
E11
B12
C12
A11
MEMISOGATE
SW3GND_P2
SW3GND_P1
SW3LX_P2
SW3LX_P1
SW3FB
SW3IN_P1
SW3IN_P2
SW2GND_P1
SW2GND_P2
SW2LX_P2
SW2LX_P1
SW2FB
SW2IN_P2
SW2IN_P1
SW1GND_P1
SW1GND_P2
SW1LX_P2
SW1LX_P1
SW1FB
SW1IN_P2
SW1IN_P1
VCAM
VUSBINT2
VUSBINT1
VUSBINTIN_VCAMIN
VDIG
VVIB
VSDIO
VDAC_P3
VDAC_P2
VDAC_P1
VWLAN2
VRF2
VWLAN1
VRF1
VCSI
VHVIO
VRFREF
VPLL
VDIGIN
VVIBIN
VDACIN
VSDIOIN
VWLAN2IN
VWLAN1IN
VRF2IN
VRF1IN
VCSIIN
VHVIOIN
VPLLIN
VRFREFIN
TSREF
ADCGND
AD15
AD14
AD13
AD12
AD0
AD9
AD8
AD4
AD3
H7
C2
H18
B8
K11
L11
L10
K10
J10
T2
P3
J7
U3
T3
GND_P1
GND_P2
GND_P3
GND_P6
GND_P7
GND_P8
GND_P10
GND_P9
GND_P12
GND_P11
GND_P13
GND_P14
GND_P15
GND_P16
DC_SW_BP_3.6V
N3
M3
M2
L3
L2
K2
L1
K3
L5
NC
NC
SWITCHED MODE
SUPPLY#6
SW6GND
SW6SNSGND2
SW6SNS1
SW6NMOSDRV2
SW6SNS2
SW6SNSGND1
SW6NMOSDRV1
SW6FB
SW6IN
TP2_MECH_PIN
TP1_MECH_PIN
SH3001
1
1
2
1
R3350R3352
C3354
C3336
C3335
EXT_MIC
5V_MIC_BIAS
DC_LIN_5V
OUT
C3408
E3102
C3356
U3311
C3350
E3101
C3353
C3351
DC_SW_BP_3.6V
VOUT_5V
DC_RAWB+
51
34
2
VIN
ON_OFF*
VOUT
GND
NC
NC
SWITCHED MODE
SUPPLY#3
SUPPLY#2
SUPPLY#1
SWITCHED MODE
SWITCHED MODE
A/D
LDO INPUTS
LDO OUTPUTS
VUSBINT & VCAM
C3281
C3272
C3271
R3275
L3279
C3282
R3277
C3279
DC_RAWB+
RAWB+_FIL
3.6V_FB
ESW2EN_FIL
ESW2EN
21
21
6
2
5
3
R3274
R3273
C3230
3.6V_FB_OUT
L3272
U3270
3.6V_LX
7
1
8
G1
4
NC
PG
SW
VOS
VIN
EN
CTGND
PGND
AGND
FB
VR3004
VR3003
C3280
C3401
C3420
C3276
E3201
C3278
C3275
3.6V_FB_OUT
DC_SW_BP_3.6V
21
21
OUT
DC_LIN_VHVIO_2.775V
DC_LIN_VPLL_1.8V
DC_LIN_5V
DC_LIN_VWLAN2_3.3V
DC_LIN_VRF1_2.775V
DC_SW3_1.8V_ROD
DC_LIN_VDIG_1.2V
DC_LIN_VWLAN1_1.8V
DC_RAWB+
DC_LIN_VRF2_2.775V
DC_LIN_VRFREF_2.775V_SHIELD
DC_SW1_1.2V
DC_SW3_1.8V
DC_LIN_5V_VBUS
CLK_ROD_19_2MHZ_SHIELD
OUT
OUT
OUT
OUT
OUT
OUT
IN
IN
OUT
OUT
OUT
OUT
OUT
OUT
OUT
C3082
U3000
R3020
R3021
GPIO4_GCAI
VOL
DC_LIN_VHVIO_2.775V
IN
NC
NC
C3084
C3016
C3017
C3018
C3019
C3020
C3023
C3012
C3014
C3097
C3083
DC_SW_BP_3.6V
C3021
C3046
C3026
R3009
R3011
C3027
C3028
C3029
C3015
C3096
DC_LIN_VHVIO_2.775V
DC_LIN_VPLL_1.8V
DC_LIN_VRFREF_2.775V_SHIELD
VRFREF
VRF1
VHVIO
NC
NC
C3047
C3053
C3049
C3033
C3041
C3086
C3087
C3089
R3012
L3286
C3031
C3034
C3036
C3035
C3037
R3007
C3013
C3098
R3008
C3090
C3032
DC_LIN_VRF1_2.775V
VWLAN1
DC_LIN_VWLAN2_3.3V
VWLAN2_CPCAP
DC_LIN_VWLAN1_1.8V
VDAC_CPCAP
VDIG
VUSBINT1
VUSBINT2
VRF2
DC_LIN_VRF2_2.775V
V20
C4
E5
NC
NC
NC
C3042
R3014
DC_LIN_VDIG_1.2V
DC_SW_BP_3.6V
C3210
L3210
SW1LX
CPCAP_SW1
BP_3.6V_SW1
C3044
C3045
C3215
C3214
R3210
C3211
C3092
R3231
C3232
DC_SW1_1.2V
DC_SW_BP_3.6V
BP_3.6V_SW3
21
C3048
C3043
C3212
R3211
C3213
C3333
DC_SW_BP_3.6V
Q3278
4
1
5
2
8
3
7
6
D2B
D2A
S1
G1
D1B
S2
G2
D1A
E3308
C3389
C3385
C3402
C3382
C3383
R3230
SW3_OUT_1.8V
DC_SW3_1.8V_ROD
DC_SW3_1.8V
OUT
L3230
SW3LX
NC
VR3002
VR3001
C3403
R3364
Q3172
C3093
C3231
CPCAP_SW3
DC_LIN_VRF2_2.775V
CPCAP_SW3_CTRL
21
21
3
1
2
21
OUT
10K
47K
C3386
NC
NC
Figure 7-12. Power Management and Audio Schematic Diagram (1 of 3)

Table of Contents

Related product manuals