EasyManua.ls Logo

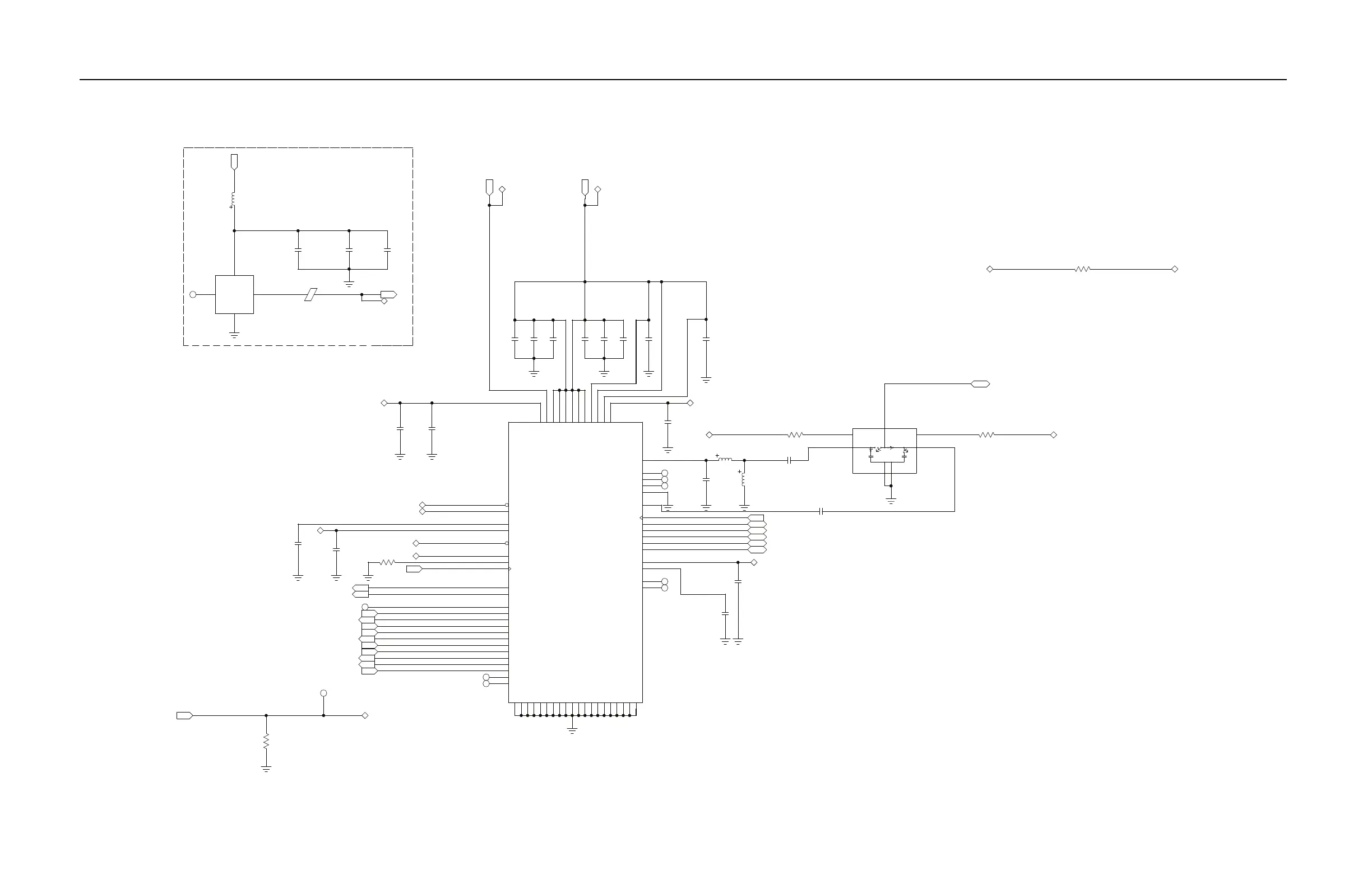
Motorola MOTOTRBO XPR 7550e - Figure 8-7. Bluetooth and WiFi Schematic Diagram (3 of 3)

Motorola MOTOTRBO XPR 7550e
205 pages
To Next Page IconTo Next Page
To Next Page IconTo Next Page
To Previous Page IconTo Previous Page
To Previous Page IconTo Previous Page
Loading...
Circuit Board/Schematic Diagrams and Parts List for 800/900 MHz 8-9
MARVELL 8777 BT/WLAN
26 MHZ TCXO
0201
0402
0201 0402
C8300_3
C8312_3C8305_3
L8301_3
Y8302_3
E8300_3
V_SUP_TXCO
CLK_26_OUT
V_SUP_CAP
CLK_26MHZ_8777
214
1
2
IN
OUT
NC OUT
GND
VCC
NC
3
V_SUP_3V3
V_SUP_1V8
IN
IN
0201
R8301_3
C8334_3
U8336_3
R8305_3
TL_FLT
DIG_CTL1
DIG_CTL0
TL_BT_SW
DIG_RF_CTL_0
TL_WL_SW
5
6
3
4
1
2
G1
OUT1
VCTL1
GND
RFC
CTGND
VCTL2
OUT2
IO
0201
C8335_3
TL_WL
IO
IO
IO
IO
IO
IN
0201
0201
DNP
C8329_3
C8331_3
TP8326_3
V_IO_1V8
V_SUP_1V8
DIG_HS_SD_DAT1
DIG_HS_SD_DAT0
DIG_HS_SD_CMD
DIG_HS_SD_DAT3
DIG_HS_SD_DAT2
DIG_HS_SD_CLK
F10
1
A8
H14
C2
A3
E5
F6
E7
A5
X3
K6
H7
E9
B13
A11
NC
NC
NC
NC
RES1
VIO
VIO_SD
RES2
SD_DAT_3
SD_DAT_0
SD_DAT_2
SD_DAT_1
RF_TR
SD_CMD
SD_CLK
FM_ANT_RX_GND
FM_ANT_RX
FM_AUDIO_OUT_R
FM_AUDIO_OUT_L
0201
0201
0201
0201
L8330_3
L8333_3
C8332_3
C8327_3
TL_BT_1
DIG_RF_CTL_1
TL_BT
X12
BRF_ANT
U8300_3
V_CORE_1V2V_SUP_3V3
A6
V2
U6
X9
X2
R14
R1
N14
N1
J1
D12
C1
VDD12
AVDD18
AVDD18
AVDD18
AVDD18
AVDD18
AVDD18
AVDD18
AVDD18
AVDD18
AVDD33
AVDD33
04020603
C8316_3
C8315_3
DNP
DNP
TP8317_3
TP8318_3
DIG_HS_SSI_DOUT
DIG_HS_SSI_SYNC
DIG_UART_DIN
DIG_WL2H_WKUP
DIG_UART_DOUT
CLK_26MHZ_8777
CLK_32KHZ_8777
DIG_RF_CTL_1
DIG_PDN_IC
DIG_H2WL_WKUP
DIG_UART_RTS
V_SUP_1V8
CLK_OUT_GND
V_CORE_1V2
DIG_CON_0
DIG_CON_1
DIG_UART_CTS
DIG_RF_CTL_0
DIG_HS_SSI_CLK
DIG_HS_SSI_DIN
DIG_CLK_REQ
H2
G1
A9
X8
X7
E3
A4
A2
P6
S7
U8
S9
P8
M7
P10
M9
K8
K10
H9
F8
F14
H5
F4
1
1
GPIO_12
GPIO_11
GPIO_10
GPIO_9
GPIO_8
GPIO_6
GPIO_7
GPIO_5
GPIO_4
GPIO_3
GPIO_1
GPIO_2
GPIO_0
CON_1
CON_0
SLP_CLK_IN
XTAL_OUT
XTAL_IN
LVLDO_VOUT
PDN
LVLDO_VIN
RF_CNTL0_N
RF_CNTL1_P
DNP
R8314_3
TP8313_3
1
OUT
IN
IN
OUT
OUT
IN
IN
IN
OUT
OUT
OUT
IN
IN
0402
0402
C8311_3
C8306_3
DNP
0201
TP8310_3
R8304_3
DIG_PDN_ICDIG_PDN_IC
1
IN
K14
A7
X10
X6
X4
V14
V11
V1
U11
U1
T14
T2
S12
M12
L1
K4
K2
H3
E1
C10
VSS
VSS
AVSS
AVSS
AVSS
AVSS
AVSS
AVSS
AVSS
AVSS
AVSS
AVSS
AVSS
AVSS
AVSS
AVSS
AVSS
AVSS
AVSS
AVSS
0201
0201
0201
0201
0201
0201
0201
C8328_3
C8325_3
C8324_3
C8323_3
C8322_3
C8321_3
C8320_3
C8319_3
0201
R8300_3
V_SUP_1V8V_IO_1V8
Figure 8-7. Bluetooth and WiFi Schematic Diagram (3 of 3)

Table of Contents

Related product manuals