EasyManua.ls Logo

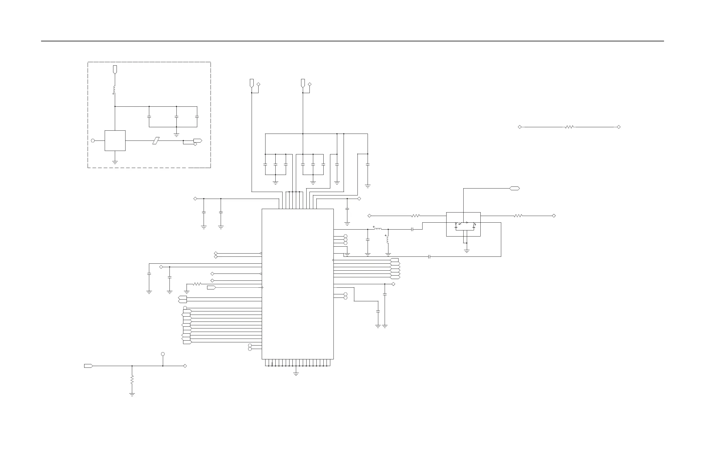
Motorola MOTOTRBO XPR 7550e - Figure 6-7. Bluetooth and WiFi Schematic Diagram (3 of 3)

Motorola MOTOTRBO XPR 7550e
205 pages
To Next Page IconTo Next Page
To Next Page IconTo Next Page
To Previous Page IconTo Previous Page
To Previous Page IconTo Previous Page
Loading...
Circuit Board/Schematic Diagrams and Parts List for UHF 6-9
C8300_3C8312_3C8305_3
L8301_3
V_SUP_TXCO
V_SUP_CAP
12
IN
Y8302_3
E8300_3
CLK_26_OUT
CLK_26MHZ_8777
2
1
4
OUT
NC OUT
GND
VCC
NC
3
V_SUP_1V8
V_SUP_3V3
IN
IN
C8328_3
C8325_3
C8324_3
C8323_3
C8322_3
C8321_3
C8320_3
C8319_3
U8336_3
R8305_3
DIG_RF_CTL_0DIG_CTL0
TL_BT_SW
DIG_CTL1
TL_FLT
G1
2
13
5
64
OUT1
VCTL1
GND
RFC
CTGND
VCTL2
OUT2
IO
C8335_3
TL_WL_SWTL_WL
IO
IO
IO
IO
IO
IN
R8301_3
C8334_3
L8330_3
L8333_3
C8329_3
C8332_3
C8331_3
C8327_3
TP8326_3
DIG_RF_CTL_1
V_IO_1V8
V_SUP_1V8
TL_BT TL_BT_1
DIG_HS_SD_DAT1
DIG_HS_SD_DAT0
DIG_HS_SD_CMD
DIG_HS_SD_DAT3
DIG_HS_SD_DAT2
DIG_HS_SD_CLK
X3
X12
A11
B13
F10
E9
H7
K6
A5
E7
F6
E5
A3
C2
H14
A8
1
NC
NC
NC
NC
U8300_3
V_CORE_1V2V_SUP_3V3
V2
X9
X2
N1
J1
C1
A6
D12
N14
R1
R14
U6
RES1
VIO
VIO_SD
RES2
SD_DAT_3
SD_DAT_0
SD_DAT_2
SD_DAT_1
RF_TR
SD_CMD
SD_CLK
FM_ANT_RX_GND
FM_ANT_RX
FM_AUDIO_OUT_R
FM_AUDIO_OUT_L
BRF_ANT
VDD12
AVDD18
AVDD18
AVDD18
AVDD18
AVDD18
AVDD18
AVDD18
AVDD18
AVDD18
AVDD33
AVDD33
TP8317_3
TP8318_3
R8314_3
C8311_3
C8306_3
TP8313_3
DIG_HS_SSI_DOUT
DIG_HS_SSI_SYNC
DIG_UART_DIN
DIG_WL2H_WKUP
DIG_UART_DOUT
CLK_26MHZ_8777
CLK_32KHZ_8777
DIG_RF_CTL_1
DIG_PDN_IC
DIG_H2WL_WKUP
DIG_UART_RTS
V_SUP_1V8
CLK_OUT_GND
V_CORE_1V2
DIG_CON_0
DIG_CON_1
DIG_UART_CTS
DIG_RF_CTL_0
DIG_HS_SSI_CLK
DIG_HS_SSI_DIN
DIG_CLK_REQ
1
1
1
C10
E1
H3
K2
K4
L1
M12
S12
T2
T14
U1
U11
V1
V11
V14
X4
X6
X10
F4
H5
F14
F8
H9
K10
K8
M9
P10
M7
P8
S9
U8
S7
P6
A2
A4
E3
X7
X8
A9
A7
K14
G1
H2
OUT
IN
VSS
VSS
AVSS
AVSS
AVSS
AVSS
AVSS
AVSS
AVSS
AVSS
AVSS
AVSS
AVSS
AVSS
AVSS
AVSS
AVSS
AVSS
AVSS
AVSS
GPIO_12
GPIO_11
GPIO_10
GPIO_9
GPIO_8
GPIO_6
GPIO_7
GPIO_5
GPIO_4
GPIO_3
GPIO_1
GPIO_2
GPIO_0
CON_1
CON_0
SLP_CLK_IN
XTAL_OUT
XTAL_IN
LVLDO_VOUT
PDN
LVLDO_VIN
RF_CNTL0_N
RF_CNTL1_P
IN
OUT
OUT
IN
IN
IN
OUT
OUT
OUT
IN
IN
TP8310_3
R8304_3
DIG_PDN_ICDIG_PDN_IC
1
IN
C8316_3C8315_3
R8300_3
V_SUP_1V8V_IO_1V8
26MHz TCXO
Figure 6-7. Bluetooth and WiFi Schematic Diagram (3 of 3)

Table of Contents

Related product manuals