EasyManua.ls Logo

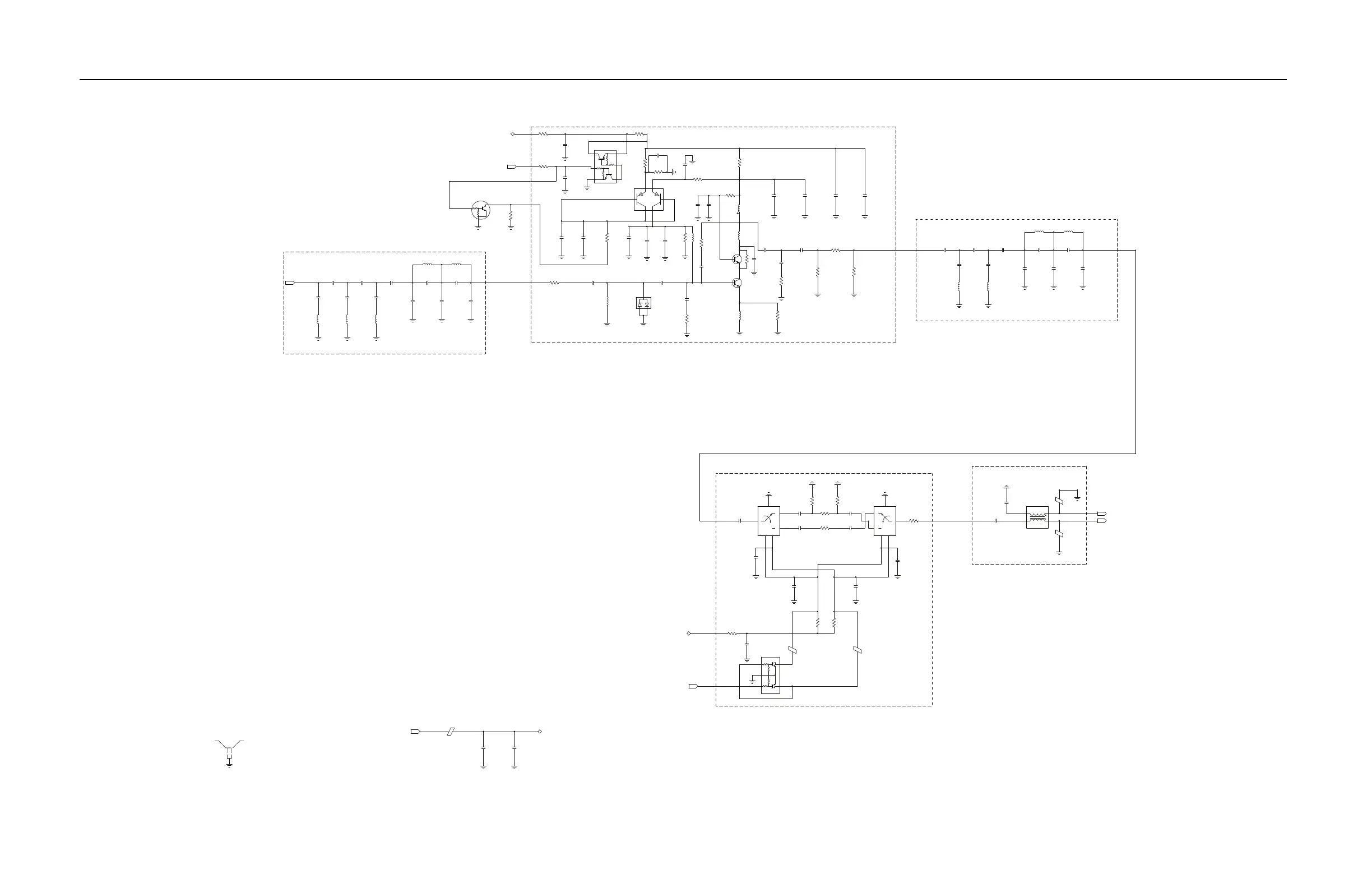
Motorola MOTOTRBO XPR 7550e - Figure 7-19. Receiver Schematic Diagram

Motorola MOTOTRBO XPR 7550e
205 pages
To Next Page IconTo Next Page
To Next Page IconTo Next Page
To Previous Page IconTo Previous Page
To Previous Page IconTo Previous Page
Loading...
Circuit Board/Schematic Diagrams and Parts List for VHF 7-21
L0400
C0400
L0404L0403
L0402L0401
C0410C0408C0406
C0409C0407C0405
C0404C0402
C0403C0401
TL_RX_IN_SHIELD
IN
L0441
C0442
L0442
C0444
C0446 C0448 C0450
C0441 C0443 C0445 C0447
L0443
C0449
L0444
R0489
Q0424
Q0423
L0423
R0429
23
1
23
1
C0455
R0438
C0439
R0430
R0432
C0435
R0431
C0434
LNA_POSTFILTER
L445
C0429C0427
L0420
C0428 C0430
LNAO
21
DNP
R0499
R0435
C0438
C0451
C0431
R0425
C0425
C0423
C0432
L0422
L0421
R0426
C0433
C0426
C0424
R0424
D0420
PREFILTER_LNA
M2C
M1BC
2
3
1
R0445
Q0425
ASB
3
1
2
10K
47K
C0420
C0421
R0433
R0434
RX_VRF1_2.775V
DIG_RX_EN
IN
Q0421
4
1
3
6
52
B1
C1
E1
C2
B2
E2
Q0420
C0489
R0488
R0444
C0436
C0437
R0439
C0422
R0421
R0420
R0422
LNA_VCC
SLNA4
4
1
3
6
5
2
47K
10K
47K
10K
SH0401
2
1
E0496
DC_LIN_VRF1_2.775V
IN
C0499
C0497
RX_VRF1_2.775V
DIG_RX_RF_STEP
IN
C0487
R0487
E0480
Q0480
RX_VRF1_2.775V
3
1
4
5
2
E2
B1
E1
C2
C1
C0486
C0485
E0481
R0485
R0486
C0495
R0483R0482
R0481
C0484C0483
C0482C0481
C0480
R0480
U0480
6
4
1
3
5
2
J3
J2
GND
V1
V2
J1
C0496
R0484
U0481
RXFE_ATTEN_OUT
6
4
1
3
5
2
J3
J2
GND
V1
V2
J1
T0490
C0490
C0491
E0491
E0490
TL_RX_VHF_IN_SHIELD
TL_RX_VHF_INX_SHIELD
4
1
3
2
OUT
OUT
S2
S1
P2
P1
POSTFILTER_STEPATTEN
Figure 7-19. Receiver Schematic Diagram

Table of Contents

Related product manuals