EasyManua.ls Logo

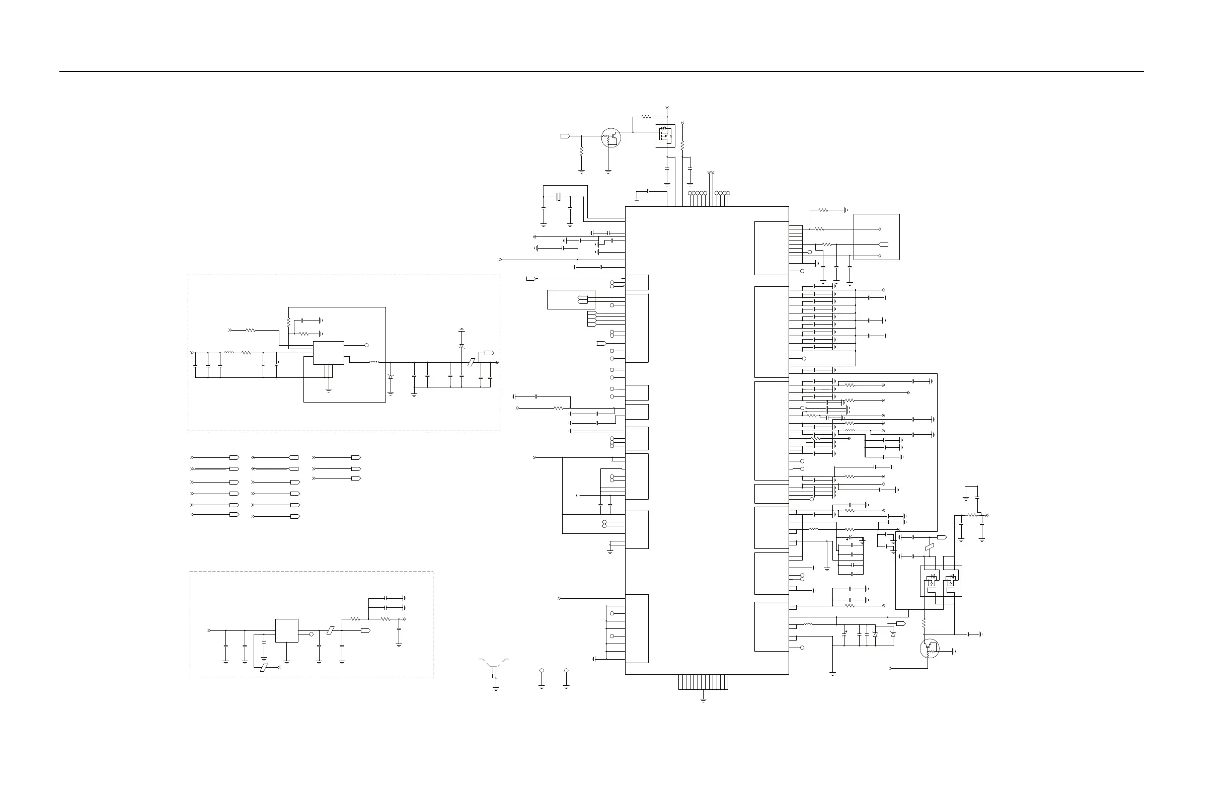
Motorola MOTOTRBO XPR 7550e - Figure 6-12. Power Management and Audio Schematic Diagram (1 of 3)

Motorola MOTOTRBO XPR 7550e
205 pages
To Next Page IconTo Next Page
To Next Page IconTo Next Page
To Previous Page IconTo Previous Page
To Previous Page IconTo Previous Page
Loading...
6-14 Circuit Board/Schematic Diagrams and Parts List for UHF
C3279
C3271
C3272
R3277
R3274
R3275
C3281C3282
L3279
DC_RAWB+
ESW2EN_FIL
ESW2EN
1
2
12
U3270
L3272
C3230
R3273
3.6V_FB_OUT
3.6V_FB
RAWB+_FIL
3.6V_LX
4
G1
3
5
8
1
7
2
6
NC
PG
SW
VOS
VIN
EN
CTGND
PGND
AGND
FB
C3280
C3275
C3278
C3276
C3420
C3401
VR3003
3.6V_FB_OUT
12
E3201
VR3004
DC_SW_BP_3.6V
12
OUT
C3007
C3119
R3019
C3008
DC_LIN_VBUS_SUPPLY
DC_SW_BP_3.6V
VUSB
VBUS_SUPPLY_FIL
NC
NC
NC
C3250
C3253
T18
H3
C18
A19
B19
C19
A17
B17
B18
A18
H5
H2
H1
K1
J3
J2
E6
B4
P18
N18
E2
F3
M7
F2
C5
NC
NC
NC
NC
NC
NC
NC
NC
NC
NC
VCHI
VCLP
ONB
LEDRD1
LEDGN1
MDSINK2
MDSINK3
MDSINK1
MDSINK4
KPSINK
R5
T5
N1
F5
G4
C10
J15
R3
K7
K5
K6
N5
L6
M6
N6
L9
K9
B6
B5
C6
NC
NC
NC
NC
NC
IN
IN
IN
IN
IN
OUT
OUT
IN
C3003
C3010
C3011
C3009
C3004
VC
DC_RAWB+
R1
R2
C3050
Y3000
C3051
CPCAP_CLK2
CPCAP_CLK1
21
C3000
R3002
Q3000
C3001
R3000
R3001
BP_CPCAP
VBUS_CPCAP
DC_SW_BP_3.6V
DC_LIN_5V_VBUS
CPCAP_VBUS_ON
FET CTRL
2
1
3
3
1
2
S
D
IN
10K
47K
C3002
ISNSP
ISNSN
LICELL
C9
B9
B10
B7
F11
J9
C11
G10
A10
A8
G11
C8
C13
A6
NC
NC
NC
NC
NC
NC
NC
NC
NC
POWER& POWER
CONTROL
CPCAP4
LICELL
BP
VBUS
CHRGSE1B
CHRG_LED
BP_FET
CHRGCTRL1
CHRGCTRL2
CHRGISNSP
CHRGISNSN
BATT_FET
ITRKL
BATTISNSP
BATTP
SW4LX_P2
BTSINK
KPSINK
ADSINK2
ADSINK1
SW6GND
SW6SNSGND2
SW6SNS1
SW6NMOSDRV2
SW6SNS2
SW6SNSGND1
SW6NMOSDRV1
SW6FB
SW6IN
SW5GND_P2
SW5GND_P1
SW5FB
SW5LX_P2
SW5LX_P1
SW5IN
SW4GND_P2
SW4GND_P3
SW4GND_P1
SW4LX_P1
SW4FB
SW4IN_P2
SW4IN_P1
VSIM
VSIMCARD
VSIMIN
VSIMCARDEN
VUSB
VBUSIN
VFUSE
VFUSEIN
BATDETB
THERMBIAS
CPSINK
MDSINK4
MDSINK1
MDSINK3
MDSINK2
LEDBL1
LEDGN1
LEDRD1
IGNB
ON2B
ONB
BGREF
BPHI
HVBP
VCHI
VC
VCLP
XTAL2
XTAL1
DC_SW_BP_3.6V
L5
K3
L1
K2
L2
L3
M2
M3
N3
NC
NC
SUPPLY#6
SWITCHED MODE
SH3001
TP2_MECH_PINTP1_MECH_PIN
1
2
1
1
T3
U3
J7
P3
T2
J10
K10
L10
L11
K11
B8
H18
C2
H7
GND_P1
GND_P2
GND_P3
GND_P6
GND_P7
GND_P8
GND_P10
GND_P9
GND_P12
GND_P11
GND_P13
GND_P14
GND_P15
GND_P16
SUPPLY#4
SWITCHED MODE
SUPPLY#5
SWITCHED MODE
SUPPLY#3
SUPPLY#2
SUPPLY#1
SWITCHED MODE
SWITCHED MODE
VUSBINT & VCAM
SWITCHED MODE
MEMISOGATE
SW3GND_P2
SW3GND_P1
SW3LX_P2
SW3LX_P1
SW3FB
SW3IN_P1
SW3IN_P2
SW2GND_P1
SW2GND_P2
SW2LX_P2
SW2LX_P1
SW2FB
SW2IN_P2
SW2IN_P1
SW1GND_P1
SW1GND_P2
SW1LX_P2
SW1LX_P1
SW1FB
SW1IN_P2
SW1IN_P1
VCAM
VUSBINT2
VUSBINT1
VUSBINTIN_VCAMIN
VDIG
VVIB
VSDIO
VDAC_P3
VDAC_P2
VDAC_P1
VWLAN2
VRF2
VWLAN1
VRF1
VCSI
VHVIO
VRFREF
VPLL
VDIGIN
VVIBIN
VDACIN
VSDIOIN
VWLAN2IN
VWLAN1IN
VRF2IN
VRF1IN
VCSIIN
VHVIOIN
VPLLIN
VRFREFIN
TSREF
ADCGND
AD15
AD14
AD13
AD12
AD0
AD9
AD8
AD4
AD3
ON SOURCESLIGHTING
FUSE LDOUSB LDO
LDO INPUTS
LDO OUTPUTS
SIMCARD LDO
A/D
Q3001
SW3LX
N14
B14
C14
C16
A11
C12
B12
E11
B11
E10
F10
G9
F9
D7
K18
H19
H20
K20
K19
J19
J18
L18
N19
N20
L20
L19
M19
M18
E13
B16
A15
B15
C7
C1
C20
D18
A1
A2
B1
B2
D2
E3
G19
E19
F20
F19
R20
R19
U20
T19
Y18
W18
D20
D19
E5
C4
B3
G2
G3
W19
V19
V20
U19
C3231
C3093
C3232
R3231
C3092
Q3172
R3364
C3386
C3211
R3210
C3403
C3214
C3215
C3045
C3044
VR3001 VR3002
CPCAP_SW3
CPCAP_SW3_CTRL
DC_LIN_VRF2_2.775V
DC_SW_BP_3.6V
DC_SW1_1.2V
1
2
2
1
3
12
1
2
1
2
OUT
10K
47K
L3210
C3210
C3333
C3213
R3211
C3212
C3043
C3048
DC_SW_BP_3.6V
BP_3.6V_SW1
CPCAP_SW1
SW1LX
NC
NC
NC
R3021
R3020
U3000
C3082
C3094
R3022
C3095
DC_LIN_VHVIO_2.775V
VOL
GPIO4_GCAI
IN
NC
NC
C3083
C3097
C3014
C3012
C3029
C3028
C3027
R3011
R3009
C3026
C3023
C3021
C3020
C3019
C3018
C3017
C3016
C3086
C3084
DC_LIN_VPLL_1.8V
VHVIO
DC_SW_BP_3.6V
DC_LIN_VRFREF_2.775V_SHIELD
VRFREF
DC_LIN_VHVIO_2.775V
NC
C3096
R3008
C3015
C3031
C3046
C3047
VRF2
VRF1
NC
C3098
C3013
R3007
L3286
R3012
C3089
C3087
C3041
C3033
C3053
C3049
DC_LIN_VRF1_2.775V
VWLAN2_CPCAP
DC_LIN_VWLAN2_3.3V
DC_LIN_VWLAN1_1.8V
DC_LIN_VRF2_2.775V
VWLAN1
R3014
C3032
C3090
C3037
C3035
C3036
C3034
C3042
VDIG
VDAC_CPCAP
DC_LIN_VDIG_1.2V
DC_SW_BP_3.6V
VUSBINT1
VUSBINT2
NC
NC
Q3278
R3230
C3383
C3382
C3402
C3385
C3389
E3308
DC_SW3_1.8V
SW3_OUT_1.8V
DC_SW3_1.8V_ROD
6
7
3
8
2
5
1
4
OUT
D2B
D2A
S1
G1
D1B
S2
G2
D1A
L3230
BP_3.6V_SW3
NC
DC_LIN_VWLAN1_1.8V
DC_LIN_VHVIO_2.775V
DC_LIN_VWLAN2_3.3V
DC_LIN_VRF1_2.775V
DC_LIN_VRF2_2.775V
DC_LIN_VRFREF_2.775V_SHIELD
DC_SW1_1.2V
DC_LIN_VDIG_1.2V
DC_SW3_1.8V_ROD
DC_LIN_VPLL_1.8V
DC_LIN_5V
DC_LIN_5V_VBUS
DC_SW3_1.8V
DC_RAWB+
CLK_ROD_19_2MHZ_SHIELD
OUT
OUT
OUT
OUT
OUT
OUT
IN
IN
OUT
OUT
OUT
OUT
OUT
OUT
OUT
C3351
C3353
E3101
C3350
U3311
R3352
C3356
C3408
E3102
DC_RAWB+
DC_LIN_5V
VOUT_5V
DC_SW_BP_3.6V
2
43
15
VIN
ON_OFF*
VOUT
GND
OUT
NC
NC
C3335
C3336
C3354
R3350
EXT_MIC
5V_MIC_BIAS
G
Figure 6-12. Power Management and Audio Schematic Diagram (1 of 3)

Table of Contents

Related product manuals