EasyManua.ls Logo

Motorola MOTOTRBO XPR 7550e - Page 58

Motorola MOTOTRBO XPR 7550e
205 pages
To Next Page IconTo Next Page
To Next Page IconTo Next Page
To Previous Page IconTo Previous Page
To Previous Page IconTo Previous Page
Loading...
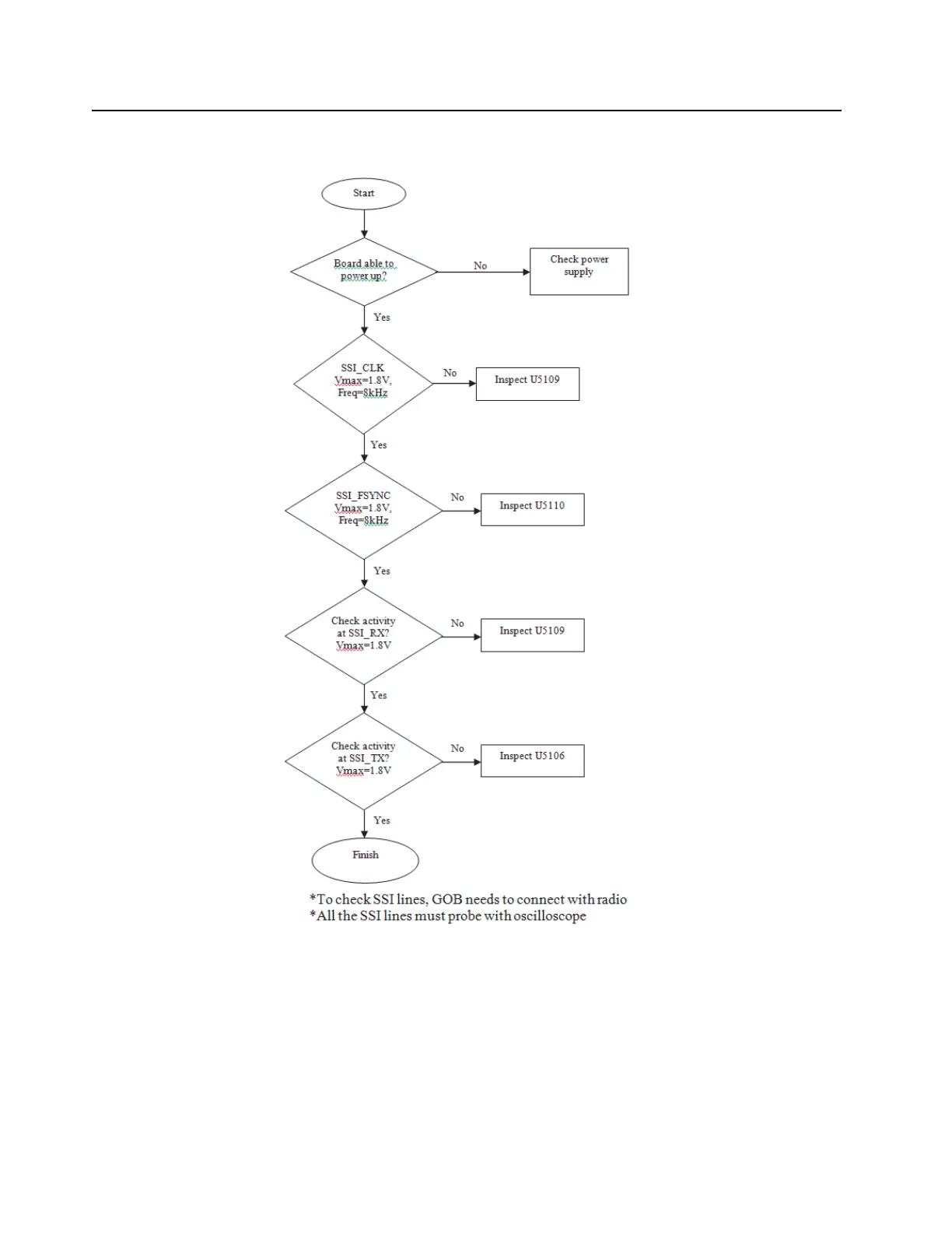
5-28 Troubleshooting Charts
Figure 5-28.Troubleshooting Flow Chart for GOB

Table of Contents

Related product manuals